最便宜的重疾险上线了!
沉寂了几个月后,重疾险市场再次出现了一款黑马重疾。
优秀程度堪称性价比全网TOP1!
不仅价格全网低,更是自带结节关爱金,除了保障非常优秀外,健康告知超宽松,哪怕是高危职业人群也能顺利投保。
而这款重疾险就是由海保人寿承保的产品——哪吒2号
不仅价格低于市面上热门的“超级玛丽”和“达尔文”系列,还在多项核心保障上实现突破,我敢堪称它为新一代的“卷王”。
那么这款产品具体内容如何呢?我带大家来看看。
01
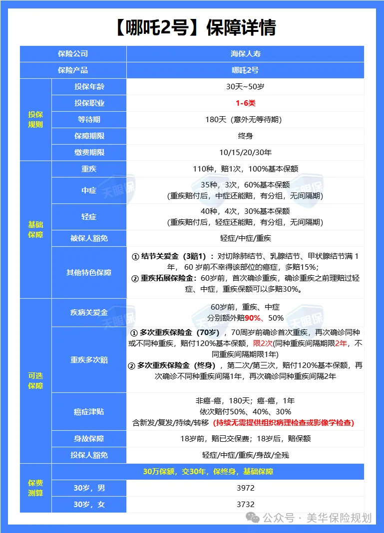
一、保障亮点
光听名字就会发现这款产品是很燃的了!毕竟小哪吒的本事还是有目共睹的啊。

1
行业首创——轻中症后重疾多赔30%
这款产品保障非常实用,除了普遍产品自有的保障。
还自带轻中症重疾多赔保障,而且不需要加任何费用就能够多赔付30%。

若被保险人在60岁前确诊轻症或中症(如原位癌、较轻急性心肌梗死),后续再患重疾,可额外多赔30%保额。
举例:比如投保50万保额,若先患轻症后再患重疾,最高可赔付65万元。
2
自带结节关爱金
这款产品对女性比较友好,而且是专项针对结节的,很多产品都没有专门的固定,而哪吒2号仍填补了多数产品的空白。

针对肺结节、乳腺结节、甲状腺结节患者,提供专项保障:
切除结节满一年后,若在对应部位确诊癌症,额外赔付15%的保额(三项限赔一次)。
3
附加疾病关爱金,赔付比例拉满
那说了基础保障的优点后,我们看一下可选保障的优势。
这款产品的疾病关爱金,赔付比例要比市面上的产品要高,这点很实用!
60岁前首次确诊重疾/中症 额外赔付90%/50%基本保额

60 岁前罹患重疾,最高能多赔 45 万元,比同类产品高出 5 万;要是确诊多发轻中症,同样能拿到额外赔付。
比如30 岁投保 50 万保额的话,60 岁前重疾最高能赔 95 万 —— 这笔钱足够覆盖治疗费、康复费,还能支撑家庭半年的日常开支,让患者不用在病床上为钱发愁。
4
癌症津贴三次赔付,首次赔付更高
癌症作为重疾中的 “头号杀手”,治疗周期长、复发率高,很多产品的癌症保障要么 “间隔期长到等不起”,要么 “首次赔付少得不够用”。
而哪吒 2 号的癌症津贴设计,把 “实用性” 做到了极致。
它的癌症津贴能赔三次,首次直接赔付 25 万 —— 比同类竞品高出 5 万;
第二次赔付 20 万,第三次赔付 15 万,累计最高能拿 60 万。
间隔期也十分友好:非癌转癌只需 180 天,癌转癌间隔 1 年,不用等两三年才能拿到下次理赔款,对患者来说堪称 “及时雨”。
5
投保职业更广,1~6类都能投。
这款哪吒2号并不像超玛15和达尔文12一样限制4-6类人群投保,支持1-6类职业投保,包括消防员、刑警、建筑工人等高危职业人群也能顺利投保。
而且医疗机构覆盖广泛:不仅限于二级及以上公立医院,还包含100家优质民营医院,如北京陆道培医院(血液病)、上海高博肿瘤医院(肿瘤创新疗法)等。
02
二、与其他产品对比
说了产品保障后,我们来看这款产品和其他产品的对比,尤其是价格优势明显,终身保障更划算

没有最好的重疾险,只有最适合自己的
哪吒 2 号的优势在于 “全能”,能满足大多数人的核心需求,尤其是那些被结节、职业限制拦住的人。
如果是预算有限,又想保终身,优先选哪吒 2 号。它的价格在终身重疾险里几乎没对手,而且保障全面,轻中症后重疾多赔、结节关爱金、癌症津贴都配齐了,性价比最高。
如果有结节史(肺结节、乳腺结节、甲状腺结节),哪吒 2 号是首选。
虽然超级玛丽 15 号的肺结节保障能赔两次,但哪吒 2 号的结节关爱金覆盖三类结节,而且投保门槛更低,不用额外加费。

如果更关注肺结节多次赔付,或者想要癌症早期赔付,超级玛丽 15 号更合适;
如果想要多次重疾保障,达尔文 12 号的价格更有优势!
哪吒2号之所以被称为“卷王”,在于它实现了价格、保障、灵活性三者的高度平衡。
我们买重疾险,不是买一份 “心理安慰”,而是买一份 “确定性”—— 确定在疾病来临时,不用为钱发愁,能安心治疗,能让家人的生活不受影响。
哪吒 2 号之所以能成为 “卷王”,不在于它的保障有多花哨,而在于它精准击中了普通人的投保痛点:价格够低,让预算有限的人也能保终身;
保障够全,从结节关爱到癌症津贴,覆盖大多数高发风险;门槛够宽,让结节患者、高危职业从业者也能顺利投保。
对普通人来说,重疾险不用追求 “贵的”,也不用追求 “全的”,只要能解决自己的核心担忧,就是好产品。
-
✅ 价格够低:终身保障下最具性价比;
-
✅ 保障够全:轻中症后重疾多赔、结节关爱、癌症津贴全覆盖;
-
✅ 门槛够宽:高危职业可投、民营医院可用;
-
✅ 策略够活:可根据预算灵活搭配,满足不同需求。
对于正在考虑重疾险的朋友来说,哪吒2号无疑是一个值得重点考量的选项。无论是首次配置还是加保升级,它都能提供极具吸引力的解决方案。
如果您对本站有任何建议,欢迎您提出来!本站部分信息来源于网络,如果侵犯了您权益,请联系我们删除!
微信客服