太平洋阿基米德(2025)重疾险:大公司底子+网红价,真的香?
买重疾险,几乎所有人都会陷入一个终极纠结:选大公司还是网红产品?
选像平安、国寿、太平洋这种大公司,品牌硬、线下网点多、理赔有底气,但保费也确实贵,50万保额动不动就得上万;
选网红产品,价格便宜、保障责任全,可总担心“小公司不靠谱”“理赔会不会卡壳”,投保时心里没底。
直到太平洋人寿

三文在保险行业深耕10年、帮上千个家庭配置过重疾保障,今天我从产品形态、核心亮点、可选责任、竞品对比四个维度,把这款产品扒透,告诉你它到底适合谁、值不值得买,避免大家踩坑~
一、阿基米德(2025)产品形态
阿基米德(2025)最让我惊喜的一点,就是灵活。
它打破了传统大公司重疾险“捆绑销售”的通病,结构很清晰:1个核心保障+5个可选责任,让你按需搭配,不为用不上的责任买单。
我先把保障详情整理一下:

可以看到,它的基础责任只聚焦125种重疾,确诊即赔100%基本保额,没有捆绑身故、轻症、中症等责任。
这个设计其实挺聪明的。很多传统大公司的重疾险,直接把身故、轻症、中症都捆绑在一起,哪怕你只想买纯重疾,也得被迫多花几千块买用不上的身故责任,保费一下子就上去了。
而阿基米德(2025)给了你充分的选择权:
这就给了我们很大的灵活性。
当然,一款重疾险值不值得选,光有灵活的形态还不够,核心还要看它的保障力度、投保门槛和价格优势。深入测评后我发现,阿基米德(2025)在这些方面,藏着不少让人心动的亮点,这才是大公司该有的诚意。
二、五大核心亮点:这才是大公司该有的诚意
阿基米德(2025)有5个亮点,在同类大公司产品中很有竞争力:
亮点一:职业限制宽松,1-6类都能买
现在市面上90%重疾险,都限制1-4类职业投保。如果你是建筑工人、货运司机、警察、消防员等5-6类高危职业,要么被直接拒保,要么保费贵得离谱。
但阿基米德(2025)没有这个限制,1-6类职业都能正常买。
我之前有个客户是货运司机,想买重疾险问了一圈,要么拒保要么年保费超1万。如果当时有这款产品,他就能买到保障。
亮点二:等待期只有90天
这个细节可能很多人没注意到,但其实挺关键的。
大部分重疾险的等待期要180天,也就是你买完保险后,要等半年才能享受保障。
阿基米德(2025)的等待期只有90天,三个月就能开始享受保障。这三个月的时间差,在某些关键时刻可能就是生与死的区别。
亮点三:纯重疾形态,价格便宜
这是这款产品最出圈亮点——大公司出身,纯重疾的价格却跟网红产品打平。
我算了一下保费:

- 25岁买50万保额,保30年,20年交,只要2000多块
- 30岁买50万保额,保30年,20年交,3615块
这个价格,对于预算有限的朋友,或者想加保的朋友来说,确实很有吸引力。
你可以先用它做第一份重疾险过渡,等预算足了再加保终身。或者你已经买过重疾险,想加高保额,用它也很合适。
亮点四:保额最高能买110万
常规重疾险最高保额大多只有 50 万,可现在看个大病,治疗费、康复费、误工费加起来,50 万真不一定够。尤其是上有老下有小的家庭顶梁柱,保额太低根本起不到兜底的作用。
阿基米德(2025)最高能买到 110 万保额,而且投保门槛不高。

比如 30 岁男性,买 100 万保额保 30 年,20 年交,一年保费也就 7000 多块,能充分覆盖大病带来的经济损失。
如果你家庭责任重,或者觉得自己需要更高保额,这款产品能满足你的需求。
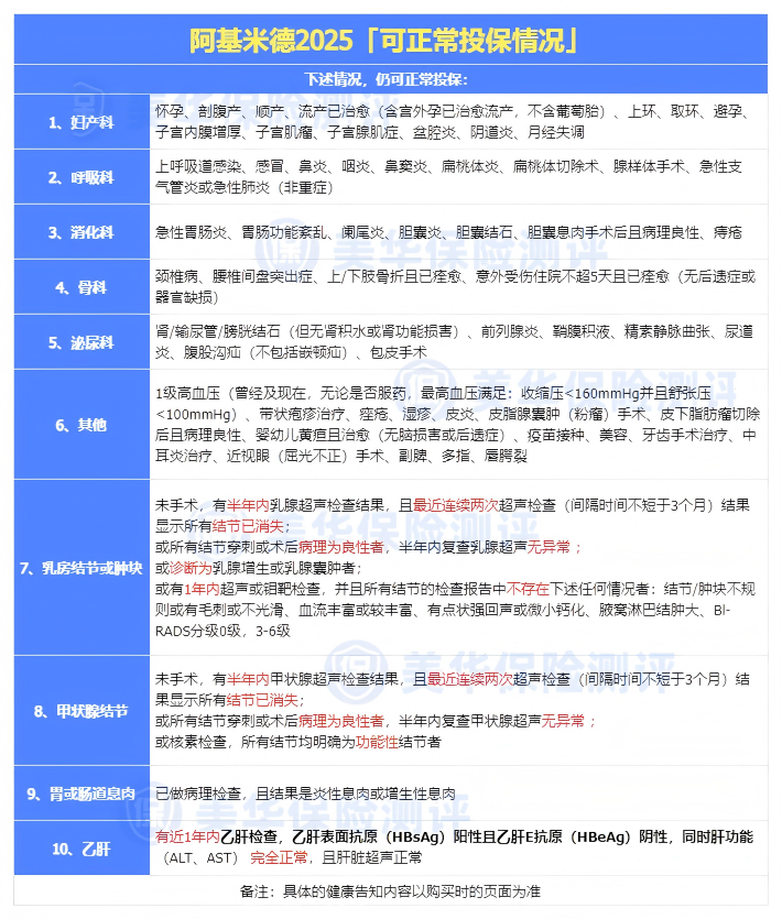
亮点五:健康告知宽松,亚健康人群的福音
买过大公司重疾险的朋友都知道,健康告知里有一条 “拦路虎” :最近1年内,是否进行过体检或检查,且结果有异常?
就这一句话,能把90%的人拒之门外!哪怕只是轻度脂肪肝、尿酸稍微偏高,体检报告上有个小箭头,都得去核保,搞不好就因为这点小毛病,被除外承保,比如甲状腺结节就不保甲状腺癌,甚至直接拒保。
但阿基米德(2025)最良心的地方,就是直接删掉了这条问询!

这意味着什么?
简单说,只要你没确诊过肿瘤、心脏病这种严重大病,哪怕体检报告上一堆 “↑↓” 箭头,比如血脂高、轻度脂肪肝、尿酸高,只要没达到它明确要求的严重程度,直接就能买!
我仔细对比了市面上几款热门产品,能做到这么宽松的大公司重疾险,真的不多。
而且,它对一些常见病也很友好:

高血压:只要不是2级以上(收缩压≥160mmHg或舒张压≥100mmHg),1级高血压有机会正常投保;
糖尿病:空腹血糖<7.0mmol/L,还没确诊糖尿病的前期人群,也能正常买;
乙肝:虽然问了乙肝病毒携带,但如果是小三阳且肝功能正常,配合太平洋的核保尺度,大概率能正常承保;
这种包容度,在大公司重疾险里,真的是少见的诚意。
三、五大可选责任,怎么选?
如果你想要更丰富的保障责任,阿基米德(2025)还有5个可选责任,我觉得有几个值得认真考虑。
可选保障1:轻症/中症 + 豁免(强烈建议加)
轻中症保障,包含:
25种中症,能赔3次,每次赔60%;
50种轻症,能赔4次,每次赔30%。

以50万保额为例,中症能赔30万,轻症能赔15万。
这项责任涵盖了原位癌、轻度脑中风等 12 种高发疾病,我觉得第一次买重疾险的朋友,有预算一定要加上,保障会更全面。
更重要的是,它自带“被保人豁免”。万一不幸得了轻症或中症,赔完钱后,剩下的保费就不用交了,但重疾保障依然有效。
另外,它的轻症保障中,原位癌可以赔多次(单个器官可赔一次)。常规重疾险通常每种只能赔1次:

现在医学筛查技术越来越精准,不少癌症都能在早期就被揪出来。早干预、早治疗,不仅对身体伤害小、恢复快,还能获得多次赔付,可以说是很人性化的一次升级。
可选保障2:疾病关爱金(家庭责任重的必加)
60岁前第一次得重疾、中症或轻症,能额外赔一笔钱,分别额外赔100%、60%、30%。

以50万保额为例:
- 60岁前确诊重疾,能直接获赔100万
- 60岁前确诊中症,原本只能拿30万,现在可以获赔60万
- 60岁前确诊轻症,原本15万,现在能获赔30万
60岁前正是上有老下有小、拼命赚钱养家的年纪,想让保障更足、遇事不慌,就可以加这个责任,这笔钱能帮家里扛过去,不用让生活陷入困境。
不过要注意,这个保障不能单独加,得先附加可选保障1,才能选择加上它。
可选保障3:特定重疾额外赔 (针对性加)
这项保障就是针对一些特定的大病,额外多赔 100% 保额。

- 如果在18岁前确诊20种少儿特疾,比如白血病、手足口病等;
- 或者是18岁后确诊20种成人特疾,比如严重冠心病、重大器官移植术等,可以额外赔付100%保额。
买50万能赔100万,适合给孩子买,或者家族有某种特疾病史的人。
不过少儿特疾和成人特疾,只能赔1个。
可选保障4:重度恶性肿瘤扩展金 (有家族癌史的建议加)
癌症是最高发的重疾,而且复发率高。这个责任就是为了应对癌症的 “持久战”。

分两种情况——
首次赔付:
- 如果是非癌→癌,间隔180天,赔付40%保额
- 如果是癌→癌,间隔365天,赔付40%保额
第二次/三次赔付:
- 癌→癌,间隔365天,分别赔付50%、30%保额
也就是说买50万保额,首次确诊重疾获赔50万后,如果后续处于癌症状态(含新发/复发/转移/持续),间隔一定时间后,能再赔3次,分别获赔20万、25万、15万。
这笔源源不断的现金流,就是病人长期治疗的底气。有家族癌史、看重癌症的朋友来说,这个责任额很有必要。
可选保障5:身故/全残保险金(不建议附加)
如果不幸身故或全残:
- 在18岁前会退保费
- 18岁后赔"保额/现金价值/已交保费"这三项中的最大额
这个责任适合想给家人留笔钱的人。但如果预算有限,想先把重疾保额做高,这个不建议加。毕竟重疾险的核心是保大病,身故责任买个定期寿险更划算。
关于保费,我也结合不同的责任搭配,做了一份清晰的测算表,大家可以直接参考:

说实话,在大公司重疾险里,这个价格真的很有诚意,性价比拉满了。
四、哪几类人最适合买?
测评了一圈,我觉得阿基米德(2025)的定位很清晰。它不是那种为了拼价格而存在的网红产品,而是一个“解决问题”的实力派。
1. 想买大公司产品但预算有限的朋友
青睐太平洋人寿这种大品牌,享受稳妥保障,但又觉得传统大公司产品太贵。这款产品价格比“老七家”同类产品便宜不少,是不错的选择。
2. 身体有小异常的朋友
身体有甲状腺结节、乳腺结节、高血压、乙肝等健康异常,买其他产品被拒保或者除外。这款产品健康告知宽松,有机会正常买到保障。
3. 高危职业从业者
建筑、货运、机械操作等5-6类职业的朋友,之前很难买到重疾险,这是目前市场上为数不多的优质选择。
4. 想要纯重疾加保的人
如果只想加强重疾保障,不愿为轻中症责任额外付费,它的基础责任设计纯粹,价格也较为合理,适合用作加保选择。
当然,虽然产品不错,但我也要说实话,有2类朋友,我建议慎重选择:
1. 追求极致性价比的朋友慎选
如果你完全不看重品牌,只想买最便宜的产品,网红产品如哪吒2号会更便宜。阿基米德(2025)虽然比传统大公司便宜,但和网红产品比还是有一定溢价。
2. 想要保障特别全面的朋友慎选
这款产品的可选责任虽然丰富,但有些网红产品的责任更灵活、更全面。如果你追求极致的保障范围,可能需要对比更多产品。
五、和老七家大公司重疾险比,阿基米德(2025)到底强在哪?
为了让大家更直观地看到阿基米德(2025)在大公司阵营里的竞争力,我特意整理了2026 年老七家大公司成人重疾险超全 PK 表,从保障内容和保费两个核心维度,和其他大公司产品做了深度对比。

① 保障内容对比:
其他大公司重疾险普遍存在 “责任捆绑、赔付比例低、可选责任少” 的问题,而阿基米德(2025)彻底打破了这一格局:
- 不捆绑身故,让预算有限的人也能先把重疾保额做高;
- 中症 60%、轻症 30% 的赔付比例,比同类大公司产品高出 10%,理赔时更实在;
- 丰富的可选责任,能精准匹配不同人群的需求。
② 保费对比:
除了阿基米德(2025),其他大公司重疾险几乎都强制捆绑身故责任,这直接导致保费居高不下,让很多想选大公司的人望而却步。
我以30 岁男性,购买 30 万保额,20 年交,保终身,保障覆盖重疾 + 中症 + 轻症为例,做了精准测算:
中国人寿康宁尊享2025:12326元
平安保险守护百分百26:15960元
太平洋金生无忧2025:11919元
新华保险健康无忧:11944元
泰康人寿乐享健康2026:10860元
中国人保无忧人生2025:11130元
不附加身故时:阿基米德(2025)保费仅需 7941 元 / 年,比其他大公司产品便宜了3000-8000 元,差距非常明显。比如比平安守护百分百 26 便宜 8019 元,比中国人寿康宁尊享 2025 便宜 4385 元,相当于每年省下一部手机钱。
附加身故时:保费为 12024 元 / 年,和其他大公司产品相差无几,但阿基米德(2025)的保障责任更灵活、赔付比例更高,性价比依然占优。
对比完老七家大公司的重疾险,阿基米德(2025)的优势一目了然:
- 灵活度拉满:不捆绑身故,基础责任纯粹,可选责任丰富,能精准匹配不同预算和需求;
- 赔付更实在:中症 60%、轻症 30% 的赔付比例,比同类大公司产品更高,理赔时能拿到更多钱;
- 价格更亲民:在大公司阵营里,保费处于最低梯队,比传统大公司重疾险便宜 20%-40%;
- 投保更友好:健康告知宽松,亚健康人群(结节 / 高血压 / 乙肝等)也有机会正常投保,而其他大公司产品大多会被除外或拒保。
如果你既想享受大公司的品牌和理赔服务,又不想为捆绑责任多花冤枉钱,阿基米德(2025)绝对是目前大公司重疾险里的最优解。
写在最后
说实话,太平洋阿基米德(2025)这款产品还是挺有诚意的,真的让我对大公司重疾险有了新的认识。
它打破了 “大公司必贵” 的刻板印象,价格亲民,保障灵活,尤其是健康告知宽松这一点,帮很多亚健康人群解决了大问题。
但我一直跟客户说,买保险没有 “最好的产品”,只有 “最适合你的产品”。如果你身体有小毛病不好买重疾险、又信任大公司,阿基米德(2025)可能就是最稳妥的选择。
如果您对本站有任何建议,欢迎您提出来!本站部分信息来源于网络,如果侵犯了您权益,请联系我们删除!
微信客服