欢迎访问美华保险销售有限公司网站!
  • 微信客服微信客服
预约咨询

扫描二维码

咨询专业老师

您现在的位置是:首页 > 内容精选 >

2026年重疾险怎么买?4月最新榜单出炉,好产品真的不多了!

内容精选 2026-04-20    人阅读  
重疾险要涨价了!重疾险要涨价了!高性价比重疾险要买不到了! 前段时间,热卖的成人重疾险 超级玛丽15号 已经率先下架; 网红少儿重疾险 小青龙7号 也默默离场,新上线的小青龙8号保费则涨了 22% 。 所以,还缺失重疾保障的朋友,真的建议大家抓紧时间了解,高性价比重疾险卖不了太长时间了。 今天我也会给大家一次性盘清楚,目前最值得买的重疾险; 我测评了 平安、

重疾险要涨价了!重疾险要涨价了!高性价比重疾险要买不到了!
 
前段时间,热卖的成人重疾险“超级玛丽15号”已经率先下架;
 
网红少儿重疾险小青龙7号也默默离场,新上线的小青龙8号保费则涨了22%
 
所以,还缺失重疾保障的朋友,真的建议大家抓紧时间了解,高性价比重疾险卖不了太长时间了。
 
今天我也会给大家一次性盘清楚,目前最值得买的重疾险;
 
我测评了平安、国寿、人保、泰康、太平洋等在内的大公司热门产品;
 
也测评了复星保德信、君龙人寿、招商仁和等在内的互联网公司热门产品,共 33 款
 
 
这些产品大家应该并不陌生,都是当前市场上热度最高的,下面我也会一一进行对比;
 
不管你是想买保障好、价格低的,还是偏向于品牌,一心想要大公司的,都有适合你的选择。
 
另外,为了减小大家的选择压力,我会优中选优,只给大家推荐 5 款重疾险:2款成人重疾险+3款少儿重疾险
 
话不多说,到底哪几款产品能胜出?我们拭目以待。
 
01

避坑篇:这 3 种重疾险,尽量别碰

 

 

我相信大家在买重疾险时的心情都是一样的:
 
我想要保障好的;我想要性价比高的;我想要大公司的;
 
但往往事与愿违,买回来的产品,保障保的稀烂,价格贵的离谱;
 
除了占大公司这一“title”,其它一无是处。
 
其实说句大实话,想要避开坑买对重疾险一点都不难,如果你能避开这 3 种重疾险,那你就能避开95%的坑,一点不夸张。
 
到底哪 3 种,其实我已经科普了很多遍,一起来看:
 

第一种:返还型重疾险,返还保费

 

返还型重疾险,大家应该并不陌生,俗称“有病治病,没病返本”。
 
返还型重疾险的返钱逻辑是这样的,在一份重疾险上强制捆绑了一份两全险,重疾险是用来赔疾病的,两全险是用来返保费的;
 
只要我们能活到特定年龄段,比如60岁、70岁、80岁,且中途没有发生重疾,就能返还全部保费。
 
为了便于大家理解,我来举个例子:
 
 
以这款产品为例,30岁男购买50万保额,如果只保重疾,一年保费只需要6850,如果还想返还保费,需要再支付6800元,一年需要13650元。
 
如果能顺顺利利活到70岁,而且没有发生重疾理赔,那就能一次性返还13650×30=409500元。
 
看到这,我不知道大家对这种保险的看法是什么?
 
反正在我看来,是纯纯的智商税,这种保险正是利用了人性“不想亏损,想占便宜”的弱点,把人们耍的团团转,这种保险:
 
① 不确定性太大,想要返钱,既要活到一定年龄,中途还不能出险;
 
② 为了返还,要付出多一倍的保费,很不划算;
 
③ 忽略了时间因素,你有没有想过,现在多交的保费,三四十年后还能值多少钱?
 
假设通货膨胀率为2.5%,现在的10万,四十年后,可能就值 2 万左右;
 
④ 有多余的钱,真不如存到增额寿,我们可以算笔账,返还保费的钱一年需要6800,30年需要20.4万;
 
如果把这笔钱分10年存到增额寿,在70岁的时候,这笔钱已经升值成了55万,不仅能把已交保费都覆盖掉,甚至还有赚头。
 
所以,不要只盯着眼前的利益,也不要相信业务员的片面之词;这类产品,往长远算一算,亏的裤衩子都要没了。
 

第二种:捆绑型重疾险

 

捆绑型重疾险,就是一张保单保所有,这也保、那也保;
 
但,保的全就一定保障好吗?你错了!  
 
举个例子你就清楚了:
 
你只需要买一套餐具,结果售货员跑过来给你说,我们这有“一套大礼包”,里面不止有配套的餐具,还有菜刀,漏勺等一系列厨房用具。
 
省去了你挑选的时间,直接全套配齐,买回去的你才想起来自己根本不做饭,除了那套本来要用的餐具以外,剩下的都继续在包装袋里吃土。
 
保险大礼包也是这样的,里面啥都有,寿险、定期寿险、重疾、医疗、意外、定期意外等等,如下图:
 
 
一般来讲,一个性价比高的意外险一年只需要几十块钱,但你看看上面这份保单中的意外险,一年740+207=947元。
 
不仅意外险贵,你去仔细研究每一个险种,都会发现它是高于市场价的。
 
而且还有一些险种你根本用不上,相当于白花钱,就比如说少儿定期,指的是25岁前孩子要身故了。
 
可以赔付200万,咱们作为父母的,要是知道保障责任是这,那肯定是不能买这个险种啊。
 

第三种:储蓄型重疾险

 

储蓄型重疾险,就是保终身带身故责任的重疾险,这类保险也有很噱头的营销口号,叫:
 
生病能赔钱,身故也能赔钱,不管怎么样,钱都能赔到,钱不会白花”。
 
听着是心动,但买了就心碎。
 
为了便于大家理解,我们再来看案例:
 
 
这是一份很典型的寿险+重疾险的保障形式,大多传统线下保险公司都是这样卖的,因为能赚取更多的佣金。 
 
寿险是主险,用来保身故的,21万保额,每年3066元;
 
重疾险是附加险,用来保疾病的,20万保额,每年2120元。
 
附加身故的好处是:生病能赔,身故也能赔,钱不白花;
 
附加身故的坏处是:
 
① 保费贵了一倍还多;
 
② 重疾和身故责任的保额是共用的。
 
就拿这份保单来说,当重疾赔付之后,身故保额就只剩下1万了,相当于花两份钱只享受了一项保障,没有完全把钱花到刀刃上。
 
总的来说,附加身故,弊大于利。
 
如果想要身故责任,更建议大家去搭配一份定期寿险,保障更好,价格更便宜,来看下表:
 
 
想要身故责任,重疾险+定期寿险的好处:
 
  • 保费更便宜:以上表为例,在同样的缴费条件下,重疾险附加定期寿险要比直接附加身故便宜将近2000。
     
  • 保障更好:如果是重疾直接附加身故,重疾和身故保障只能二赔一;但如果是附加定期寿险,重疾和身故各赔各的,互不影响。
     
当然也有不足,定期寿险中的身故/全残只能保到70岁,而重疾险中的身故责任能保终身;
 
我觉得,买身故责任的目的就是为了覆盖关键年龄段人走了给家人留下一大堆负债的风险,到了70岁,已经卸下了身上的重担,身故责任就没那么重要了。
 
总之,买重疾险时,优先买纯重疾,需要身故责任的,去另外购买一份定期寿险,这才是保险内行人最经济划算的买法。
 
02

挑选篇:重疾险的挑选逻辑,3步教你选对

 

 

避开了坑,我们再来看一款好的重疾险要怎么挑。
 
市面上不缺重疾险产品,缺的是正确的挑选方法,如果买错,多花冤枉钱是小事,就怕关键时刻顶不上用,看似花了一大笔钱,其实却是废纸一张。
 
而如果买对了,省钱不说,更是能在危难之间伸以援手,救你于水火之中。
 
那要怎么从上百款重疾险中挑出最值得买的呢,外行人看热闹,内行人看门道,只要围绕这 3 步去挑,选到的重疾险就差不了。
 

第一步:看保障全不全,有没有缺斤少两

 

重疾险的保障分为“基础保障”和“可选保障”,基础保障是买了就有的,可选责任是需要额外花钱附加的。
 
常见的保障我也给大家整理出来了,如下表:
 
 
一款合格的重疾险,这 4 项基础保障必须包含在内:
 
重疾+中症+轻症+被保人豁免
 
有缺少的就建议大家直接拉黑了事;尤其是线下的一些重疾险,很容易缺斤少两;
 
比如太平洋保险的金生无忧2024,缺少中症和被保人豁免;
 
再比如平安的鑫福星25,轻症和中症都没有;
 
这样的产品,我们就要慎重选择了。
 
对于90%的朋友来说,其实基本保障就够用了,已经能把重大疾病的轻、中、重程度包含在内了;
 
当然了,如果你的预算充足,想让保障更好,那我们可以根据需求附加一些可选责任;
 
注意了!这里也是大家踩坑的重灾区,为了保障更加全面,很多朋友一股脑的把可选责任都附加上了,导致保费居高不下,原本5千元的方案硬生生加到了1万多。
 
如果大家想附加一些可选责任,优先建议大家在这 2 项中选择:
 
① 疾病关爱金:
 
可以帮我们多赔一笔钱,比如现在市场上常见的 60 岁前确诊首次重疾额外赔80%;
 
如果我们买的保额是50万,那就有机会赔到50+50×80%=90万;
 
买重疾险就是买保额,这项保障无疑能加大我们的赔付杠杆。
 
② 癌症二次赔(癌症津贴):
 
因为癌症是重疾险理赔中占比最高的疾病,一度达到60%~90%以上,而且 5 年复发率能达到30%~40%;
 
所以如果担心癌症赔付后保障中断,那这项保障可以优先考虑附加。
 
至于其它的可选责任,大家可以按需附加,重要性会弱一个等级。
 
当前最值得买的重疾险已经帮大家筛选出来了,保障好,价格低,性价比都是天花板级别;
 

第二步:看高发病种覆盖情况,赔付比例高不高

 

为了避免不必要的理赔纠纷,国家统一规定了28种重疾险+3种轻症;
 
这些疾病的理赔概率能达到95%以上;
 
任意一家保险公司、任意一款重疾险产品必须全部包含,而且理赔条件都大同小异。
 
所以,大家在选择重疾险的时候,不必太执着于保障病种,认为120种就比110种好,未必,大多都是来凑数的。
 
不过高发轻症,不仅仅只有国家规定的这 3 种:
 
轻度恶性肿瘤、轻度脑中风后遗症、较轻急性心肌梗死,触发理赔率最高的还有另外 9 种:
 
 
而我们真正要对比的,就是未被纳入国家法定的这些高发病种;
 
比如原位癌,是众多癌症的早期症状;再比如微创冠状动脉介入术、主动脉内手术,都是生活中常用到的治疗手段。
 
所以,如果这 12 种高发轻中症有缺失的,我们也要谨慎选择,下面我都会帮大家一一去排查。
 
另外,除了高发病种涵盖数量之外,赔付比例也是我们要重点关注的,毕竟直接影响到实际赔到我们手的钱;
 
在当前市场上,重疾的赔付标准是100%、中症60%、轻症30%,如果低于这个标准的,那还是建议大家拉入黑名单。
 

第三步:比价格,同等保障价格越便宜越好

 

在同等保障下,价格一定是越便宜越好的,这无可厚非。
 
但是在实际购买过程中,花三四千的有,花大几千上万的也不在少数,为什么会有这么大的差距?
 
一是很多朋友只看保险公司,不看产品,以至于踩了很多坑,买了捆绑型的、返还型的重疾险,价格提升了几倍。
 
二是一味相信亲戚朋友,抹不开面子,最后为人情买单。
 
保险产品,不管你跟谁买,买哪家保险公司的,赔不赔都是保险合同说了算;
 
所以如果在保障相差无几的情况下,价格越便宜越好。
 
那价格怎么样算合适呢?我找了当前市场上比较热门的一款产品,测算了不同保障下的价格,大家可以做个参考:
 
 
以30岁,30万保额,30年交,保终身为例:
 
如果只购买基础保障【重疾+中症+轻症+被保人豁免】;
 
每年保费4100元左右就能搞定;如果基础保障+疾病关爱金,5100元左右就能搞定;
 
如果基础保障+癌症二次赔,4700元左右就能搞定。
 
如果你正在了解的重疾险产品,价格超过这个范围的,就要去衡量是不是物超所值;
 
是把每一块钱都花到了刀刃上,还是单纯的为品牌溢价买单。
 
03

测评篇:2026高性价比重疾险,我只推荐这 5 款

 

 

高性价比的产品,胜在“保障”“价格”,不仅保障要全方位碾压线下传统大公司,而且价格也要便宜一半。
 
可能有的朋友会感到奇怪,保障又好,保费还便宜,会不会有什么猫腻?
 
其实,高性价比产品便宜的原因主要有以下 3 点:
 
① 没有中间商赚差价

高性价产品通常在线上销售,线上卖保险不用养一堆业务员、不用开实体店,省下的佣金和房租直接让利给用户。
 
比如支付宝这类平台,你直接在线买,保险公司成本降了30%-50%。
 
② 产品简单纯粹,互联网重疾险大多是“纯保障型”,不捆绑身故返还、理财功能,只保疾病。
 
③ 竞争激烈,网上产品透明,用户比价方便,倒逼保险公司卷价格。
 
注意了,便宜≠坑,上面我们有说到,国家有规定28种法定重疾+3种法定轻症,要求所有重疾险都一样,能不能顺利理赔,怎么赔,都白纸黑字写进了合同,跟保险公司大小没关系;
 
所以,千万别听信某些业务员的营销话术“便宜没好货”,高性价比重疾险,我们可以放心购买。
 

1、成人重疾险,重点考虑这 2 款

 

购买保险产品时,有人追求性价比,有人信赖大公司,有人想要保障好直接保终身,有人预算有限只想保到70岁;
 
对于重疾险的选择,千人千面,所以一款产品满足不了所有人的需求。
 
基于此,我从全网热门的重疾险中筛选出了最值得买的 2 款,供大家参考:
 
 
(1)高性价比产品首选——达尔文12号
 
 
选择这款产品的理由如下:
 
① 缴费期内发生重疾,保费全部返还
 
举个例子,我们买了一款重疾险,50万保额,保终身,30年交,每年交费5000元,假如第20年出险了,得了胃癌;
 
  • 一般的重疾险是这么赔的:赔付50万保额,豁免后续10年未交的保费,保险合同结束;
     
  • 但达尔文12号是这么赔的:赔付50万保额,豁免后续10年未交的保费,保障继续有效,轻症/中症还能赔;
     
    最最关键的是这20年所交的保费10万元,也能全部返还,真正意义上实现了0元购。
     
② 意外导致重疾,能多赔30%:
 
例如因意外导致的双目失明、双耳失聪、多个肢体缺失、深度昏迷、严重脑损伤等;
 
原先买50万只能赔50万,现在能赔65万了,为意外保障加码,也是行业首例。
 
③ 特定疾病,赔付条件放款:
 
比如严重心肌炎、严重原发性心肌病、严重源发性心脏病等疾病,正常的赔付条件之一是Ⅳ级心功能衰竭状态持续不间断 180 天以上才能赔付;
 
但达尔文12号现在取消了天数限制,如果患者在180天内因病身故,照样能按重疾赔付,这是一项很人性的创新。
 
④ 重疾赔完,轻/中症还能继续赔,且不分组;
 
假如首次重疾是胃癌,之后再得轻度肝癌、轻度肺癌或者原位癌之类的疾病,达尔文12号都能赔;
 
但像其他很多产品,是赔不了的,只能赔不同种疾病,首次确诊癌症后,只能再赔与癌症无关的疾病。
 
总之,达尔文12号的主要亮点就是“保费能返还”和“理赔条件放宽”这两项,喜欢这两点的朋可以优先考虑这一款。
 
(2)大公司重疾险首选——太平洋阿基米德2025
 
很多朋友一上来咨询重疾险,就点名道姓要大公司的,觉得大公司更安全、更有保障、理赔更容易;
 
但奈何市场上值得买的大公司重疾险,真的是凤毛麟角;要么保费都得一万起步,要么保障缺斤少两,属实没眼看。
 
而这款由太平洋保险承保的阿基米德2025,可以说在价格和保障上面都拉满了,来看详细测评:
 
 
选择阿基米德2025这款重疾险的理由如下:
 
① 大公司承保:
 
首先要提的就是它的承保公司太平洋保险,老七家保司之一,连续13年入选《财富》世界500强,妥妥的大公司;
 
这对于喜好大品牌的朋友来说,无疑能吃颗定心丸。
 
② 投保规则非常宽松:
 
55岁之前都能买,职业范围为1~6类,目前市场上1-4类职业(如公务员、教师、程序员、办公室员工等)是主流,选择空间大;
 
像5~6类(职业高空、电力、采矿、部分运输、警务消防等)通常会被拒保,但这款产品给了投保机会。
 
③ 保障全面,原位癌能多次赔:
 
重疾、中症、轻症都覆盖,而且轻症中的原位癌是能多次赔的,像其它常规重疾险,大多都只能赔1次;
 
随着疾病筛查手段的进步,未来会有更多的癌症能早发现、早治疗,所以这项保障还是很人性化的。
 
④ 赔付比高,市场独一档:
 
这款产品中症能赔60%,轻症能赔30%;而像其它大公司重疾险,中、轻症最多只能赔50%、20%;
 
另外,如果附加疾病关爱金,60岁前重、中、轻还能额外赔付100%、60%、30%,买50万赔100万,直接翻倍。
 
⑤ 等待期短,只有90天:
 
保单生效后,只要在90天后确诊疾病就能理赔,获得赔付的概率大大增加;而其它重疾险产品,大多都是180天的等待期。
 
⑥ 不捆绑身故,保费直接省40%:
 
传统大公司重疾险,都是要捆绑身故责任的,所以保费大多都是一万起步;
 
而阿基米德2025,身故是自由可选的,30岁男,30万保额,保终身,每年只需要5940元。
 
总的来说,阿基米德2025这款大公司重疾险,不仅投保条件宽松,1~6类职业都能买;
 
而且保障全面,价格低,可以毫不夸张的说,想买大公司重疾险,太平洋阿基米德2025就是目前的最优选了。
 

2、少儿重疾险,重点考虑这 3 款

 

少儿重疾险市场,竞争也十分激烈,有的产品已经更新换代到了16号,看的人眼花缭乱。
 
我筛选测评了全网性价比高的少儿重疾险,经过精挑细选,觉得这三款是当下最值得购买的:
 
 
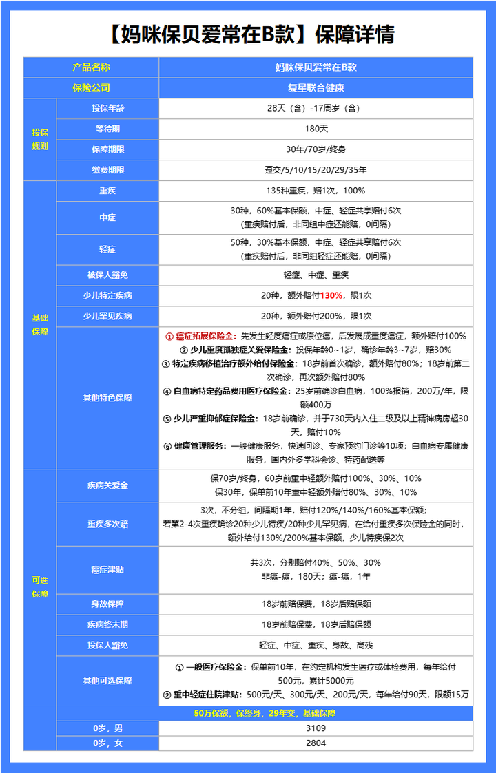
(1)价格最便宜,性价比最高——妈咪保贝爱常在B款
 
妈咪保贝少儿重疾险,终于升级归来了,依旧延续了“保费地板价”这一优势;
 
而且很多保障做了加码,部分疾病理赔条件放宽,依然是当前市场上最耀眼的重疾险之一。
 
我们来看这款产品详细的保障情况,看看它牛在哪里:
 
 
妈咪保贝爱常在B款,这款产品的独特优势如下:
 
① 保费全网最低

50万保额,保终身,29年交,0岁男孩只需要3109元,0岁女孩只需要2804元;
 
妈咪保贝直接比其他产品少交一年的保费,其他产品30年交才是这个价。
 
② 少儿特定疾病全网赔付最高

20种少儿特定疾病,比如白血病、严重川崎病等,可以额外赔付130%保额,如果购买保额是50万,那就能赔到115万;
 
虽然大黄蜂16号旗舰版最高也能额外赔130%,但,是从第2年开始的,第一年只能额外赔60%,所以相比起来还是妈咪保贝更占优。
 
③ 五种疾病放宽理赔标准

严重心肌炎、严重慢性缩窄性心包炎、严重原发性心肌病、肺源性心脏病、败血症导致的多器官功能障碍综合征,即使未达到条款中约定的疾病持续时间(180天)身故,也可以视同重疾赔偿。
 
④ 基础保障增加了两项白血病保障

一项是“白血病二次骨髓移植手术津贴”,同一白血病做第二次骨髓移植时,还能额外拿到80%保额;
 
另一项是“白血病特定药品费用”,25岁前确诊白血病, 可以报销药品费用,每年最高200万,总额400万。
 
⑤ 重疾多次赔取消了三同条款

原先规定同一疾病原因、同一医疗行为、同次意外伤害事故导致两种或两种以上重大疾病、中症或轻症,保险公司仅按一种疾病进行赔付;
 
现在取消了,就可以分别赔付,大大提高了重疾多次赔的实用性。
 
总的来说,妈咪宝贝爱常在B款,不管在保障上还是价格上,都是一骑绝尘,还没给娃买重疾险的家长们,可以优先选择这一款。
 
(2)基础保障很扎实,先天性疾病也能赔——大黄蜂16号(旗舰版)
 
大黄蜂系列一直是少儿重疾险市场的佼佼者,如今已经升级到了16号,性价比依然抗打。
 
来看这款产品的保障详情:
 
 
这款产品的优势如下:
 
① 特定疾病/罕见疾病赔付比例高

特定疾病最高能赔230%保额,罕见疾病最高能赔310%保额,是所有少儿重疾险中赔付比例最高的。
 
② 赠送五项实用的特色保障:
 
  • 癌症拓展保险金:
     
    先发生轻度癌症或原位癌,后发展成重度癌症,可以额外赔付100%,
     
    如果我们的基础保额是50万,那就能直接赔到100万;癌症是最高发的疾病,所以这项保障的实用性毋庸置疑。
     
  • 特定疾病器官移植保险金:
     
    18周岁前,确诊特定疾病并因此接受了骨髓移植治疗、干细胞移植治疗或器官移植治疗,可以额外赔付80%基本保额。
     
  • 严重先天性疾病保险金:
     
    大多重疾险,先天性疾病是不赔的,但大黄蜂16号拓展了这项保障,如果在3周岁之前,确诊合同约定的这五种先天性疾病(法洛四联症、先天性脑积水、先天性白内障、先天性大脑不全、先天性室间隔缺损)能赔付20%保额。
     
  • 严重肥胖手术关爱金:
     
    2~17周岁,确诊严重肥胖特定合并症,且因治疗严重肥胖特定合并症接受了减重手术,赔付20%基本保额。
     
  • 特定传染疾病保险金:18岁前确诊脊髓灰质炎、白喉等15种传染病,住院≥3天,每次赔5%保额,限2次。
     
③ 60岁前赔的多

如果附加疾病关爱金,60岁前确诊首次重疾/中症/轻症,可以额外赔付100%、30%、10%,买50万,分别能赔到100万、45万、20万。
 
④ 能附加重疾多次赔

3次,不分组,间隔期1年,赔付120%/140%/160%基本保额;
 
若第2-4次重疾确诊20种少儿特疾/20种少儿罕见病,在给付重疾多次保险金的同时,还能额外给付130%/210%基本保额。
 
⑤ 价格便宜

以50万保额,保终身,30年交为例,0岁男只要3025元,0岁女只要2725元。
 
总之,大黄蜂16号(旗舰版)也是可圈可点,性价比也是独一档的;
 
如果大家想要特定疾病、罕见疾病赔的多,或者是家族有先天性疾病史的,可以优先考虑这一款。
 
(3)大公司首选——招商仁和青云卫6号
 
很多朋友出于对安全性的考虑,在保险公司的选择上更倾向于大公司,大品牌。
 
所以,如果你也更亲赖于公司品牌,那我建议你选择青云卫6号。
 
 
青云卫6号比其它产品更占优的地方:
 
① 公司品牌实力强

招商仁和注册资本为65.99亿元,背后三大股东是国家招商局、中国移动、中国航信三大央企,实力毋庸置疑。
 
② 自带保费补偿金

如果在缴费期内发生重疾和中症,不仅能赔付基本保额,而且所交保费还能全部返还,可以说是史诗级创新了。
 
另外,青云卫6号也赠送五项特色保障:
 
  • 严重肥胖手术关爱保险金,18岁前确诊严重肥胖特定合并症并接受了相关手术,赔付20%基本保额;
     
  • 白血病骨髓移植保险金,18岁前因治疗白血病接受了骨髓移植治疗的,赔付100%保额;
     
  • 白血病移植医疗津贴,18周岁前因白血病接受了骨髓移植治疗,并自该骨髓移植治疗日及之后每月接受治疗,按2%保额/月给付,最高给付48%;
     
  • 严重中枢性性早熟关爱保险金,男性9周岁前或女性8周岁前初次确诊,给付10%基本保额,限1次(投保时被保险人年龄为0周岁至3周岁);
     
  • 首次重大疾病增长保险金,18周岁前首次确诊重疾,按照【基本保额的6%×首次确诊重疾时所处的保单年度数】给付,最高100%基本保额。
     
③ 60岁前能赔更多,如果附加疾病关爱金,60岁前重中轻可以分别额外赔付100%、40%、20%,如果买50万保额,重疾/中症/轻症就能赔到100万、50万、25万,比大黄蜂16号都赔的多。
 
④ 价格不贵,以50万保额,保终身,30年交为例,0岁男只要3510元,0岁女只要3090元。
 
总之,如果更看重保司背景,青云卫6号有央企背景撑腰,更值得信赖;
 
而且保障丰富、价格便宜,也是市场不可多得的一款好产品;
 
另外青云卫6号还自带重疾、中症保费补偿金,有机会实现0元购。
 
04

写在最后——我的掏心窝子话

 

 

扒条款,算保费,对比保障,前前后后历时一个多星期,终于把这篇2026年重疾险最新推荐写完了。
 
希望大家看完这篇文章,不走弯路,不花冤枉钱,都能买到合适的重疾险。
 
另外要提醒大家的是,高性价比重疾险涨价在即,有需要的朋友,一定要尽快了解了。

如果您对本站有任何建议,欢迎您提出来!本站部分信息来源于网络,如果侵犯了您权益,请联系我们删除!

相关标签: 重疾险(107)