顶级重疾险——超级玛丽15号,我只推荐这一款!
经历了831后,重疾险市场一波波的上新,大家都想知道目前市场上有什么好产品,那我就不得不提超级玛丽15号这款产品了!
作为重疾险市场的"常青树",超级玛丽系列那可是行业的龙头老大!
每一代都非常的经典,同样这次的推出的超级玛丽15号,在目前可以说是最好的重疾险!
不仅是目前市场稀缺产品,而且做到了真正的重疾多次赔,并且重疾多次赔可以保同种重疾,而且还保留了之前的优势,新增乳腺和甲状腺结节切除的保险金;
可以说对于目前的市场来说,超级玛丽15还是当下最能打的重疾险!

一、四大亮点秒杀全网!

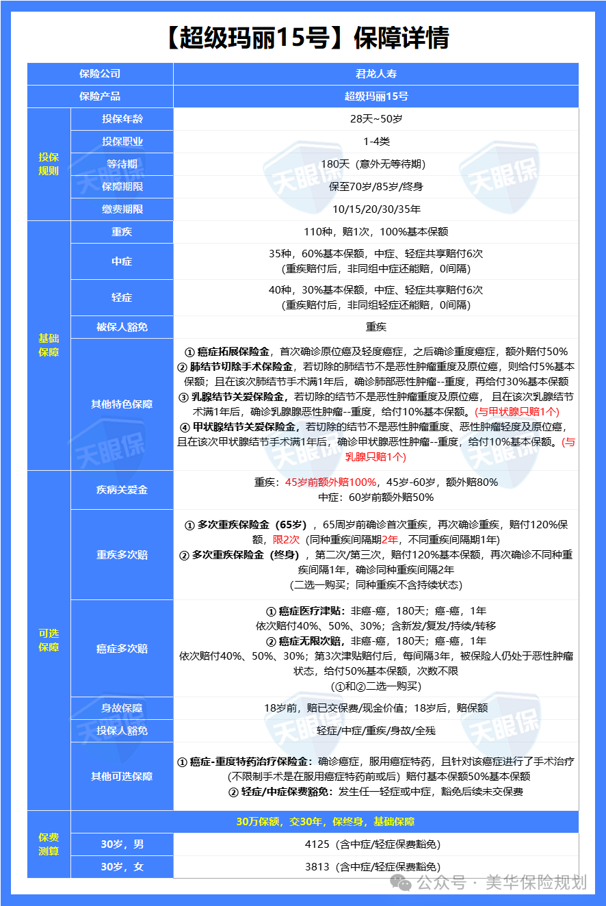
超级玛丽15号虽然进行了新升级,不过重疾、轻症、中症这些,对比老版本都基本没什么变化;

最亮眼的是重疾理赔后,轻中症仍可继续赔付。

哪怕先确诊重疾(如心梗),后续发生无关的轻中症(如轻微脑中风),照样按比例获赔,解决了多数产品 “重疾一赔保障就终止” 的痛点,对长期康复人群尤为实用。
而且保的非常全面,新增了85岁选项,虽然多了可选性,但从价格上来看还是保终身更加有性价比,毕竟目前长寿基因居多!
① 基础保障很扎实,赠送4项比较实用的特色保障:
癌症拓展保险金,先发生轻度癌症或原位癌,再发生重度癌症,能多赔50%,买50万保额赔75万;
癌症是最高发的疾病,理率达到了60%~90%,所以这项保障的实用性毋庸置疑。
自带3种结节额外赔:
我敢说目前的打工人10个人中7个人就有结节,而这次超级玛丽15除了在结节方面非常友好;
而且还在原来的基础上新增了乳腺/甲状腺结节,不过这2种结节的话需要注意,只能赔付一个哦!
-
肺结节切除手术保险金,若切除的结节不是恶性肿瘤重度及原位癌,赔付5%保额;肺结节手术365天后,如果又发展成肺癌的,可以再赔30%;
-
乳腺结节关爱保险金,若切除的结节不是恶性肿瘤重度及原位癌, 且在该次乳腺结节术满1年后,确诊乳腺腺恶性肿瘤--重度,给付10%基本保额。
-
甲状腺结节关爱保险金,若切除的结节不是恶性肿瘤重度、恶性肿瘤轻度及原位癌, 且在该次甲状腺结节手术满1年后,确诊甲状腺恶性肿瘤--重度,给付10%基本保额。
② 疾病关爱金,赔的更多
数据显示,18-40 岁重疾理赔占比高达 79.1%,而这个年纪不得不得不要说正是家庭顶梁柱,不仅背负房贷、而且还的养育子女的关键阶段,保额缺口直接关乎家庭稳定。
市面上大部分第一梯队产品,疾病关爱金中的重疾保障,基本都是60 岁前得重疾能赔 40 万。
超级玛丽 15 号进行了升级:45 岁前首次得重疾能赔 50 万,比其他产品至少多 10 万。
45岁前重疾可以额外赔100%,买50万赔100万;而达尔文12号只能额外赔80%,买50万赔90万。
不过理赔好的话价格也就要稍微贵一点,所以大家可以做低保额并且叠加疾病关爱金获得更高的保额!
③ 重疾多次赔,保障更好;
传统重疾险的 “多次赔” 多要求 “首次重疾在 65 岁前”,65 岁后首次患病则无法享受。
超级玛丽 15 号彻底突破这一限制:
重疾多次赔可保终身,无论首次重疾发生在 50 岁还是 70 岁,符合条件即可再赔 120% 保额(60 万),同种重疾间隔 2 年也能赔(如癌症复发)

而且超级玛丽15号比达尔文12好,能多赔1次,可以赔付2次。
如果是同种重疾险间隔期限更短,只有2年,更容易赔到;
而达尔文12号如果第二次重疾与第一次重疾是同种的话,间隔期需要3年。
④保障期限更灵活
超级玛丽15好呢保障期限可选保至70岁、85岁或终身,其中保至85岁版本价格接近终身版(女性约93%),为预算有限者提供长周期选择;
缴费期最长35年,可大幅降低年缴压力,放大保险杠杆;
如果想要性价比的话,可以做低保额,30岁女性投保30万保额(保终身,30年交),基础责任年缴3726,比达尔文12要便宜;

注意事项:超级玛丽15号的被保人中症、轻症豁免是可选责任,需要额外附加,
建议大家买的时候都附加上,这项保障还是蛮重要的,被保人发生轻症或中症,后面保费都不用交了。
二、公司服务贴心

超级玛丽15号背后的公司,那就是君龙人寿!
承保方君龙人寿由厦门建发集团(《财富》世界500强)与台湾人寿(70年寿险经验)合资设立,
注册资本26亿元,2025年二季度综合偿付能力181.41%,风险评级BBB,运营稳健。
而且君龙人寿增值服务同样贴心:

除常规就医绿通(重疾门诊、手术加急等),还提供肺结节专项服务(AI分析、术后特药指导等);
投保时若有除外或加费,2年后可申请核保复议,健康改善后有机会调整保障条件,让"次标体"人群看到保障升级的希望。
当然,它并非完美——带身故责任时价格偏高,等待期180天略长于部分竞品。
但综合来看,超级玛丽15号用"责任实用、选择灵活、细节贴心"的表现,证明了重疾险在迭代中不断贴近消费者真实需求的可能性。
对于想在保障全面性与预算之间找到平衡的人来说,这款产品值得纳入考量清单。
如果您对本站有任何建议,欢迎您提出来!本站部分信息来源于网络,如果侵犯了您权益,请联系我们删除!
微信客服