除了赔钱,重疾险还能做什么?达尔文12号给出了新答案
在保险选择中,经典产品之所以经久不衰,关键在于持续创新与实质保障。
达尔文系列重疾险正是凭借其扎实的保障内容和人性化设计,成为众多家庭健康保障的首选。
那么,达尔文系列的最新力作——达尔文12号,究竟是如何通过实实在在的"真创新",在竞争激烈的重疾险市场中脱颖而出的?
下文将为您深度解析,达尔文12号如何用四大核心优势解决传统重疾险的痛点,并如何通过增值服务将保障价值提升到新高度。

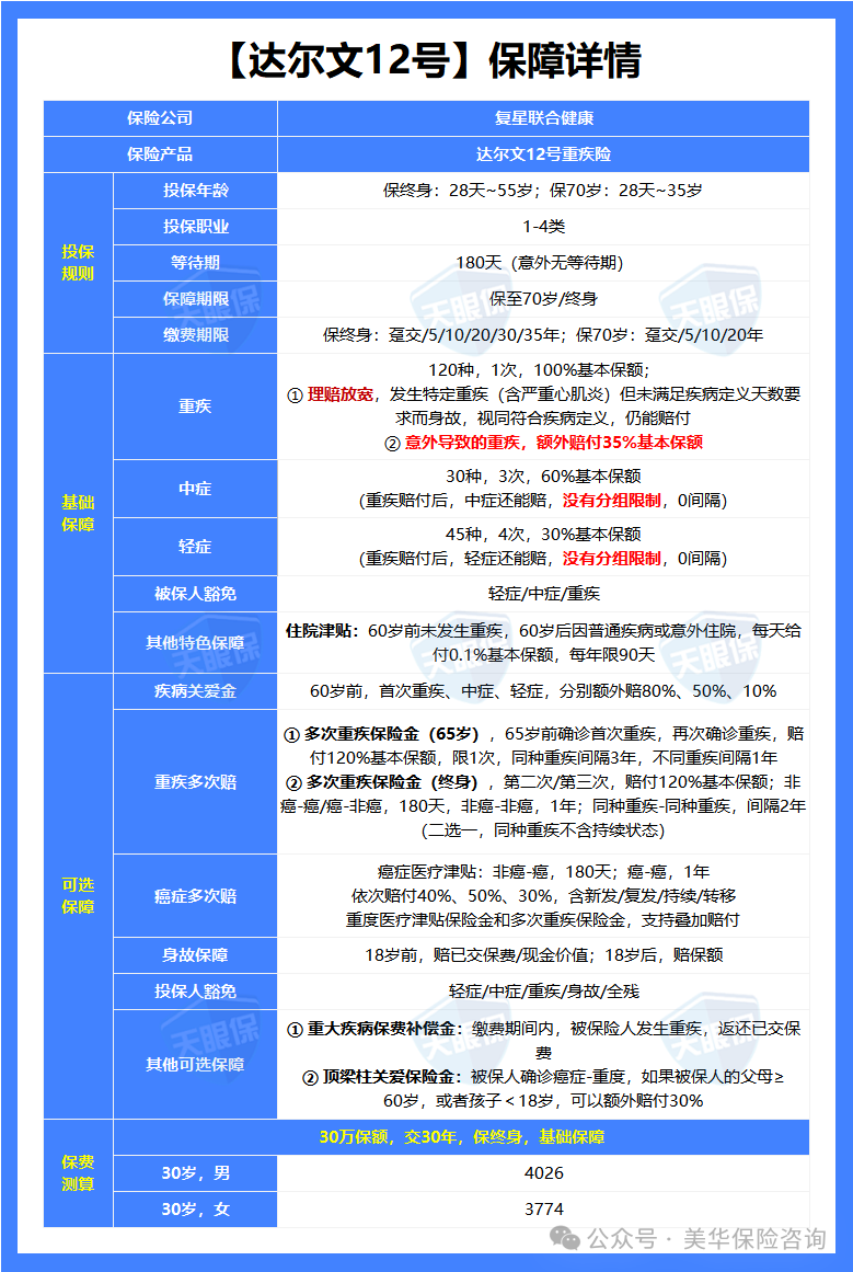
一、为什么达尔文12号能成为"首推重疾险"?

如果说市面上有一款重疾险能称得上"逆天升级",那非达尔文12号莫属。
它不仅仅是在原有基础上的小修小补,而是从理赔条件、保障持续性到价格性价比的全方位"断层式领先"!

四大核心亮点,招招击中传统重疾险痛点 :
01
亮点一:打破行业惯例,
理赔门槛大幅降低

传统重疾险中,像严重心肌炎等疾病要求"衰竭状态持续180天以上"才能赔付。这意味着如果不幸在180天内身故,按照旧条款可能一分钱都拿不到!
达尔文12号直接打破了这个"180天魔咒"! 它取消了"持续180天"的硬性要求,只要确诊并达到合同约定的严重状态,就能按重疾标准正常赔付。这一人性化升级,极大降低了理赔门槛,是对消费者极其有利的改进。
不仅如此,达尔文12号在疾病定义上也更加宽松:
-
原位癌:其他产品要求必须手术治疗,而达尔文12号只要求"进行积极治疗"即可
-
癌症持续状态:将"且"改为"或",不要求必须首次病变部位仍然存在
02
亮点二:重疾返保费

这可能是达尔文12号最吸引人的特色保障!"交费期内发生重疾,保费全部返还"。
举个例子:购买50万保额,保终身,30年交,每年保费5000元。如果在第20年确诊重疾:
-
普通重疾险:赔付50万,合同结束
-
达尔文12号:赔付50万+返还20年已交的10万元保费+合同继续有效!
这项"神技"的附加成本极低,30岁男性每年仅需多花357元,就能撬动未来可能返还的数万元保费。
03
亮点三:保障持续性强,
重疾赔完保障不中断

市面上大多数重疾险在重疾理赔后,合同就直接结束了。有些产品虽然允许继续赔付轻症/中症,但只能赔与首次重疾"非同组"的疾病。
达尔文12号做到了"重疾赔完,轻中症继续赔,且不分组!"
这意味着如果首次重疾是"胃癌",之后又不幸查出"轻度肺癌"或"原位癌",达尔文12号照样能赔!这对于癌症复发、转移概率高的现实情况来说,实用性直接拉满。
04
亮点四:价格亲民,
真正"加量不加价"

保障升级这么多,价格是不是很贵?
恰恰相反!达尔文12号做到了真正的"加量不加价"。
保费示例(30万保额,保终身,30年交):
-
30岁男性:每年仅需4026元
-
30岁女性:每年仅需3774元
这个价格,在同级别产品中具有绝对竞争力,真正做到了"用更少的钱,买更好的保障"。
除了产品本身能打,达尔文12号这次还“买一送N”,带来了价值数千元的健康服务大礼包,让保障从“事后理赔”延伸到了“事前预防和事中支持”。

二、除了保障,更胜在“服务力”

在2026年1月1日-2月28日,投保达尔文12号即可享受超值健康管理服务包,真正实现"保障+服务"双重守护!
根据首年保费,享受不同等级的健康服务:

-
基础权益(首年保费>3000元)
视频快问诊:7×24小时专业医生在线,小病小痛随时咨询
家庭购药津贴:1000元面值购药权益券,指定平台7折购药并配送到家
-
二进阶权益(首年保费>6000元),在基础权益上增加:
专家远程会诊:国内三甲医院主任级专家远程会诊(2次/年)
名医面诊直通:协助预约全国公立三甲医院副主任及以上级别专家门诊
优享体检服务:价值400元体检套餐,全国500+门店可用
检后门诊绿通:体检异常后,协助预约公立三甲专家
-
尊享权益(首年保费>10000元),在进阶权益基础上再升级:
流感疫苗报销:进口流感疫苗药品费100%报销
跨境药绿色通道:全球找药,境内直达,含港澳医生免费开方服务
广谱抗癌药权益卡:提供泛瘤种NTRK用药基因检测及靶向药物100%报销
这份增值服务包涵盖了日常轻问诊、购药优惠、健康筛查、重疾医疗资源协调等多个方面,为保单持有人及其家庭提供了实打实的健康管理支持,显著提升了产品的综合价值。
写在最后

在重疾险市场"内卷"多年的今天,达尔文12号选择了一条更艰难但对消费者更有利的路——"卷责任、卷服务"。
它不仅仅是一次产品升级,更是一次保障理念的革新。
四大核心优势 + 九大健康服务,让达尔文12号成为了当前市场上在"保障扎实度"、"条款友好度"和"价格竞争力"这三个核心维度上平衡得最好的产品。
保险的意义不仅在于理赔,更在于一份安心。
现在投保达尔文12号,不仅能以极具竞争力的价格锁定优质保障,更能额外收获一份覆盖全家、实用全年的健康管理服务。
如果您对本站有任何建议,欢迎您提出来!本站部分信息来源于网络,如果侵犯了您权益,请联系我们删除!
微信客服