2025年底重疾险榜单:涨价前最后机会!
年底买重疾险,真的是“最后捡漏机会”!
一方面是生命周期2026年开始实行,又要开始实打实的涨价:
3年4次利率下调,现在重疾险保费比去年贵了50%还多,明年再买,同样的保障每年至少多花上百元,交20年就是几万块差价;
另一方面,保险公司年底搞“核保大放水”,以前一些结节、指标异常被拒保的,现在也有机会承保了!
今天年底最后一期盘点,我把实测过的几款爆款产品按人群分好类。
成人、孩子、身体有小毛病的都能对号入座,附真实保费和避坑要点,看完直接能下单,不花冤枉钱,还能赶上这波低价+宽松核保的双重福利
实大家买重疾险,心里都一样纠结:既想保费便宜,又想保障齐全;
既怕买贵了吃亏,又怕买少了不够用;身体有点小问题的,还怕被拒保、被除外。
我测评了20多款产品,筛出这几款性价比、保障力、核保宽松度都排前的,不搞复杂参数,只说人话,你跟着选就行。
给孩子买重疾险,核心就3点:
少儿高发重疾赔得多、保费便宜、保障稳,这3款是我对比下来最能打的:
实测优势:
0岁男宝50万保额保终身,30年交,一年才3025块,比同类产品便宜10%-15%。
堪称“性价比天花板”。
罕见病最高能赔3倍多保额,买50万得罕见病最多赔155万,这个价格段里没对手。
避坑提醒:别乱加身故、两全责任,纯拉高保费,必选保障就够,把钱花在少儿特疾和保额上。
适合人群:想给孩子保终身,但预算不多的家庭,花小钱撬动高保障。
实测优势:重疾不分组赔6次,少儿特疾也能额外赔6次,哪怕孩子未来遭遇多次重疾,都有资金兜底。
还专门保少儿自闭症,连康复津贴都包含,考虑得特别周全。
保费参考:0岁女宝50万保额保终身,30年交,一年3380块,性价比超高。
适合人群:预算充足,想一步到位给孩子最全保障的家长,一次投保终身安心。
实测优势:背靠招商仁和央企,股东实力强,家长买得放心。
对少儿高发的白血病保障超全,从确诊、骨髓移植到术后康复都有津贴,安全感拉满。
保费参考:
0岁男宝50万保额保终身,30年交,一年3510块。
适合人群:信任大公司,担心孩子白血病风险的家庭,品牌+专项保障双放心。
成年人是家里的顶梁柱,重疾险核心是“保额够、责任实用、性价比高”,这3款实测下来没短板:
避坑提醒:别附加身故责任,单独买定期寿险更省钱,一年能省2000+,把保额做高才是关键。
适合人群:身体没毛病,追求极致性价比的家庭主力,花最少的钱拿到最全面的保障。
实测优势:核保超宽松,肺结节≤6mm、甲状腺结节4a类,以前可能拒保,现在有机会标体承保。
癌症保障特别人性化,先得原位癌再得重度癌症,能多赔50%保额,相当于把癌症保障前置了。
保费参考:30岁女50万保额保终身,30年交,一年5000出头。
适合人群:体检有结节,或担心癌症风险的成年人,核保宽松+癌症责任拉满,双重安心。
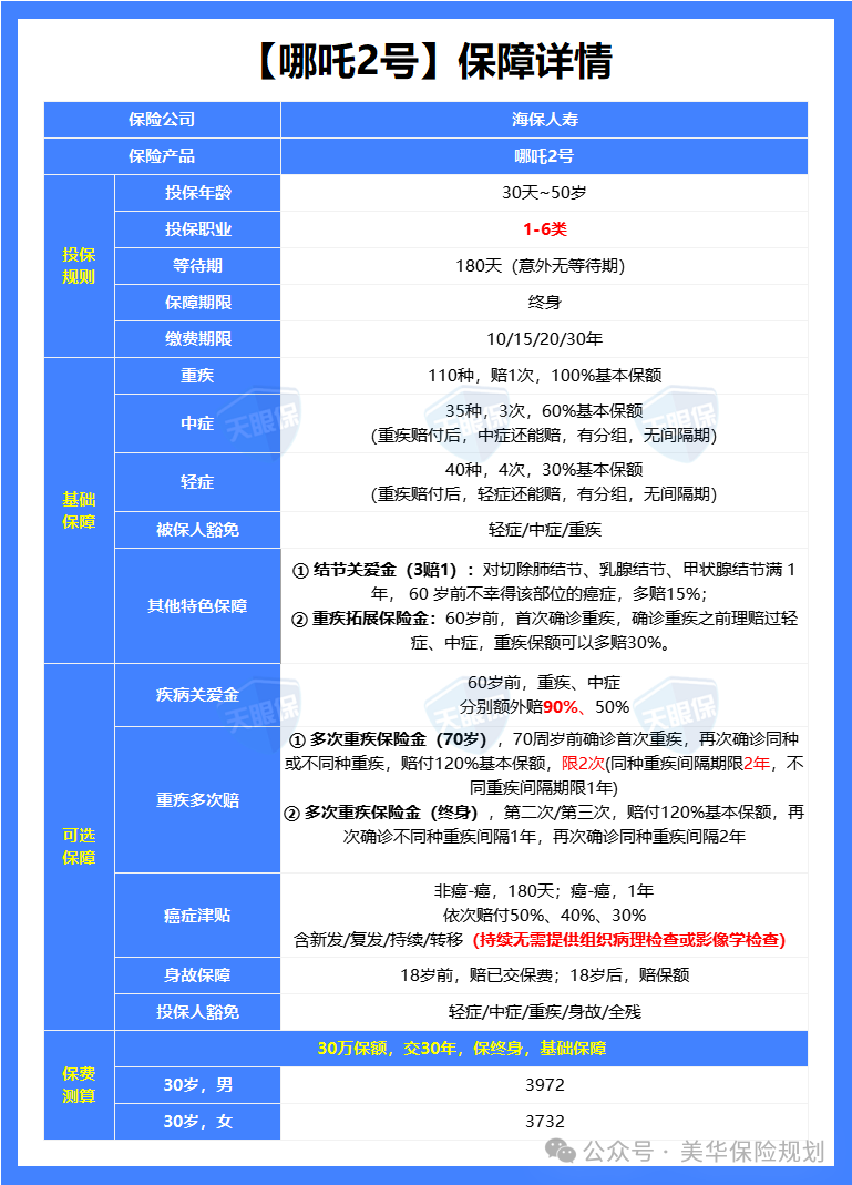
如果是预算有限,又想保终身,优先选哪吒 2 号。它的价格在终身重疾险里几乎没对手,而且保障全面,轻中症后重疾多赔、结节关爱金、癌症津贴都配齐了,性价比最高。
如果有结节史(肺结节、乳腺结节、甲状腺结节),哪吒 2 号是首选。
哪吒 2 号之所以能成为 “卷王”,不在于它的保障有多花哨,而在于它精准击中了普通人的投保痛点:价格够低,让预算有限的人也能保终身;
保障够全,从结节关爱到癌症津贴,覆盖大多数高发风险;门槛够宽,让结节患者、高危职业从业者也能顺利投保。
对普通人来说,重疾险不用追求 “贵的”,也不用追求 “全的”,只要能解决自己的核心担忧,就是好产品。
年底核保大放水,以前买不了的,现在抓紧机会:
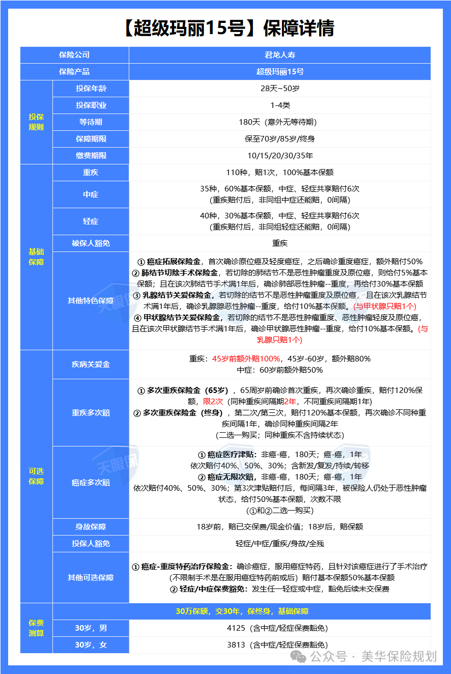
有肺结节、甲状腺结节、抑郁症:冲 超级玛丽15号,核保放宽截止到2026年3月31日,以前拒保的现在能除外甚至标体,错过再等一年,有这些问题的别犹豫!
体检异常核保标准明显放宽,很多“灰区”有机会转正 达尔文 12 号的人工核保放宽,正是针对这些“常见但容易被卡”的体检异常。
不仅如此,对于以下常见良性疾病:
肝血管瘤 / 肝囊肿 子宫肌瘤 / 卵巢囊肿 肾囊肿核保可接受的直径标准,整体放宽了约 1–2cm。
适用时间:2025.12.05 – 2026.03.31
人核留痕的产品:哪吒2号;
人核暂不留痕的产品:达尔文12号、超级玛丽15号、达尔文超越12号、医联有盟;
基础责任最便宜的:哪吒2号;
带身故责任最便宜的:达尔文12号
1、核保放水有期限:
青云卫6号、达尔文宝贝计划截止12月31日,超级玛丽15号截止明年3月31日,早买早过等待期,别拖到最后系统拥堵,错过涨价前的窗口期。
保额底线不能破:
成人至少30万,孩子至少50万,低于这个数,大病治疗、康复的开销根本扛不住,保额不够等于白买。
责任选择有技巧:
重疾险只看“保障”,别被“返还”“理财”噱头忽悠,返还型重疾险保费贵60%,性价比极低;身故责任单独买定期寿险,更省钱。
年底这波重疾险窗口期,真的是“又便宜又好买”,错过明年不仅保费涨价,核保也会收紧!

一、给孩子买(0-12岁):几百块保终身,闭眼冲不亏
HAPPY NEW YEAR


大黄蜂16号旗舰版:预算有限首选,地板价王者!
HAPPY NEW YEAR

小青龙7号:追求顶配保障选它,多次赔付拉满!
HAPPY NEW YEAR

青云卫6号:看重品牌+白血病保障的冲!
HAPPY NEW YEAR


二、成年人买(25-45岁,家庭顶梁柱)
HAPPY NEW YEAR

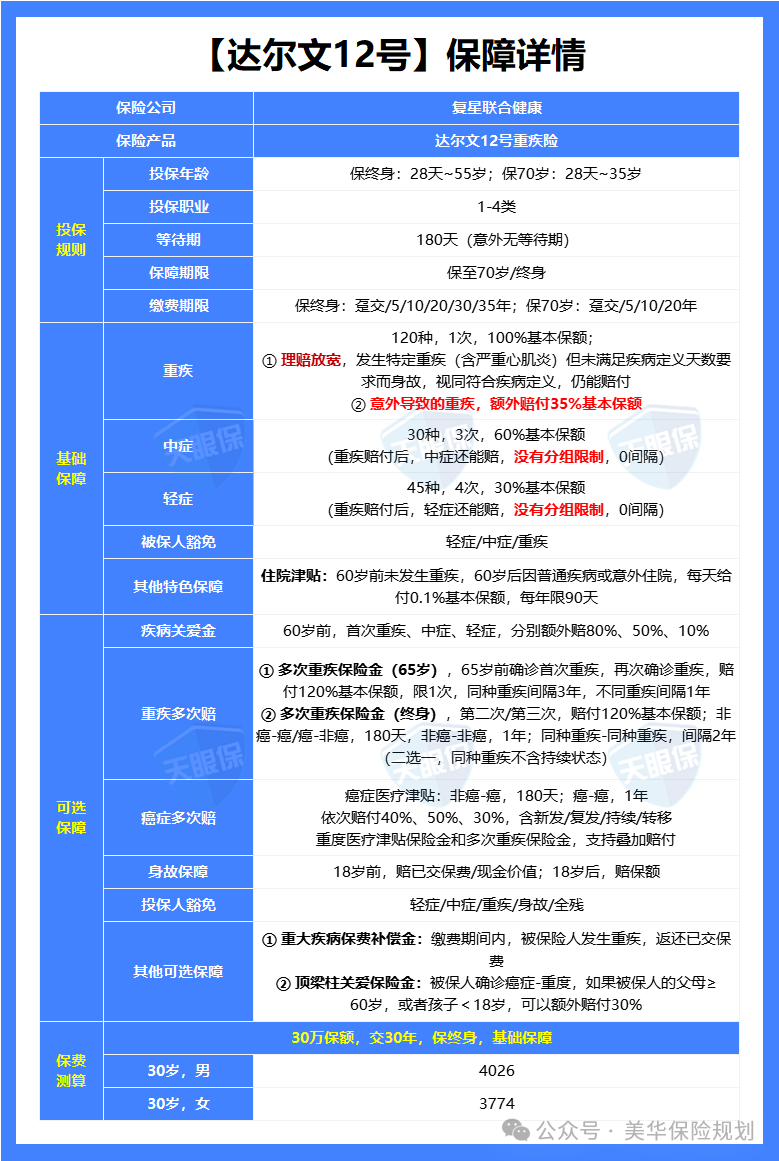
达尔文12号:身体健康首选,性价比天花板!
HAPPY NEW YEAR

实测优势:30岁男50万保额保终身,30年交,一年5500左右。最大亮点是重疾赔完,轻中症还能继续赔,0间隔期,市面上很少见。自带住院津贴,意外导致的重疾还能多赔35%,责任超实用。
超级玛丽15号:有结节、关注癌症保障选它!
HAPPY NEW YEAR

哪吒2号
HAPPY NEW YEAR


三、身体有小毛病(非标体):重点冲这几款
HAPPY NEW YEAR

年底注意的事
HAPPY NEW YEAR
如果您对本站有任何建议,欢迎您提出来!本站部分信息来源于网络,如果侵犯了您权益,请联系我们删除!
微信客服