年金险三大真相,简直颠覆认知……(附2026年TOP3产品推荐)
可千万别再把年金险看成“养老储蓄罐”了!!!
最近后台咨询年金险的朋友越来越多,但我发现,大家开口闭口都离不开这三个问题:
“这玩意儿收益率到底有多少?”
“跟存银行定期比,哪个划算?”
“等我老了,真能靠它养老吗?”
说实话,如果你还在纠结这几个问题,那你可能真的还没看懂年金险。
年金险从来就不是什么“高收益理财神器”,也不是简单的“存钱罐”。它是一种用今天的确定性,去对冲未来不确定性的金融工具。
今天,我们不谈枯燥的数据,也不聊复杂的条款,我想带你换一个视角,把这层窗户纸彻底捅破。
这三大真相,可能会彻底颠覆你对年金险的认知……

真相一:它是“现金流”预定器

绝大多数人一上来就把年金险当成理财产品看,这个出发点就偏了。
年金险真正的核心作用,不是帮你钱生钱,而是帮你提前锁定未来某段时间的“稳定收入”。
通俗点说,它的本质就是一个“超长待机版的工资条”:
你今天投下一笔钱,本质上是跟保险公司签了一份“时间契约”。你跟它约定:“等到我60岁那天起,请每年(或每月)准时给我打一笔钱,雷打不动,一直打到我离开这个世界。”
这种安排,有三个任何投资品都无法替代的独特之处:
-
第一,它是“绝缘体”:不管外面是股市熔断、经济萧条还是银行降息,这笔钱该给多少就是多少,一分不会少。
-
第二,它是“永动机”:哪怕你活到100岁、120岁,只要人还在,钱就不会断供。它完美解决了“人还在,钱没了”的最大恐惧。
-
第三,它是“时光机”:它能把今天的利率写进合同里,锁定几十年。以后即便全球进入负利率时代,你的这笔钱依然享受今天的收益水平。
所以,千万别再用“收益率”去衡量它了。年金险卖的不是收益,而是“承诺”。
它用今天的确定投入,去应对明天所有的未知风险。这种“把未来的现金流,像发工资一样写进合同”的能力,才是年金险最值钱、也最无可替代的地方。

真相二:不灵活是它的优点

很多人嫌弃年金险太死板:
“钱进去就被锁死了”、“提前取出来要亏本”、“万一急用钱怎么办?”
但恰恰是这种“不灵活”,才是年金险最核心的保护机制。
你想过没有,为什么我们明明知道要存钱养老,却总是存不下?归根结底,是人性经不起考验:
-
看到新款手机就想买,存下的钱瞬间清零;
-
听说有个项目能翻倍,就把养老本投了进去;
-
总觉得以后有大把钱花,结果真到用时两手空空。
年金险,其实就是那个“强制你存钱的财务管家”。
它的底层逻辑非常严格,但也非常有效:
-
它不让你轻易取出来乱花——挡住的是你的消费冲动;
-
它逼着你按时按量存钱——对抗的是你的拖延症;
-
它确保到了该领钱的时候,账户里一定有钱——兑现的是对未来的承诺。
所以,别抱怨它不灵活。所有能让你晚年高枕无忧的长期规划,本质上都是在帮你对抗人性的弱点。
它不适合想赚快钱的人,只适合愿意为了长远安稳,而暂时牺牲当下流动性的人。

真相三:现在配置,正当时

很多人问我:“现在银行存款利率都跌破1%了,年金险这点收益还有必要吗?”
我的回答通常是:正因为利率一直在降,年金险才变得前所未有的重要。
这不是推销话术,而是基于三个谁也无法改变的宏观大趋势:

01
趋势一:未来利率还会下行
十年前,我们还在讨论5%的存款利率;如今,我们却在抢1.5%的大额存单。未来,利率只会越来越低,甚至走向负利率。
年金险的价值就在于“锁利”。你现在买入,就是把未来几十年的高利率(相对未来而言)锁进了合同里,相当于在利率高点“占了一个座”。

02
趋势二:老龄化社会的“养老缺口”
看看我们的父母就知道,仅仅靠社保,很难维持退休前的生活品质。而随着出生率下降,未来的养老金池子只会越来越紧张。
靠国家不如靠自己。年金险,就是你给自己准备的“第二份工资”,专款专用,不给子女添负担。

03
趋势三:投资环境的“不确定性”
股票基金波动巨大,房产流动性锁死,P2P暴雷声犹在耳。对于普通家庭来说,守住本金比博取高收益更重要。
在不确定的时代,手里握有一份“确定的现金流”,就是最大的安全感。
所以,不是你想不想买年金险的问题,而是当利率不断探底、投资风险加剧时,你愿不愿意用一份确定的合同,为未来的自己留一张“饭票”。

年金险适合谁?不适合谁?

年金险虽然好,但不是万能药,它只适合解决特定的问题。
如果你属于以下四类人群,那么年金险对你来说,就是刚需:
① 即将步入中年/已到中年(35岁+)
这类人群正处于“上有老下有小”的夹心层,收入相对稳定但压力大。
通过年金险,可以强制自己存下一笔“过河钱”,确保未来退休后,有一笔与生命等长的现金流,不用看别人脸色生活。
② 收入波动大的自由职业者/创业者
没有单位缴纳的社保养老金,养老全靠自己。
年金险能帮你把平时赚取的“碎银子”,变成未来每个月雷打不动的“工资条”,是给自己最好的职业兜底。
③ “月光族”与消费自控力差的人
如果你总是存不下钱,年金险是最好的“存钱鞭策师”。
利用它前期退保损失大的特点,逼着自己把钱存下来,专款专用,防止钱被不知不觉花光。
④ 想给父母尽孝的子女
担心自己未来工作忙、收入不稳定,无法给父母提供稳定的生活费?
年金险可以设定在父母60岁或65岁开始领取,替你履行长期的赡养义务,既减轻了未来的压力,也体现了子女的孝心。
但,如果你符合以下情况,千万别买年金险。买了不仅帮不了你,反而会成为你的负担:
① 资金紧张的年轻人(20-30岁)
这个年龄段未来变数太大,大概率会有买房、结婚、创业等大额支出。
年金险流动性极差,一旦锁死资金,遇到急事只能割肉退保,得不偿失。
② 想要“赚快钱”的投机者
如果你抱着“搏一把”、“快速翻倍”的心态,请远离年金险。
它的本质是防守,不是进攻。指望它发财,你会失望透顶。
③ 近期有大额开销计划的人
比如两年内要买房、买车,或者准备生二胎。
年金险的资金回笼周期长,中途取出损失惨重,绝对不能动用短期要用的钱去买。
④ 只看重收益的“精明人”
如果你满脑子想的都是“IRR能不能达到3.5%”、“回本要几年”,那你大概率不适合年金险。
它的核心价值是“确定性”和“安全感”,而不是单纯的数字游戏。
算得太精,往往会因小失大。

2026年年金险TOP3推荐

讲了这么多底层逻辑,相信你已经明白:挑选年金险,核心不是看谁收益最高,而是看谁的“确定性”最强,谁的“领取规则”最贴合你的需求。
我对比了目前市面上最热门的分红险养老年金险,如下图:

根据各家保险公司以及具体产品的表现,选出了2026年TOP3推荐清单:

01
恒安标准人寿幸福到老长寿2.0

恒安标准幸福到老长寿2.0,有哪些优势呢?
① 产品长期预期收益高,长期预期可破3.5%
以40岁男性,一次性交50万为例,60岁开始,每年保证领取29690元,同时,每年派发红利,年龄越大,派发的红利占比越高;
100%实现率的情况下,60岁可领44266元,领取金额逐年递增,70岁可领53416元,80岁可领64456元,90岁可领77778元,越老越值钱~,90岁预期复利IRR可达到3.80%
② 分红实现率超优,绝大多数都是100%实现率
-
24年以前:没有限高令,分红实现率最低100%,最高甚至达到了455%
-
24年:强监管下,也是突破了限高的5家公司之一,而且,平均红利实现率达到了97.25%,5家中表现最好的一家;
-
25年:最新披露的数据,年度红利平均值达到了89.53%;终了红利平均值98.89%;
能在24年的强监管环境中,依旧把红利实现率平均值做到了97.25%,行业NO.1,分红意愿到底有多强,分红实力到底怎么样,想必,就不用我多说了~
③ 投资盈利能力佳,行业一梯队
24年,(财务)投资收益率为6.14%,近三年(财务)投资收益率为5.29%,90家保司中,排行老三,仅次于中英;
可见,投资盈利能力,也是超级强的存在,看到这里,也就清楚,为啥24年,还能把红利实现率做到平均97.25% 的水平了!
④ 风险评级表现优,长期经营稳健
众所周知,风险评级是衡量一家保险公司,稳健经营能力的重要指标。
全网90家保险公司中,恒安标准人寿是唯一一家保司,连续14个季度,每季度均为AAA,而且,连续40多个季度,风险评级都在A级及以上,妥妥的优等生;

但,需要注意的是:
这款产品,一旦开始领取,现金价值就降低为零,所以,领取后,就没法退保了,即便退保,也是一分钱都拿不到的,只能每年固定领取,活到老、领到老
当然,现金价值降低为零,也有隐藏的好处,可以有效规避债务风险、资产分割风险,也可以防骗、防忽悠,任何情况下,我们的养老金都不会被其他人动用,可以确保我们有一辈子源源不断的养老金
【适合人群】
恒安标准人寿,股东背景实力强+风险评级优+投资盈利能力佳+历史分红数据好+产品预期收益超高,综合评测下来,从分红险的角度来说,说这款为分红年金中的TOP1,一点也不为过
但,领取后现价就降低为零,同时,保证部分占比不高,核心是看分红部分。
所以,恒安标准幸福到老长寿2.0这款养老年金,更适合专门做养老金储备,不会有退保领现价需求,同时,看好恒安标准的投资实力和分红表现的, 真正认可分红险的朋友,这款就超级适合啦~

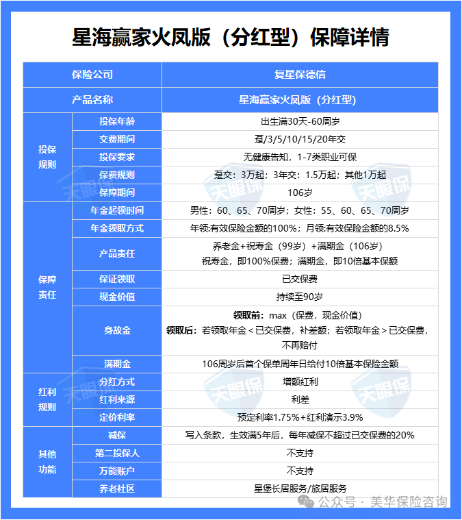
02
复星保德信星海赢家火凤版
如果说,你真正认可分红险,相信保险公司投资能力,相信未来投资环境的,恒安标准幸福到老长寿2.0,毋庸置疑是最佳的选择;
但,如果你对分红险不太有很强的信心,更喜欢确定的收益,喜欢固收养老年金的朋友,星海赢家火凤版,就是超级适合的,我们下面详细说

星海赢家火凤版,究竟有什么优势?
① 中外合资保司,股东背景强
复星保德信,中方股东是复星集团,外方股东是美国保德信集团
-
复星集团,涉猎医药、消费、金融三大领域,其中,复星医药更是我们国家的医药龙头药企,前两年市场爆火的,120万一针的CAR-T疗法,就是复星医药联合国际顶尖医疗机构,共同研发出来的~,医药研发世界前沿
-
美国保德信集团,1875年成立的,是美国最大的人寿保险公司之一,更是《财富》世界500强企业
双方股东实力,都是很强的
② 保证收益+浮动收益,双双创新高
同样,以40岁男性,一次性交50万为例,60岁开始,每年可保证领取32360元,每年派发红利,也是年龄越大,派发的红利占比越高;
100%实现率的情况下,60岁可领43325元,领取金额逐年递增,70岁可领50835元,80岁可领59765元,90岁可领70935元,越老越值钱~,90岁预期复利IRR可达到3.91%
即便是不看分红,只看保底,80岁复利也达到了1.89%,和固收增额/固收年金天花板的产品一个等级,90岁复利IRR达到了2.36%,如果真的寿命够长,长期保底复利IRR都可突破3%
所以,即便是超级极端的情况下,几十年保险公司一分钱红利也不派发,单纯看保底收益,这款,也是非常有竞争力的一款产品
③支持养老社区,入住保费门槛低
复星保德信,增值服务也不错,除了常规的健康管理、菁英教育、法税咨询、保险金信托等服务以外,满足一定保费规模,还能入住养老社区,30万保费可享受旅居养老居住权,150万保费可享长居养老居住权
只要总保费达到150万,就能拥有保证入住权,而且配偶以及双方父母都能使用;复星集团的养老社区叫“星堡”,目前已经在北京、上海、天津、宁波、苏州、佛山投入使用,其它地方也在积极筹建中;

对于未来来说,养老形势肯定是越来越严峻的,养老院更是一床难求;所以,如果有么一款养老年金险,既能每月领取1万+的养老金,还能入住重金打造的养老院,一箭双雕,岂不美哉。
需要注意的是:
复星保德信,在分红险上面的综合实力表现,虽然25年披露的红利数据也突破了限高,但整体和中英、中意、恒安标准、陆家嘴国泰这几家公司相比,还是有一定差距的,所以,分红上面,我以为,想几十年达到100%红利数据,还是很有挑战的
但,即便如此,我依然很推荐复星保德信的星海赢家火凤版分红险。
核心的原因就是,即便去掉分红,单纯看固收部分,这款产品已经算是行业一梯队了,分红部分,即便实现率只有20%-50%,那也可以秒杀所有固收类产品了,所以,这款产品,我还是非常推荐的。
【适合人群】
综合来看,复星保德信星海赢家火凤版,更加适合不满足于固收2.0%养老年金的收益,想要挑战更高收益,但,对分红险未来的实现情况,又不太乐观的,那,星海赢家火凤版的超高保底,加有红利收益,就超级适合~

03
黑马固收年金
当前储蓄险市场,主要有分红型和固收型两大类产品,
-
分红型储蓄险:预定利率1.75%,加上分红,有希望突破3%;
-
固收型储蓄险:预定利率2%,无分红
相比于固收型储蓄险来说,分红型储蓄险只需要舍弃0.25%的保底,就可以搏一搏1%-1.5%的红利收益,所以,在当前市场,绝大多数朋友,最后都会选择分红型储蓄险。
当然,每个人风险偏好不一样,对于极度厌恶风险,一点收益波动都接受不了的人群,这里,我也给大家找来了一款,固收养老年金中,收益TOP1的产品——黑马固收年金,分享给大家:

这款产品,有2个计划可选,按照45岁男性一次性存20万:
-
从生存领取来看:计划一每年领取12360元;计划二每年领取12860元;计划二领取金额略高一丢丢;
-
从生存收益来看:70岁,计划一复利IRR为1.75%,平均年化单利2.11%;计划二复利IRR1.82%,平均年化单利2.21%;80岁,计划一复利IRR为2.01%,平均年化单利2.59%;计划二复利IRR2.16%,平均年化单利2.841%;计划二生存收益略高一丢丢
-
从身故利益来看:计划一保证领取20年;计划二保证领剩余保费;计划一身故利益更优秀。
所以,看重生存领取和生存收益的,更适合选择计划二,而看重身故利益的,更适合选择计划一。
虽然这款产品,收益确实比不上基金、股票
但,正常20万,如果按照每年领取1.2万,17年就领完了,77岁后就无钱可领,即便是存银行,按照每年2%的单利来增值,也最多领取到85岁;
而且,就拿当前市场利率环境来讲,大额存单收益率也不过1.5%附近,远远达不到2%,所以,手头有20万,存银行,即便每年只领取1.2万,也是没法活到老、领到老的。
而这款【黑马年金】,无论是计划一,还是计划二,每年领1.2万+,只要中途不退保,都是可以确保活到老、领到老的,不用担心人活着,钱没了!
所以,对于极度厌恶风险的人群来说,即便【黑马固收年金】没有高收益,也要比银行存款和国债,更适合做养老金规划。


写在最后

年金险,从来都不是什么“一夜暴富”的神器,它更像是一块“时间的压舱石”。
在这个充满不确定性的时代,我们拼命追逐高收益,却往往忽略了最朴素的真理:守住本金,比赚取利润更难,也更珍贵。
年金险或许解决不了你所有问题,但能解决一个最关键的问题:
让你在最需要钱、最没有收入的时候,能有一笔确定的钱可用,不用看任何人脸色,也不用担心市场行情。
如果你愿意用现在的“确定性”,去交换未来的“从容感”;
如果你愿意为了几十年后的自己,在今天种下一颗安心的种子。
那么,年金险或许就是你资产配置中,那块最不可或缺的“压舱石”。
如果您对本站有任何建议,欢迎您提出来!本站部分信息来源于网络,如果侵犯了您权益,请联系我们删除!
微信客服