欢迎访问美华保险销售有限公司网站!
  • 微信客服微信客服
预约咨询

扫描二维码

咨询专业老师

您现在的位置是:首页 > 内容精选 >

11月榜单来啦!2025年最新年金险榜单,这几款领的更多!

内容精选 2026-01-19    人阅读  
停!别划走!这篇年金险深度攻略,绝对是你迄今为止看的最全养老规划指南! 这份测评的全面性和细致度,千寻绝对敢说业内罕见。 给自己5分钟的时间,认真读完,你就能省下无数比对精力

停!别划走!这篇年金险深度攻略,绝对是你迄今为止看的最全养老规划指南!
 
这份测评的全面性和细致度,千寻绝对敢说业内罕见。
 
给自己5分钟的时间,认真读完,你就能省下无数比对精力,心中疑惑一扫而光,最优选择一目了然!
 
核心内容抢先看:
 
  • 养老金必知两大误区
  • 养老金必买三大优势
  • 顶尖养老年金险挑选“黄金两要素”
  • 2025年,闭眼入的年金险TOP榜仅此3款!
 
图片

一、养老金必知两大误区

 

 

 
年金险的出现,就像给困扰大家多年的 “养老难题” 开了一剂对症的良方 —— 靠着 “锁定利率、刚性兑付” 的硬实力,成了很多人规划养老金的首选。
 
但千万别觉得它完美无缺,这两个致命弱点,足以让 90% 的人望而却步。
 
 

1、5-20 年 “锁定期”:中途取钱必亏,急用钱别碰

 
 
年金险有个绕不开的规则:必须到约定年龄才能开始领钱。这就直接导致了它最大的短板 —— 流动性差。钱投进去后,短则五六年、长则一二十年,要是想中途取出来,肯定要亏本。
 
拿一款常见年金险举例:40 岁男性,每年交 20 万、连续交 5 年,60 岁开始领钱。
 
图片
 
从资金增值轨迹能看出来:要等到 55 岁(也就是保单第 15 年),保单的现金价值才能超过已经交的保费。这意味着,前 15年要是动这笔钱,比如交了 5 年保费后,因为工作变动交不起了,或者家里急用钱想退保,直接就要亏近 27 万 —— 这可不是一笔小钱。
 
所以要是你接受不了最长 20 年左右的 “回本周期”,或者没法保证这笔钱二十年以上不用,那养老年金险真的别轻易碰。
 
不过换个角度想,也正是这种 “强制锁定” 的特性,才能帮我们把这笔钱稳稳存下来,专门留作养老,避免被日常开销提前挪用。说到底,好不好全看你怎么选角度:要是奔着短期投资赚钱,它肯定不合适;但要是为了养老攒钱,它反而很对口。
 
 

2、收益要 “熬”:二三十年才达标,别被 “高复利” 忽悠

 
 
为了卖年金险,保险从业人员会把收益吹得很夸张,说能达到 3%、4% 的复利,甚至一些港险还能宣传到6-8%的收益,但千寻可要是告诉你:要达到宣传的收益,得等到 100 岁,你还会买吗?
 
还是以40岁女为例,每年交 5 万交 10 年、60 岁领钱:
 
图片
 
从资金增值能看出来,IRR(内部收益率)是慢慢涨的,不是一买就有 3%、43.%。想让收益到 3%,得等到八九十岁;想冲到 3.5%,更是要活到 90岁及以上。
 
说实话,能活到 90 岁、100 岁的人终究是少数,对多数人来说,能健康活到 85 岁就已经很知足了。所以别光听业务员说 “高收益”,就算真能到 3%、4%,要是活不到那时候,又有什么用?要是你看不上 2%-3% 的复利,买之前更得好好琢磨。
 
但话说回来,在当前利率持续走低的大环境里,像年金险这样能随着时间推移,收益率反而稳步上升的产品,真没几个了。和股票、基金这些理财产品比,年金险最核心的优势还是 “提前锁定利率,未来稳定领钱”—— 不用担心理财亏本金,也不用怕利率越降越低。
 
图片

二、养老金必买三大优势

 

 

 
年金险虽然有两大致命弱点,但买它的人还是络绎不绝,那就说明利大于弊,瑕不掩瑜。
 
 

1、强制储蓄一笔钱,专款专用

 
 
问大家一个问题:“直接存60万养老 vs 每月领5000养老金”,你会做何选择?
 
可能很多人会选50万现金,因为看着多,握在手里的才最安心;但你有没有算过一笔账,如果是每月领5000养老金的话,从60岁开始领,10年就能领回60万,80岁就能领回120万,活多久领多久。
 
所以,不要被“60万”这个数字蒙蔽双眼,就算每月用5000,不,10年就用完了,人还活着,养老金却没了。
 
而且,用现金养老,最大的风险就是不确定性,存下的钱可能孩子用一些、亲戚借一些、自己挥霍一些,真正能用到养老上的又有多少呢?你为养老存下的钱,最终能不能为你养老,真的难说。
 
而年金险是专款专用,每个月都能雷打不动的领到养老金,这就是年金险的强大之处。
 
 

2、养老金越多,孩子越孝顺

 
 
再问大家一个问题:“如果生一场大病,“A老人手里有200万现金 vs B老人每月能领1万养老金”,你觉得谁家的子女更希望老人能快速治好?
 
不用多想,肯定是每月能领1万养老金的老人,因为月月都有钱领,与其千辛万苦的伺候老板挣这一万,还不如伺候自家老人得这1万,如果人没了,那就啥都领不着了。
 
而如果是手里拿200万现金的老人,那就真不好说了,毕竟老人没了子女能快点继承这笔钱,这也是用现金养老的一大风险。
 
这样说可能会被很多人杠,不能用钱去衡量子女的孝心,千寻虽然也觉得不太严谨,但人性经不起考验,起码对大多数人来说是这样的,毕竟因为钱跟父母撕破脸面的大有人在。
 
 

3、养老金更有利于孩子找优质对象

 
 
据调查显示,超过60%的年轻人将“对方父母是否有退休金”列为择偶的重要考量。这一现象背后,折射出当代年轻人对婚姻稳定性和家庭抗风险能力的深层焦虑。
 
婚恋市场的鄙视链,父母补交养老金的“婚姻入场券”。
 
网上有一则新闻,在在父母补缴养老金后,女儿半年内成功相亲三次;
 
补缴前:农村户口无退休金,女儿被要求“婚后与公婆分居”;
 
补缴后:每月2000元养老金到账,婚房选址从郊区升级到学区房;  这对父母说,这买的不是自己的养老金而是女儿的婚恋选择权。”   
 
现在社会压力越来越大,父母退休后的养老额度,是孩子的婚姻的最大底气,以及对象匹配度,当然如果你的孩子超级优秀,那就另当别论了,但是80%的娃都是普娃。
 
 

4、绝对安全

 
 
很多人觉得买保险收益太低,不如自己理财养老,比如今年火热的基金,但是历史总是惊人相似,2019年,2020年基金也火热,可以说全民炒基金。 
 
但是在2021年低迷的资本市场环境中,很多基金经理不再用绝对收益作为考核的指标,而是采取了相对收益,也就是,比谁赔得少。
 
这些人可以说是资本市场中智商最高、经验最足还非常努力的人,恨不得一年365天都在盯盘做研究,都无法保证100%从市场上赚到钱。
 
而非专业出身的我们,又怎么能信心满满保证自己一定能靠投资赚到养老的钱。
 
当然,年轻时候的我们,有精力、有胆识,可以做好规划,拿部分闲钱去做高风险投资,博取更高的收益。
 
但日渐老去的时候,是否还有这样的精力和胆魄,将对安全性要求极高的棺材本交给这不确定性极强的投资呢?
 
连老年的巴菲特,都不可避免地面临投资失败,踩雷庞氏骗局。
 
图片
 
但保险就没有暴雷的风险,保险行业有强监管体系,所有保险公司从成立,到后期运营、投资、到最后出现问题的解决方案,都有国家监管在把控,背后还有《保险法》的兜底,保证退休时一定能领到钱。
 
关于很多人都关心的“倒闭”问题,在【国家金融监督管理总局】的官网搜索也能看到官方回复。
 
图片
 
图片

三、养老年金险究竟是选择固收型or分红型

 

 

 
今天,我们就来聊聊,这两款年金,哪一款更适合你。
 
为了便于大家理解,千寻把两者的区别用表格列举出来,如下表:
 
图片
 
(1)固收型年金险的逻辑很简单:你现在交钱,未来按合同约定时间领取固定金额,直到合同结束或终身领取。
 
普通型年金险的优点显而易见:写在合同里的每一分钱都确定、可预测、无风险。
对于临近退休、极度风险厌恶型客户来说,它就像“养老金定存”,稳稳的幸福。
 
但在利率不断下行的时代,普通年金的一个核心痛点也越来越明显:稳定的背后,也意味着“封顶”的收益。
 
特别是随着保险行业预定利率从 4.025% → 3.5% → 3.0% → 2.5%→ 2.0%,固收型年金的“确定收益”低的没有眼看。
 
(2)分红型年金险:相比固收型养老金,分红型年金险是更适配当下的灵活设计 —— 它既保留了固收型年金的 “基础保证收益”,同时新增了 “分红机制”
 
这种 “保底 + 分红” 的结构,让它有三个核心特点:
 
第一、保证收益打底,无论市场如何波动,都不会亏本金,守住稳健底线;
 
第二、分红部分随保险公司经营表现浮动,市场好的时候能拿更多分红给客户,在一定程度能主动抵御通胀;
 
第三、红利可选择累积生息,让资金在长期持有中实现复利滚动,每年领取养老金都在增加。  
 
最主要,分红型年金险不只是“发养老金”更像一个“长期复利账户”。在当下这个利率越来越低的时代,在市场好的年份,你能拿到更多;在经济波动期,不承担任何亏损,靠保证部分维持稳定。
 
当然讲了这么多,还是不知道要怎么选,能不能来点更具体的数据支持;当然可以了!千寻拿目前一款固收养老金和分红养老金做了如下对比:
 
图片
 
以30岁男,年交10万交5年,60岁领取;
 
大家可以看,2.0%固收年金压根没有可比性,即使没有任何分红加持下,仅保证养老金领取金额(37635元)只比2.0%固收型养老金领取金额(40880元)一年少3245元,折合一个月就270元,说实话相差真不多。
 
而分红养老金只要稍稍有点分红加持就能碾压固收型养老金,比如上面分红产品,只要分红实现率达到15%,分红养老金每年的养老金领取金额已经超过固收
 
而且就上面分红产品所在的保险公司,历史分红情况,2024年之前分红没有低于100%,在2024年那么严的“限高令”情况下,分红实现率也达到了50%,今年公布的分红更是超级可观。  
 
所以,在这么硬的数据摆在这后,我觉得没有人会去选择固收型增额寿。
 
当然我也听过很多人说,分红险的的出现,就是画大饼,是噱头;说实话,还真不是,恰恰是时代给出的答案。它让养老金不再“死板”,而是能随经济周期、投资回报共同成长;它让未来的现金流更有弹性,也让财富更具韧性。
 
图片

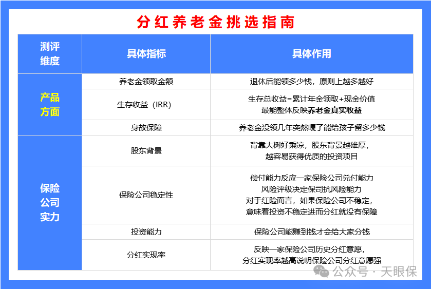
四、顶尖养老年金险挑选“黄金两要素”

 

 

 
目前市面上的年金险产品成百上千,选错可能让你少领几十万养老金!
 
与其被身边的卖保险的牵着走,不如掌握核心挑选逻辑
 
结合产品测评、上百位客户规划经验及亲身投保心得,我提炼出挑选年金险的“黄金两要素”,如下表:
 
图片
 
接下来千寻就详细给大家展开地展开这2大要素。

 

 

1、产品收益要高

 

 

(1)养老金领取金——活钱
 
原则上,养老金一定要选择领取最高的,毕竟年金领取就是退休后到手的真金白银,领取的多与少,直接影响我们的晚年生活,这非常重要。
 
另外,看养老金的时候一定要看领取时长,是终身领取(一般到106岁),还是定期领取(有领取到85岁,或领20年/30年等)。比如下面面的中荷的今生有约2.0领取到85岁,长城人寿紫荆关福寿版只领取20年。
 
在我们养老规划中我们一定要防范的一个风险就是长寿风险,很可能会因资金耗尽陷入“人活着,钱没了”的困境;同时,伴随高龄而来的医疗、护理等开支大幅增加,更需充足的财务支撑。
 
图片
 
从上表目前养老金领取金高的前三款产品分别是:  
 
第一、恒安标准幸福到老2.0养老金保险(无保证领取)  
 
第二、复兴保德信星海赢家火凤版  
 
第三、恒安标准幸福到老2.0养老金保险(保证领取20年)  
 
第四、恒安标准幸福到老2.0养老金保险(保证领取30年)  
 
第四、长城紫荆关福寿版养老年金计划4
 
理论上,一定是养老金领取金额越高越好,但养老金领取金额不是唯一标准,我们还要结合,万一意外身故能拿回多少钱,至少不能亏本吧,其次还有万一我们急用钱,能拿回多少钱,已经衡量养老金长期收益IRR。
 
(2)生存总收益IRR
 
IRR是用来综合考虑养老年金的生存总收益,生存总收益=年金领取+现金价值。
 
对养老年金来说,【年金领取】的重要性排在第一位,其次是现金价值,毕竟也是人活着的时候可以用的钱。挑选养老金的时候,一定要在领取高的里面选择IRR最高的,且最好现价持续时间比较长,起码80岁左右都有现价。
 
寿命越长,生存收益越高。我国人均寿命目前79岁,大部分医疗健康领先的地区人均寿命在80岁以上,像上海女性平均寿命已经在86岁,所以我们取80岁来对比irr:千寻这里把目前热销28款养老生存收益IRR做了如下排名:
 
图片
 
从上表生存收益对比,得出排名前三的产品:
 
第一、星海赢家火凤版,同时现金价值能持续到90岁;  
 
第二、泰享年年养老年金保险,现金价值能持续到90岁;  
 
第三、国民养老美好生活,现金价值能持续到90岁;  
 
第四、幸福到老2.0养老金保险(无保证领取),一旦领取现金价值为0,但IRR能持续这么高,得益于这款产品养老金领取金额高。  
 
第五、大锦之家(稳赢版)现金价值能持续到90岁;
 

(3)身故金——提前离开能留多少钱

 

生活处处有意外,很多人担心开始领取后身故,赔付方式决定家人能拿回多少。

 

主要分三种:
 
① 退保费差额: 总保费 - 已领年金。
 
② 赔保证领取差额: 保证总额(如20年*年领额) - 已领年金。比如保证领取20年,若领了3年身故,可一次性获赔剩余17年的钱。
 
③ 赔当时现金价值。
 
④无保证领取(一旦领取身故保险金为0)理论上,身故保障优先级:有保证领取 > 长期高现价 > 无保证且现价归零。当然,保证期限非唯一标准,需结合年领金额和综合判断。
 
千寻这里也把28款产品的身故保险金,都列举出来:
 
图片
 
从身故赔付来看,身故赔付责任比较好的几款产品:  
 
第一、保证领取30年,幸福到老2.0养老金保险(保证领取30年)  
 
第二、保证领取20年,比如幸福到老2.0养老金保险(保证领取20年),新华福盈金生,德华安顾鑫福年年计划,长城紫荆关福寿版计划3,  
 
第三、星海赢家火凤版,泰享年年,现金价值都是持续时间很长的。   
 
单从产品收益方面,这几款产品都值得我们入手。
 
 

2、保险要有公司实力

 
 
因为分红养老金的养老金领取金额是由“保底+分红” 构成的,那分红能否达到预期与这家保险公司的实力息息相关,
 
分红险的持有周期往往长达10年,甚至数10年,保险公司的长期稳健经营是兑付保单的基础,核心看两大维度:
 

(1)股东背景要强

 

买分红险一定建议首选合资保险,这并不是否定一些纯内资或外资公司,毕竟纯内资或外资保险公司中也有不少优秀的险企,只是因为合资险企在某些方面具有天然优势

 

看股东背景,核心要看“能否提供长期稳定的资源与经验”。
 
这一点上,合资险企具备天然优势——中方国央企背景提供稳健资源托底,外方百年险企经验保障分红险专业运营,二者强强联合,恰好弥补了国内分红险仅20余年经营历史的短板。
 
以中意人寿为例,中方股东是中石油,国资背景意味着更强的抗风险能力和提供优质资源;外方股东意大利忠利集团,具有100多年的保险经营历史,穿越过多轮历史经济周期,所以其在分红险“收益稳定性”与“客户兑现体验”上的成熟方法论,能让产品从设计到兑付都更贴合长期储蓄需求。
 
这种“中方稳底盘+外方强专业”的组合,既能避免单一国资险企在分红险创新与经验上的不足,也能规避纯外资险企在本土化资源适配性上的短板,最终为大家带来更靠谱的分红险产品。
 
(2)保险公司稳定性
 
买分红险首先这家保险公司一定要是长期经营稳定,这相当于挑选的下限,如果连经营稳定都无法保证,自然就无法奢求未来几十年的分红稳定了。
 
用于衡量保险公司稳定性的核心指标分别是核心偿付能力充足率、综合偿付能力充足率、风险综合评级。
 
①核心偿付能力充足率、综合偿付能力充足率
 
是衡量保险公司在“大家集中找它兑现保单”时,到底有多少钱能拿出来应对。
 
这个数字越高,就说明保险公司手头的钱越充足,兑现保单的能力越强,咱们消费者的保单也就越稳妥。
 
监管要求来看,这两个指标都有明确底线
 
核心偿付能力充足率不得低于75%;
综合偿付能力充足率不得低于120%。
达不到就是“不达标”,需要被重点监管。
 
两者的核心区别也很清晰:
 
核心偿付能力充足率,看的是保险公司手里最靠谱、能马上用”的钱(比如随时能支取的资本金),够不够应对最关键的兑现风险,相当于“应急钱够不够硬”。
 
综合偿付能力充足率,看的是保险公司“所有能快速调用的钱”(包括现在和未来)加起来,够不够应对风险,相当于“所有能用的钱够不够多”。  
 
千寻这里整理了73家保险公司最新综合偿付能力和核心偿付能力,如下表:
 
图片
 
从上表看大多数保险公司都是达标的。这里要提一个大家问询最多的,是不是偿付能力充足率越高越好呢?
 
并非越高越好。该比率过高,反而意味着保险公司的大量资金没能有效投入市场进行增值,而是闲置在收益较低的账户中,这通常难以给公司和保单持有人带来理想的投资回报。
 
②风险综合评级:是对保险公司偿付能力综合风险的评价。
 
根据监管规定,风险综合评级通常分为A、B、C、D四个级别,其中A级最好,D级最差 。
 
图片

具体来看,A级代表风险最低,B级属于达标C级和D级以及不公的则表示不达标,风险较大,一定要慎选 。

(3)投资收益率要优秀

如果说经营稳定是下限,那么投资能力就是分红险的上限了,要知道分红险的浮动收益主要来自保险公司的投资盈利(即“利差”),只有投资收益率排名前列的保险公司,才有能力提供长期稳定的高分红。

下图,我们按“近三年平均投资收益率”,从高到低进行排名:
 
图片
 
因现在分红演示收益最高不超过4.25%,所以挑选分红险时,这家公司的投资收益一定不能低于演示利率,千寻建议一定不能低于4.5%,如果过低于这个数值,分红一定不理想。从上表可以看出,陆家嘴国泰,恒安标准,复兴保德信,投资收益都不错,都在6%以上。
 
(4)分红实现率要好
 
分红型增额寿的收益由“保底+分红”构成,分红多与少则取决于分红实现率,如果保险公司给的预期分红是100元,但如果分红实现率为80%,那实际分红是80元;如果分红实现率为60%,那实际分红就是60元。
 
所以,保险公司的分红实现率也相当重要,直接跟我们的实际收益挂钩。
 
那为了让大家了解更多保险公司的分红情况,我也扒官网整理了 65 家保险公司的最新分红实现率,供大家参考:
 
图片
 
表现比较好的是这几家保险公司:
 
① 新华人寿,共公布了81款产品,21款现金红利产品,分红均值为78%;60款增额红利产品,分红均值为150%。
 
② 中英人寿,共公布了56款产品,都是现金分红,分红均值为103%。
 
③ 恒安标准人寿,共公布了74款产品,年度红利89%,终了红利98%。
 
④ 中意人寿,今年共公布了61款产品,分红均值为89%。
 
⑤ 陆家嘴国泰,共公布了58款产品,分红均值为87%。
 
⑥ 复星保德信,共公布了41款产品,29款现金红利产品,分红均值为47%;12款增额红利产品,分红均值为95%。 
 
2024年监管对分红险收益设限,“老七家”不超3.1%、“非老七家”不超3.3%。(“老七家”是指:国寿、平安、太保、新华、太平、人保、友邦)
 
能突破限高,向监管提出超出限高分红的公司,往往有更强的分红实力,具备更强的分红意愿。
 
其中,2024年突破限高的保司有中英、中意、恒安标准、友邦、陆家嘴国泰;2025年突破限高的保司有中英、中意、复星保德信、长城、招商信诺。
 
图片

五、2025年,闭眼入的年金险TOP榜仅此3款!

 

 

 
通过上述层层筛选,出如下表:
 
图片

 

接下来我们就来看看这3款养老年金险的优势:

 

 

1、综合收益收益天花板——复星保德信星海赢家火凤版

 
 
星海赢家,这是年金险市场的热门IP了,此次升级归来,依然凭借高收益拿下年金险榜单的榜首位置;
 
来看这款产品的详细介绍:
 
图片
 
接下来,我就给大家说一说,星海赢家火凤版,究竟有什么优势:
 
① 中外合资保司,股东背景强
 
复星保德信,中方股东是复星集团,外方股东是美国保德信集团:
 
  • 复星集团,涉猎医药、消费、金融三大领域,其中,复星医药更是我们国家的医药龙头药企,前两年市场爆火的,120万一针的CAR-T疗法,就是复星医药联合国际顶尖医疗机构,共同研发出来的~,医药研发世界前沿;
 
  • 美国保德信集团,1875年成立的,是美国最大的人寿保险公司之一,更是《财富》世界500强企业;
 
双方股东实力,都是很强的。
 
② 保证收益+浮动收益,双双创新高
 
同样,以40岁男性,一次性交50万为例,60岁开始,每年可保证领取32360元,每年派发红利,也是年龄越大,派发的红利占比越高,100%实现率的情况下,60岁可领43325元,领取金额逐年递增,70岁可领50835元,80岁可领59765元,90岁可领70935元,越老越值钱~,90岁预期复利IRR可达到3.91%。
 
即便是不看分红,只看保底,80岁复利也达到了1.89%,和固收增额/固收年金天花板的产品一个等级,90岁复利IRR达到了2.36%,如果真的寿命够长,长期保底复利IRR都可突破3%。
 
所以,即便是超级极端的情况下,几十年保险公司一分钱红利也不派发,单纯看保底收益,这款,也是非常有竞争力的一款产品。
 
③支持养老社区,入住保费门槛低
 
复星保德信,增值服务也不错,除了常规的健康管理、菁英教育、法税咨询、保险金信托等服务以外,满足一定保费规模,还能入住养老社区,30万保费可享受旅居养老居住权,150万保费可享长居养老居住权。
 
只要总保费达到150万,就能拥有保证入住权,而且配偶以及双方父母都能使用;复星集团的养老社区叫“星堡”,目前已经在北京、上海、天津、宁波、苏州、佛山投入使用,其它地方也在积极筹建中,居住环境如下:
 
图片
 
对于未来来说,养老形势肯定是越来越严峻的,养老院更是一床难求;所以,如果有么一款养老年金险,既能每月领取1万+的养老金,还能入住重金打造的养老院,一箭双雕,岂不美哉。
 
需要注意的是:
 
复星保德信,在分红险上面的综合实力表现,虽然25年披露的红利数据也突破了限高,但整体和中英、中意、恒安标准、陆家嘴国泰这几家公司相比,还是有一定差距的,所以,分红上面,千寻以为,想几十年达到100%红利数据,还是很有挑战的
 
但,即便如此,千寻依然很推荐复星保德信的星海赢家火凤版分红险。核心的原因就是,即便去掉分红,单纯看固收部分,这款产品已经算是行业一梯队了,分红部分,即便实现率只有20%-50%,那也可以秒杀所有固收类产品了,所以,这款产品,千寻还是非常推荐的。
 
【适合人群】
 
综合来看,复星保德信星海赢家火凤版,更加适合不满足于固收2.0%养老年金的收益,想要挑战更高收益,但,对分红险未来的实现情况,又不太乐观的,那,星海赢家火凤版的超高保底,加有红利收益,就超级适合~
 

分红能力强——恒安标准幸福到老长寿2.0


9月1日,几乎所有在售的年金险都停售了,但,恒安标准人寿幸福到老长寿2.0,是少有的坚挺的产品,也算是沧海遗珠了~
 
图片
 
那,恒安标准幸福到老长寿2.0,有哪些核心竞争力呢?
 
① 产品长期预期收益高,长期预期可破3.5%
 
以40岁男性,一次性交50万为例,60岁开始,每年保证领取29690元,同时,每年派发红利,年龄越大,派发的红利占比越高,100%实现率的情况下,60岁可领44266元,领取金额逐年递增,70岁可领53416元,80岁可领64456元,90岁可领77778元,越老越值钱~,90岁预期复利IRR可达到3.80%。
 
② 分红实现率超优,绝大多数都是100%实现率
 
  • 24年以前:没有限高令,分红实现率最低100%,最高甚至达到了455%
  • 24年:强监管下,也是突破了限高的5家公司之一,而且,平均红利实现率达到了97.25%,5家中表现最好的一家;
  • 25年:最新披露的数据,年度红利平均值达到了89.53%;终了红利平均值98.89%;
 
能在24年的强监管环境中,依旧把红利实现率平均值做到了97.25%,行业NO.1,分红意愿到底有多强,分红实力到底怎么样,想必,就不用千寻多说了~
 
③ 投资盈利能力佳,行业一梯队
 
24年, (财务)投资收益率为6.14%,近三年(财务)投资收益率为5.29%,90家保司中,排行老三,仅次于中英,可见,投资盈利能力,也是超级强的存在,看到这里,也就清楚,为啥24年,还能把红利实现率做到平均97.25% 的水平了!
 
④ 风险评级表现优,长期经营稳健
 
众所周知,风险评级是衡量一家保险公司,稳健经营能力的重要指标。
 
全网90家保险公司中,恒安标准人寿是唯一一家保司,连续14个季度,每季度均为AAA,而且,连续40多个季度,风险评级都在A级及以上,妥妥的优等生;
 
图片
 
但,需要注意的是:
 
这款产品,一旦开始领取,现金价值就降低为零,所以,领取后,就没法退保了,即便退保,也是一分钱都拿不到的,只能每年固定领取,活到老、领到老。
 
当然,现金价值降低为零,也有隐藏的好处,可以有效规避债务风险、资产分割风险,也可以防骗、防忽悠,任何情况下,我们的养老金都不会被其他人动用,可以确保我们有一辈子源源不断的养老金。
 
【适合人群】
 
恒安标准人寿,股东背景实力强+风险评级优+投资盈利能力佳+历史分红数据好+产品预期收益超高,综合评测下来,从分红险的角度来说,说这款为分红年金中的TOP1,一点也不为过。
 
但,领取后现价就降低为零,同时,保证部分占比不高,核心是看分红部分。
 
所以,恒安标准幸福到老长寿2.0这款养老年金,更适合专门做养老金储备,不会有退保领现价需求,同时,看好恒安标准的投资实力和分红表现的, 真正认可分红险的朋友,这款就超级适合啦~
 
 

现金价值持续终身——泰享年年

 
 
陆家嘴国泰,大家应该也不陌生吧,是第一家海峡两岸合资的寿险公司,由上海陆家嘴金融发展有限公司与台湾国泰人寿股份有限公司合资组建,双方各持股50%;
而且中方股东的实际控股人是国资委,根正苗红的国资背景。
 
下面,我们来看看这款产品的优劣势:
 
图片
 
① 现金价值持续终身,年金险的生存总收益分为累计已领年金+现金价值两部分,现金价值主要在退保和身故时会用到;活着能领养老金,身故后还能领一笔现金价值,可以说是双重保障。而星海赢家火凤版的现金价值只能持续到90岁,幸福到老2.0(不保证领取)开始领取年金后,现金价值就归0了。
 
② 保司投资能力高,陆家嘴国泰10年来的投资收益率都高于行业水平,就连口罩期间最艰难的3年都风雨无阻,最低都有4.75%!最关键的财务投资收益率,近 3 年来平均为5.03%!
 
图片
 
③ 分红实现率优秀,18-22年,连续 5 年分红实现率 140%,这意味着,保司一直是在超出承诺的给到客户更多,而且也是去年突破限高令的 5 家保司之一;今年最新的分红实现率也已公布,均值能达到87%,没有让人失望。
 
注意事项:这款产品虽然现金价值能持续终身,也比其他产品的现金价值高,但是每年领取金额要低于其它产品;鱼和熊掌不可兼得,如果大家更在意身故保障的话,可以优先考虑这一款。

如果您对本站有任何建议,欢迎您提出来!本站部分信息来源于网络,如果侵犯了您权益,请联系我们删除!

相关标签: 年金险(50)