年金险产品迎来关键窗口期!第四套生命表下,哪些产品值得上榜?
保险行业迎来定价基准的重大更新!
监管已明确,《人身保险业经验生命表(2025)》将于2026年1月1日起正式启用。
新生命表显示,居民死亡率下降,预期寿命延长。这意味着,对于需要在生存期间持续给付的年金险而言,保险公司的潜在赔付周期更长、成本更高。
因此,一个明确的行业共识是:新规实施后,年金险的保费很可能上调,或同等保费下的长期收益将会降低。
如图所示,新规要求产品定价与准备金评估均需以第四套生命表为基础。因此,当前依据旧版生命表定价的年金险,正处在一个珍贵的“窗口期”。
那今天就带大家来看看,市场上新出的分红型养老金实际表现究竟如何?
分红型养老金的收益模式与分红险一脉相承,其领取金额由保证收益与分红收益两部分构成。
保证收益部分会明确写入合同,具备法律效力,是每年确定能够获得的回报,目前市场上多数产品的保证收益率设定在1.75%左右,因此其确定性收益通常低于同期的固收型养老金。
而分红收益部分则属于非保证的浮动收益,其实际金额取决于保险公司当年的投资运营情况。
下面我们来层层分析对比:
我将市场较为热门的分红养老金,以30岁男性,趸交10万,60岁领取为例,对比如下:
如上图可以看出,在收益表现方面表现最优的是:星海赢家火凤版,了解过年金险的朋友相信对星海赢家这个IP是非常有印象的。
星海赢家火凤版,保证领取的金额7883,而叠加上分红部分的收益是非常可观的,在被保人80岁时,累计领取可达30万;在被保人90岁时,累计领取可达48万,已经近本金的5倍了;叠加90岁的现金价值,此时生存总收益可达3.81%。
收益其次排名的是恒安标准幸福到老长寿2.0,三个领取方式的收益表现都遥遥领先,其中收益表现最优秀的无保证领取版。
幸福到老长寿2.0无保证领取,每年保底领取金额为6916,而叠加上分红在被保人80岁时,累计领取可达325518;被保人90岁时,累计领取可达53万多;因为其一经领取就没有现金价值,所以生存总收益略低于星海赢家火凤版,为3.78%。
分红年金险与分红增额寿同理,能不能达到上述的收益,与保险公司的实力、经营是息息相关的,所以,了解完收益后还是不能轻易下定论。
那下面我们就选取收益排名前10的产品,来将保险公司的实力进行详细对比:
买分红险,保险公司的股东背景对分红的稳定性及水平也是有一定影响的;
比如,有央企背景或外资股东的公司,通常拥有比较好的投资渠道以及更丰富的分红险管理经验。
如上图可以看出,6家保险公司的性质主要是国资和中外合资;
以中英人寿来说,其股东是中粮集团,中国农粮行业领军者,连续26年入围《财富》世界500强。外方股东英杰华集团,也是英国历史最悠久的保险公司之一,连续28年入围《财富》世界500强,英国皇室御用保险公司。
复星保德信,中方股东复星集团,旗下拥有复星医药、豫园股份、舍得酒业、Club Med、三亚亚特兰蒂斯等知名品牌。外方股东美国保德信金融集团拥有150年历史,是全球最具规模的保险公司之一,连续5年被《财富》杂志评为全美第一大寿险公司。
细扒下来每一家保司的实力都是非常优秀的。
保险公司偿付能力不仅反映公司长期抗风险能力,其强弱也直接决定了其权益类资产配置比例的上限,偿付能力越高,监管允许配置权益类资产的比例也越大。
如综合偿付能力充足率200%以上时,权益类资产投资比例可达总资产的30%。
权益类资产收益波动性较大,但潜在回报更高,可能为分红提供更多资金支持;若偿付能力不足,投资受限,分红潜力可能受限。
如上图可以看出,6家保司在偿付能力及风险评级方面都是远超监管需求的;
其中恒安标准、中英人寿、招商信诺,2025年近3个季度的数据表现都是非常优秀且稳定的,风险评级一直维持在AAA、AA。
而复星保德信、长城人寿在这一方面对比中是相对逊色的,但依旧是符合监管规定。
分红型增额寿的红利主要来源于保险公司的投资收益,只有保险公司赚钱了,我们也才能分到钱;所以,购买分红型增额寿时,务必关注保险公司过去几年的投资收益率,看保险公司会不会“赚钱”。
衡量保险公司投资收益的指标有两个:综合投资收益率和财务投资收益率;
我们直接来看数据表现:
如上图可以看出,在两组收益率对比下,中英人寿、陆家嘴国泰、恒安标准是非常稳定,收益均是排在前3的;而且财务投资收益率都是5%+的,是非常不错的。
而在收益表现优秀的复星德信,在财务投资收益率仅为3.11%,只能说与市场齐平,无功无过。
对于分红险产品来说,未来分红无法确定,可以参考的数据就是保险公司过往的分红实现率,比较直观;能很大程度看出这家保险公司履行分红承诺的实力和意愿,历史成绩越好,自然越值得期待;
下面我们直接来看具体的数据:
如上图可以看出,中英人寿的分红实现率表现是非常不错的,现金红利和终了红利的均值都是维持在100%以上的。
其次是恒安标准人寿,年度红利和终了红利在公布74款的前提下,分红实现率依旧能达到89%、98%的高数据,是非常不错的。
根据数据可以看出,复星保德信、陆家嘴国泰、招商信诺的整体分红数据表现也都是非常不错的。而相比较下来,长城人寿的分红实现率是比较逊色的。
【小结】
综上,经过五轮层层筛选对比可以看出,恒安标准幸福到老长寿2.0,不论是在产品本身收益上还是保司实力上表现都是非常优秀,所以,这款产品是首当其冲的。
其次复星保德信星海赢家火凤版的收益是表现最优秀的,但保司实力方面中规中矩并不突出,可以作为备选。
最后,在保司方面表现优秀的是中英人寿,但其产品收益表现方面是排在第9名的,收益差距是比较大;对于理财险来说,收益太低自然也是不建议入手的。
根据上述对比,将两款产品的详情的展示如下:
恒安标准幸福到老长寿2.0养老年金的核心竞争力,主要体现在以下几个方面:
① 收益潜力:侧重长期,越老越高
产品优势在于长期持有的复利效应,预期IRR有机会突破3.5%。以40岁男性一次交50万为例,60岁起每年保证领取29,690元,加上分红后,在100%实现率假设下,60岁预计可领44,266元,领取金额随年龄递增,至90岁可达77,778元,预期IRR有望达到3.80%,真正实现“养老收入越老越高”。
② 分红实现:历史优异,兑现力强
2024年前:实现率均不低于100%,2024年:在行业强监管下,成为少数突破限制的保司之一,平均红利实现率高达97.25%,在同批公司中表现最佳。
2025年最新数据:终了红利实现率平均值仍保持在98.89%的高水平,体现了其稳健的分红兑现能力和意愿。
③投资能力:提供分红底气
强大的投资收益是高分红的基石。2024年公司财务投资收益率达6.14%,近三年平均收益率5.29%,在90家寿险公司中排名第三,稳居行业第一梯队,为其实现分红预期提供了有力支撑。
④经营稳健:风控最优级别
恒安标准人寿是业内唯一一家连续14个季度风险综合评级均获AAA(最优)的保险公司,并已连续40多个季度维持A类以上,经营稳健性极为突出。
不过需要注意的是:该产品开始领取后,现金价值将降为零。这意味着养老金专款专用,无法中途退保取现,但反过来也起到了资产隔离、防范风险的作用,确保为您提供一份终身不变的稳定现金流。
综上所述,这款产品适合寻求长期、专属养老金规划的投资者,要求您认同分红险逻辑,并信赖保险公司背后的投资与风控实力。
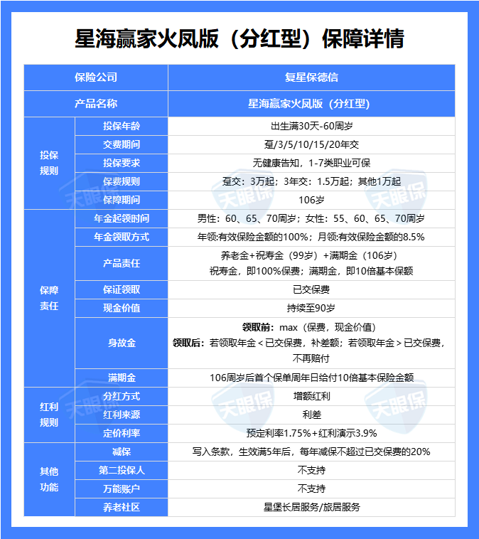
接下来,我就给大家说一说,星海赢家火凤版,究竟有什么优势:
① 中外合资,股东实力雄厚
复星保德信由中方复星集团与外方美国保德信集团共同成立。
复星集团在医药、消费、金融等领域布局深入,其旗下复星医药为国内医药龙头企业,曾联合推出120万元/针的CAR-T疗法,研发实力国际领先;
美国保德信成立于1875年,是美国最大的人寿保险公司之一,连续多年入选《财富》世界500强。双方股东背景坚实,为产品长期稳健运营提供有力支持。
② 保证收益扎实,分红潜力可观
以40岁男性一次性交费50万元为例,60岁起每年保证领取32,360元。在分红实现率100%的设定下,预计领取金额随年龄递增:60岁:约43,325元,70岁:约50835元,90岁:约70935元,至90岁时,预期IRR可达3.91%。
即便不考虑分红,仅看保证部分,该产品依然具备竞争力:80岁时保证部分IRR约1.89%,与顶尖固收类产品持平;90岁时可达2.36%,若寿命更长,IRR有望突破3%。这意味着,即使在极端情况下分红为零,该产品仍能提供可靠的保底收益。
③ 配套养老社区,入住门槛亲民
总保费达30万元可享旅居养老入住权,达150万元可获长居养老保证入住权,权益覆盖配偶及双方父母。复星旗下“星堡”养老社区已在北京、上海等多地投入运营,未来还将持续扩展,为投保人提供高品质养老生活选择。
需要注意:尽管复星保德信2025年分红实现率也突破“限高”,但与中英、恒安标准等第一梯队公司相比,其长期分红稳定性仍需观察。不过,由于产品保证收益已属行业第一梯队,即便分红实现率仅20%-50%,综合收益仍有望优于多数纯固收产品。
星海赢家火凤版特别适合两类人群:不满足于传统养老年金2.0%左右的收益上限,希望争取更高回报;对分红险的实现率有所顾虑,但看重产品扎实的保底收益和增值服务。如果您希望在稳健基础上适度博取收益,这款产品值得考虑。
以前我们推荐养老产品,总把“安全稳定”放第一位,所以固定收益的年金是首选——退休后每年雷打不动领一笔钱,心里特别踏实。
但情况变了。随着第四套生命表明年正式实施,人的寿命预期大幅延长,保险公司要支付养老金的时间也更久了。
结果就是,市面上传统型养老金的保证收益,最近普遍降了一截,光靠“固定收益”来养老,越来越不够用了。
反过来看现在的分红型养老金,反而迎来了机会;它的“保底收益”已经和新型固收产品差不多,该有的安全感一点没少;而浮动分红部分,则提供了对抗长寿风险、提升未来生活品质的额外可能。
所以,它不再只是一个备选方案。在低利率和长寿时代,它通过“保底+分红”的双动力,反而可能成为让我们退休后“领得更多、领得更久”的明智选择。
窗口期已经打开,看懂变化,提前布局,才是真正的养老智慧。
一、收益对比

二、股东背景对比

三、偿付能力对比

四、投资能力对比

五、分红实现率对比

六、最值得入手的两款年金险
0
1
恒安标准人寿幸福到老长寿2.0

0
2
复星保德信星海赢家火凤版

写在最后
如果您对本站有任何建议,欢迎您提出来!本站部分信息来源于网络,如果侵犯了您权益,请联系我们删除!
微信客服