2025年,12月,我最推荐的意外,重疾,定寿和百万医疗险!
又到了每个月的榜单时间了,2025年12月,全网超全产品推荐清单来啦,意外险、医疗险、重疾险、定期寿险,全都有!!
做了9年+保险,我听到的最多的需求就是:
医疗险,现在什么产品好?
重疾险,有什么推荐的?
想买个意外险,哪款适合我?
宝宝刚出生,想买份保险,帮忙推荐下?
……
相比于避坑技巧,挑选指南,我发现,大家最感兴趣的,还是产品。
所以,这次,我特别对比了全网100款重疾险+56款百万医疗+60款意外险+10款定期寿险,共计226款产品,并且,从中精挑细选,筛选出了性价比最高的,最值得入手的15款产品,建议大家,收藏起来~
时至今日,我都认为百万医疗险是保险公司设计出来的最好的保险产品。
在以前,普通人得了大病,要么倾家荡产治,要么慢慢等待疾病恶化直至死亡;但自从有了百万医疗险,一年几百块,就能买到400万-600万的保额,有了百万医疗,人人治得起病,就不再是口号了~
所以,百万医疗险,不论是大人、小孩,还是上了年纪的老人,我觉得应该人手必备一份。
为了帮大家挑选出真正优秀的好产品,这次,我测评了全网销量最高的28款百万医疗险,大品牌的、高性价比的,全都有,测评的标准如下:
第一、看基础保障是否全面(包括住院医疗、住院前后门急诊、门诊手术、特殊门诊)
第二、看续保稳定性如何?(产品停售、重疾险出险后,还能不能保证续保,最好是保证续保20年)
第三、看能不能报销外购药?(种类多、限制少、报销比例高的,才是好责任)
第四、看有没有实用的增值服务?(就医绿通、住院垫付、免赔额递减、家庭投保保费优惠……)
经过层层对比和筛选,我发现这 3 款是最抗打的:
最终只选出几款产品,推荐给大家:
所以,一份百万医疗险,也是人人必备之良品。
已经连续火爆了两三年的蓝医保,最近,又重新做了一次升级,升级后的蓝医保好医好药版,不仅保障更加全面了,价格,还又创新低,可以说,稳稳的抢占了百万医疗NO.1的宝座;
蓝医保(好医好药版)有许多亮点:
1️⃣综合保障超级全,住院医疗、住院前后门急诊、门诊手术、特殊门诊,四大基础保障全包含,而且,可实现免赔额递减,上一年不出险,下一年免赔额直接降低1000,累计可降低5000元,相当于常规1万免赔额。
只要5年内没出险,免赔额直接变5000,还可以附加住院医疗0免赔,门急诊医疗0免赔,可以满足不同用户的报销需求
2️⃣全面放开外购药械,只要是治疗需要,凭医生开具,在外面药房、或者诊所、或者网上购药、医疗器械都能报销,不限制清单(不像院外靶向药必须限制药品种类)。
而且这个功能是没有免赔额、无论是否使用医保均能100%报销;
3️⃣可附加门急诊医疗,加上后,不光住院医疗能报销,感冒发烧等门诊,也能保,不过要注意不同医疗项目,免赔额和报销比例各不一样;
比如线上药品费用,0免赔,80%报销;
意外门诊,100免赔,70%报销;疾病门诊,100免赔,50%报销;
可以说,蓝医保·好医好药版就是目前教科书级别的百万医疗险,我们不选它选谁。
当然了,要说它完美无缺那是不可能的,这款产品的劣势是年纪大的人投保保费会很高,从57岁起,保费就开始显著增长,能跟金医保2号差出1000左右;
所以如果是给上了年纪的父母买,更建议大家选择金医保3号。
在蓝医保升级之前,百万医疗界,打闹的最火热的,就属蓝医保和金医保3号了,虽然各方面责任升级后,蓝医保好医好药版比金医保3号,要略胜一筹,但,对于56-60岁的人群来说,金医保3号依然是最佳的选择。
金医保3号的优势如下:
★ 院外药责任全包含(可选责任),除了常规的院外靶向药,普通的院外药械也可以保,且不限清单;普通的院外药械也可以保,且不限清单;
★ 续保条件特别棒,除了常规主险20年保证续保以外,其他附加险,只有“第七项可选责任:外购药及医疗器械费用”不能保证续保,其它都能保证续保20年;
★ 可选特定疾病及意外伤害失能收入损失金,和特定恶性肿瘤-重度失能收入损失金,一旦发生相应的情况,每月发放5000元-10000元,给付期限,投保时可以选择60个月和120个月,且能20年保证续保;
这项责任,直接弥补了当下保险市场,失能收入损失保险产品缺失的劣势,可以说是百万医疗险中,非常具有突破性的功能了。
★ 核保相对宽松,智能核保和人工核保,都属于同等级百万医疗中,相对更加宽松的产品了,对于非标体人群更加友好。
此外,金医保3号,保费也非常低,相当于是行业地板价了,家庭投保,保费还有优惠,另外,还有住院津贴等责任可以选择性附加,整体都非常完美,但,唯一让人诟病的,就是:
在当下DRG医保改革政策趋势下,金医保3号,虽然支持院外药,但仅对院外靶向药可以保证续保20年,对于普通院外药及医疗器械,是不保证续保的。所以,介意这点的,这款产品就只能绕行了~
百万医疗市场,可以说是,多年来,一直被平安、太平洋、中国人保等保险公司抢占,而这一次,复星联合星相守的上线,可以说,打破了长久的“平衡”,两个“极致”——极致保障 +极致保费,将星相守,一跃推上了百万医疗顶尖的位置,市场热度极高
那星相守,有哪些优劣势呢?
优势:
1)基础保障超级全:
四大基础保障:全包含,且住院前后门急诊从原来的30天,增加到了45天
院外靶向药:195种,且住院期间外购药+外购医疗器械无清单限制
续保条件:20年保证续保,行业第一梯队水平
质子重离子医疗:包含,且100%报销
不仅基础保障应有尽有,而且,增值服务也超级全,重疾专家门诊预约、重疾就医陪诊、重疾住院/手术加速协助、重疾国内多学科会诊、恶性肿瘤特药配送、住院押金垫付等增值服务,也是超级优秀;
2)可选责任创新高:
相比于另外两款百万医疗,星相守的可选责任,也非常多,尤其其中两个可选责任,超级优秀:
其一:可以选计划一/计划二,计划一是普通版本,支持的医院为二级及以上公立医院普通部;计划二是特需版本,不仅包含二级及以上公立医院普通部,还可拓展公立医院特需部、国际部、VIP部,对于追求医疗品质的朋友来说,也可以享受更优质的医疗条件
其二:可选0免赔,一个是住院医疗0免赔,一个是门急诊医疗保险金,虽然蓝医保好医好药版和金医保2号,都支持附加这两项责任,但都只能50%报销,而星相守,附加这两项责任后,均能实现100%报销,也就是真正能实现,住院+门急诊,我们一分钱也不用花的效果
除了这两项可选责任,还有其他可选责任,这里美华君就不一一介绍了!
3)保费行业地板价:
星相守超级难能可贵的是,不仅保障超级优秀,多项责任创新高,而且,保费也是超级低,同等保障情况下,星相守,妥妥的全网地板价,所以,对于追求极致保障+极致保费的朋友来说,这款产品,真的是诚意十足了!
劣势:
1)个别项目,有最高赔付限额限制
比如,计划一:床位费、膳食费、护理费日费用赔付限额300元;耐用医疗设备年累计赔付限额15000元;计划二:床位费日费用赔付限额2500元,陪床日费用赔付限额600元。
2)品牌知名度不算高
星相守,是由复星联合健康保险公司承保的,估计有很大一部分朋友,都没有听说过这家保险公司,所以,介意品牌的可以绕行。
不过,保险公司,事实上,都是很安全的,挑选保障类保险,保障都是白纸黑字写进合同,都是按条款来履行,真正出险了,不会因为公司大多赔一分,也不会因为公司没听过少赔一分,所以,美华君的建议,还是大家可以优先考虑产品是否适合自己,再来考虑公司知名度大小
【美华君点评】
虽然星相守,有两个地方有赔付额度的限制,但,正常没有过度医疗情况下,额度其实也管够了,而且,有限额的两个赔付,都不涉及到核心报销内容,所以,整体来说,也是能接受的,综合评测下来,星相守,更适合以下几类人群:
① 适合追求基础保障极致保费的人群,同等保障,保费行业地板价;
② 适合不看品牌,想要极致性价比的人群;
③ 适合想要0免赔,看病一分钱不花,追求特需部/国际部/VIP部等医疗品质,同时,预算充足的人群。
这个月的重疾险市场来了一款新产品,每一次统计的时候我总是感慨,现在的重疾险年年都在升级,要是我当时就买了保险就好了,这是我们常常发出的感慨!
不过实际上,保费年年上涨,我们越等越贵,所以没必要再等,这次重疾险新上了一款保障终身的保险,对于想保终身的性价比还是值得推荐的。
那么这个月的榜单有哪些产品呢,咱们来看看吧!
与超级玛丽15号相比,达尔文12号保障更占优的地方:
① 缴费期内发生重疾,保费全部返还
举个例子,我们买了一款重疾险,50万保额,保终身,30年交,每年交费5000元,假如第20年出险了,得了胃癌;
一般的重疾险是这么赔的:赔付50万保额,豁免后续10年未交的保费,保险合同结束;
但达尔文12号是这么赔的:赔付50万保额,豁免后续10年未交的保费,保障继续有效,轻症/中症还能赔,最最关键的是这20年所交的保费10万元,也能全部返还,真正意义上实现了0元购。
② 意外导致重疾,能多赔30%:例如因意外导致的双目失明、双耳失聪、多个肢体缺失、深度昏迷、严重脑损伤等,原先买50万只能赔50万,现在能赔65万了,为意外保障加码,也是行业首例。
③ 特定疾病,赔付条件放宽:比如严重心肌炎、严重原发性心肌病、严重源发性心脏病等疾病,正常的赔付条件之一是Ⅳ级心功能衰竭状态持续不间断 180 天以上才能赔付;
但达尔文12号现在取消了天数限制,如果患者在180天内因病身故,照样能按重疾赔付,这是一项很人性的创新。
④ 重疾赔完,轻/中症还能继续赔,且不分组;假如首次重疾是胃癌,之后再得轻度肝癌、轻度肺癌或者原位癌之类的疾病,达尔文12号都能赔;但像超级玛丽15号,是赔不了的,只能赔不同种疾病,首次确诊癌症后,只能再赔与癌症无关的疾病。
总之,达尔文12号的主要亮点就是“保费能返还”和“理赔条件放宽”这两项,喜欢这两点的朋可以优先考虑这一款。
与达尔文12号相比,超级玛丽15号保障更占优的地方:
① 基础保障很扎实,赠送4项比较实用的特色保障:
癌症拓展保险金,先发生轻度癌症或原位癌,再发生重度癌症,能多赔50%,买50万保额赔75万;癌症是最高发的疾病,理率达到了60%~90%,所以这项保障的实用性毋庸置疑。
肺结节切除手术保险金,若切除的结节不是恶性肿瘤重度及原位癌,赔付5%保额;肺结节手术365天后,如果又发展成肺癌的,可以再赔30%;
乳腺结节关爱保险金,若切除的结节不是恶性肿瘤重度及原位癌, 且在该次乳腺结节术满1年后,确诊乳腺腺恶性肿瘤--重度,给付10%基本保额。
甲状腺结节关爱保险金,若切除的结节不是恶性肿瘤重度、恶性肿瘤轻度及原位癌, 且在该次甲状腺结节手术满1年后,确诊甲状腺恶性肿瘤--重度,给付10%基本保额。
② 疾病关爱金,赔的更多;
45岁前重疾可以额外赔100%,买50万赔100万;而达尔文12号只能额外赔80%,买50万赔90万。
③ 重疾多次赔,保障更好;
超级玛丽15号能多赔2次,而且同种重疾险间隔期限更短,只有2年,更容易赔到;
而达尔文12号只能多赔1次,并且如果第二次重疾与第一次重疾是同种的话,间隔期需要3年。
④ 保障期限灵活可选,这款产品除了常规的保到70岁和终身之外,还能选保到85岁;
这对于既嫌保到70岁时间段,又嫌保终身价格贵的朋友来说,也是一个不错的选择。
注意事项:超级玛丽15号的被保人中症、轻症豁免是可选责任,需要额外附加,建议大家买的时候都附加上,这项保障还是蛮重要的,被保人发生轻症或中症,后面保费都不用交了。
总的来说,超级玛丽15号的基础保障更扎实,可选保障也可圈可点,竞争力很大。
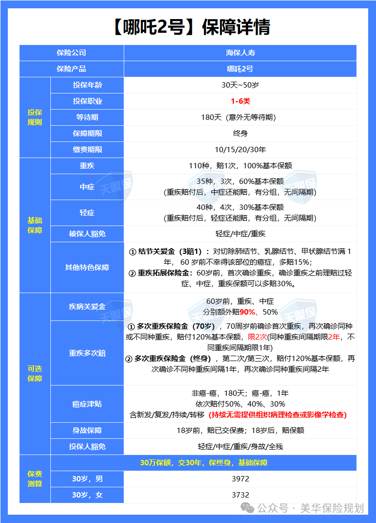
光听名字就会发现这款产品是很燃的了!毕竟小哪吒的本身还是有目共睹的啊。
1、行业首创——轻中症后重疾多赔30%
这款产品保障非常实用,除了普遍产品自有的保障。
还自带轻中症重疾多赔保障,而且不需要加任何费用就能够多赔付30%。
若被保险人在60岁前确诊轻症或中症(如原位癌、较轻急性心肌梗死),后续再患重疾,可额外多赔30%保额。
举例:比如投保50万保额,若先患轻症后再患重疾,最高可赔付65万元。
2、自带结节关爱金
这款产品对女性比较友好,而且是专项针对结节的,很多产品都没有专门的固定,而哪吒2号仍填补了多数产品的空白。
针对肺结节、乳腺结节、甲状腺结节患者,提供专项保障:切除结节满一年后,若在对应部位确诊癌症,额外赔付15%的保额(三项限赔一次)。
那说了基础保障的优点后,我们看一下可选保障的优势。
这款产品的疾病关爱金,赔付比例要比市面上的产品要高,这点很实用!
60岁前首次确诊重疾/中症 额外赔付90%/50%基本保额
60 岁前罹患重疾,最高能多赔 45 万元,比同类产品高出 5 万;要是确诊多发轻中症,同样能拿到额外赔付。
比如30 岁投保 50 万保额的话,60 岁前重疾最高能赔 95 万 —— 这笔钱足够覆盖治疗费、康复费,还能支撑家庭半年的日常开支,让患者不用在病床上为钱发愁。
癌症作为重疾中的 “头号杀手”,治疗周期长、复发率高,很多产品的癌症保障要么 “间隔期长到等不起”,要么 “首次赔付少得不够用”。
而哪吒 2 号的癌症津贴设计,把 “实用性” 做到了极致。
它的癌症津贴能赔三次,首次直接赔付 25 万 —— 比同类竞品高出 5 万;
第二次赔付 20 万,第三次赔付 15 万,累计最高能拿 60 万。
间隔期也十分友好:
非癌转癌只需 180 天,癌转癌间隔 1 年,不用等两三年才能拿到下次理赔款,对患者来说堪称 “及时雨”。
这款哪吒2号并不像超玛15和达尔文12一样限制4-6类人群投保,支持1-6类职业投保,包括消防员、刑警、建筑工人等高危职业人群也能顺利投保。
而且医疗机构覆盖广泛:不仅限于二级及以上公立医院,还包含100家优质民营医院,如北京陆道培医院(血液病)、上海高博肿瘤医院(肿瘤创新疗法)等。
市面上的儿童重疾险五花八门,一样的保障,保费差距却不少,那怎么从几百款产品中,挑选出更适合自家宝宝的产品呢?
对比几十款少儿重疾险后,美华君只推荐这2款:
大黄蜂,可以说是少儿重疾险中的知名IP了,旗下每一款少儿重疾险,都是同时期综合性价比TOP3的存在,大黄蜂16号旗舰版,也不例外
那,大黄蜂16号旗舰版,有什么优劣势呢?
优势:
①中外合资实力强
复星保德信是中外合资保险公司,中方股东复星集团,旗下复星医药是国内龙头药企,120万一针的CAR-T疗法,就是复星医药联合国际顶尖医疗机构共同研发出来的;
外方股东美国保德信金融,也是有着140年+的保险历史,被G20组织(即二十国集团)评价为世界九大 大到不能倒的保司之一;
所以,保险公司股东背景,实力是非常强的
②基础保障超级全
125种重症+30种轻症+43种轻症,最高赔7次,此外,投保第一年确诊20种特定疾病,可额外赔60%保额,第2年及以后确诊,可以额外赔130%保额,额外赔付比例,业内天花板;
自带保费豁免,确诊合同约定的重、中、轻症中的任何一种,不仅可以获赔,而且后续保费不用交,保障继续存在。重症赔完,也不影响中、轻症赔付,非常良心。
③特色责任超丰富
除了基础责任外,还自带“恶性肿瘤-重度”拓展保险金、先天性疾病保险金、严重肥胖手术关爱保险金、特定传染疾病保险金、特定疾病移植治疗额外赔等特色责任;
而且,还有重大疾病多次赔、恶性肿瘤-重度关爱金、疾病关爱金、身故/全残保险金、保费补偿金等多项可选责任,可以根据自己实际需求,选择性附加。
劣势:
①如果投保第一年就不幸确诊——20种特定疾病+20种罕见疾病,额外赔付的比例,没有其他两款产品高。但从投保第2年开始,这40种疾病的额外赔付比例,就比其他所有产品,都要高。
②目前,投保人豁免功能还未上线(介意的绕行~)
【美华君点评】
复星保德信大黄蜂16号旗舰版,不仅公司股东背景实力强,而且,基础保障、可选责任都超级丰富,各方面保障都很强,重点,价格也超级实惠,综合性价比,妥妥的少儿重疾险中的天花板了,建议大家,可以作为首选
很多朋友出于对安全性的考虑,在保险公司的选择上更倾向于大公司,大品牌,但又想要高性价比,那我建议你选择青云卫6号。
①股东背景超硬核:
由招商局、中国移动、中国航信三大央企联合发起成立,股东实力堪称顶级,买得放心;
②疾病保障天花板:
涵盖137种重症、30种中症、51种轻症(合计218种),还有20种少儿特定疾病、20种少儿罕见病额外赔,全网少儿重疾险里保障数量和丰富度都属顶尖;
③首创“0元购”责任:
缴费期内确诊合同约定的重症/中症,除正常赔付外,还返还已交全部保费,有机会实现“0元享保障”;
④增值服务超贴心:
自带18岁前基因检测医疗保险金、严重肥胖手术关爱金,还有专属家庭医生群、在线问诊、住院手术安排(含陪诊)、儿童心理咨询等一站式服务。
青云卫6号可选责任丰富,仅保费比大黄蜂16号旗舰版略高一点,其余保障基本不相上下,超适合追求品质、想兼顾公司实力和产品保障的家长。
想获取青云卫6号产品链接、测算精准保费,或了解更多保障细节?
儿童的核心需求是 “高性价比 + 贴合日常风险”。
孩子的身故保额有监管限制(0-9 岁最高 20 万,10-17 岁最高 50 万),不用追求高保额,重点是意外医疗的覆盖。
同时,儿童意外险的价格普遍较低,几十块钱就能买到全面的保障,不用花冤枉钱买高价产品。
小顽童 7 号升级后,新增加了救护车费用保障,尊贵版和至尊版新增了监护人责任险,可选的面部意外美容医疗保额也有所提高。
而虽然保障提升了,基础保费却没有增加。
这款产品分为经典版、尊贵版、至尊版、高端版四个版本,覆盖不同家庭需求。
最核心的亮点,是 “保障足、门槛低、选择多”,尤其适合普通家庭。
升级不加价,这些新保障很实用
新增救护车费用:尊贵版 2000 元、至尊版 3000 元、高端版 5000 元,孩子意外后叫救护车的钱,终于能报销了;
尊贵版 / 至尊版加了监护人责任险:要是小孩子误伤了小伙伴,家长要赔的钱,扣除 500 免赔后能报 80%
基础保障很全面
不愧是小顽童,保障非常全面,而且最低版本68块钱一年哦!
意外医疗:0 免赔、100% 报销,还不限社保孩子磕伤看门诊、烫伤住院,不管是社保内的药,还是进口药膏、缝合线,都能 100% 报(经典版医疗保额 4 万,高端版 20 万),不用自己先掏钱 “垫底”(很多意外险要先花几百块免赔额才报)。
意外伤残保额高,比市面多数产品实在 小顽童 7 号的伤残保额是身故保额的 2 倍:68 元的经典版,身故赔 20 万,伤残能赔 40 万,比不少同类产品高了一倍。
就医范围广,私立医院、狂犬疫苗都能报
四个版本都支持二级及以上私立医院普通部(比如孩子半夜发烧,私立医院不用排队);如果被猫狗抓伤要打狂犬疫苗,一级公立医院、疾控中心也能报,不用特意跑大医院。
住院津贴人性化,寒暑假翻倍!
如果额外花 6 块钱,就能加 “意外住院津贴”:非寒暑假每天补 100 元,寒暑假(1 月 1 日 - 2 月 28 日、7 月 1 日 - 9 月 1 日)翻倍到 200 元 / 天。
比如孩子暑假意外骨折住院 10 天,能拿到 2000 元津贴,差不多能覆盖家长请假照顾的误工费,很划算。
不过要注意两个小细节:
经典版 / 尊贵版 / 至尊版的挂号费限 200 元 / 次,高端版限 500 元;所有版本床位费都是 200 元 / 天,不过日常意外住院基本够用。
不同于给孩子、老人买意外险,成人为自己或伴侣配置意外险时,应该首要关注意外身故/伤残保障。
此外,还需要关注投保职业,不能投保普通意外险的人群,需购买专门的中高危职业意外险。
成人普通意外险产品榜单如下:
大护甲7号由人保财险承保,首先在保险公司上,大家不用担心;
其次的话,优势如下:
产品分经典版、尊贵版、至尊版、至尊版 PRO 四个版本,核心保障覆盖意外身故 / 伤残、医疗、津贴、交通额外赔等,细节拉满:
① 报销条件好,不限社保100%报销,二级及以上私立医院普通部也能赔,而大多意外险只能报销二级及以上公立医院普通部。
② 意外医疗保额高,至尊版有10万,至尊版Pro有15万,而且这两个版本0免赔,1块钱也能报。
③ 包含意外住院津贴,发生意外住院后,至尊版每天有150元的住院津贴,至尊版Pro每天有200元的住院津贴,如果能领两三天的住院津贴,就能把保费领回来了。
④ 交通意外保障好,乘坐飞机、火车、公共汽车、非营运汽车等交通工具发生意外后,保额是可以额外赔付一部分的。
⑤ 保猝死,上面我们提到过,猝死是由疾病导致的,并非意外,但大护甲6号扩展了这项保障,猝死后最多能赔付50万。
⑥ 价格便宜,买 100 万保额,一年也才需要288元。
注意事项:大护甲7号固然好,但买的时候在这两个地方也要多留意:
医院有限制,例如北京市的平谷区、密云区怀柔区,天津市的滨海、静海地区,江苏省的南通市,辽宁省的铁岭市等医院都不能赔。
有健康告知,有二级及以上高血压、心脏疾病等不能买。
意外险也是有夫妻版本的,如果是夫妻二人一起买,那也会有 2 大优势:
① 夫妻两人因同一公共交通意外导致身故或全残,每人能额外赔50万:
假如买了100万的保额,夫妻俩每人能赔150万,如果单独买,每人最多只能赔付100万。
② 夫妻两人一起买,价格也比较便宜:100万保额,两人每年只要566元;
而且它还能附加子女意外保障,价格一共才634元,这样的话保单也很好打理,一张保单能保障一家三口。
注意事项:同样,这两个地方要留意:
有健康告知:有癌症、严重心脏病等不能买。
医院有限制:北京平谷区、江苏徐州市等地区医院不保。
总之,如果是夫妻二人一起买,这款产品不仅保障加码,而且价格便宜,是不二之选。
老人的核心需求是 “低门槛 + 针对性保障”。
老人身体机能下降,意外骨折、摔倒的概率高;
挑选时重点看意外医疗的报销门槛,尽量选 “0 免赔、100% 报销、不限社保” 的产品,要特别留意是否包含 “意外骨折/关节脱位”或者是住院津贴!
另外,老人投保意外险年龄限制较严,要选支持 60 岁以上投保的产品,部分产品最高可支持 80 岁投保,具体要看清年龄要求。
给父母挑意外险,不用追求复杂,核心看 3 点:
健康告知宽松(别卡着高血压、糖尿病这些老年常见病)、保障实用(住院、门诊都能报)、保费划算。
今天推荐两款口碑款,覆盖不同需求,闭眼选不踩坑~
这款由人保财险承保(央企背景,综合偿付能力充足),主打 “高保额 + 灵活就医”,尤其适合想给父母提供更好医疗资源的家庭。
可拓展特需部就医,不用排队等号。
父母生病最怕耽误治疗,这款能选二级及以上公立医院特需部就诊,挂号快、诊疗环境好,不用在普通门诊排长队熬身体。
ICU 住院津贴超高,320 元 / 天且 0 免赔天数。
如果父母意外情况严重需要进 ICU,每天能领 320 元津贴,覆盖部分护理费、营养费,减轻经济压力。
健康告知极宽松,老年人常见病没限制。
很多意外险会追问高血压、高血脂,但这款完全没问题,只要父母身体相对健康,基本都能投保。
父母身体状况较好,没有严重既往症。
想配置高保额,或希望父母能在特需部快速治疗、减少排队困扰。
注意:投保区域限制严格,部分地区只能选择豪华版(保费会偏高),投保前要先确认所在地区是否支持。
这款由太平洋财险承保(偿付能力达标,理赔服务成熟),堪称 “老年意外险性价比天花板”—— 保障覆盖日常意外,还加了专属实用责任,保费低到超乎想象。
异地探望能报销,子女不用额外掏钱。
父母意外住院,异地子女赶去探望的住宿费、交通费、餐饮费,都能按规定报销,解决 “陪护路费贵” 的痛点。
含电信诈骗保障,守护父母养老钱。
老年人容易成为诈骗目标,这款针对电信诈骗、个人账户资金损失有专门保障,给父母的财产多一层防护。
意外医疗超给力,0 免赔 + 100% 报销。
不管是门诊还是住院,医保报销后剩下的费用全报,意外医疗最高能买到 10 万保额,日常磕碰、摔伤的医疗费基本能全覆盖。
保费极低,50 岁父母仅需 98 元 / 年。花一顿饭钱,就能给父母买一整年的全面意外保障,普通家庭都能轻松承担。
追求高性价比,想花少钱办大事的家庭。
父母年龄在 50 岁左右,注重基础意外保障 + 实用附加责任。
担心父母遭遇电信诈骗,想额外增加财产保障的情况。
中国人,对于死亡是非常忌讳的,所以定期寿险一直备受冷落;但,死亡是每个人都要经历的,寿终正寝固然好,但如果是中途因病或因意外离开,那留给家人的,除了悲痛的泪水,还有对未来生活的经济压力;
家庭顶梁柱一旦倒下,那对家庭后续的打击是非常大的;妻离子散,子女无人抚养,老人无人赡养的事件见过太多太多。
而定期寿险,称得上是当代打工人最温柔的未雨绸缪;
几百块钱就能买到几十万甚至上百万的保额,在家庭顶梁柱遭遇不幸,比如去世或者全残(例如全身瘫痪、双目永久完全失明等),导致家庭收入大幅下降时,赔一大笔钱,用以还清欠款,维持家庭开支,给家庭筑起一层厚厚的“财务缓冲垫”。
美华君对比全网定期寿险后,给大家推荐以下两款:
华贵大麦系列,也是定寿市场上的“元老”了,产品表现一直很拔尖:
亮点一:全网价格最低
比擎天柱11号价格还要低,100万保额,30年交,30岁男每年只要1132元,30岁女每年只要599元。
亮点二:保司实力强
大股东是贵州茅台,而且华贵人寿一直以来寿险业务都做的非常好,大麦系列一直都是爆款网红产品。
亮点三:保额超级高
基础保额最高可选400万,另外,除了基本的身故或全残保障,华贵大麦2026还提供了额外的交通意外保障:
航空意外身故/全残额外50-1000万可选,主险100万以内航意最高4倍,主险100万及以上航意最高1000万以内任选;
水陆公共交通意外身故/全残额外50万-800万可选,最高2倍,且不超800万。
算上最高400万的基础保额,叠加后最高能赔1400万,很适合经常出差的朋友!
亮点四:可选附加猝死关爱金责任
65岁前猝死,额外赔最高30万保额,对于工作压力/工作强度大的人群来说,这项可选责任非常适合附加
总体来讲,华贵出品,必是精品;这次的大麦2026定期寿险也不例外,保费低,杠杆高,免责条款宽松;不得不说,这款产品的设计是非常亮眼了。
中意人寿,也是今年才开始在定期寿险市场发力的,可以说是定期寿险中的最大黑马了,虽然保费不是行业地板价,但,乐意买的朋友,却和大麦系列的定期寿险,不相上下。
亮点一:中外合资保司,品牌实力强
中意人寿,是一家中外合资保司,中方股东中石油,外方股东意大利忠利集团,不仅有顶流央企背景,更是双世界500强保司背景,背景实力超级强
亮点二:自带家庭守护身故/全残关爱金
被保人及其配偶因同一意外导致身故/全残,可额外赔100%保额
亮点三:可选责任超丰富
可选附加猝死关爱金和意外身故/全残关爱金,尤其是后者,不仅航空和水陆公共交通意外可额外赔, 还新增了法定节假日驾乘额外赔50%保额的责任。
整体来说,既想要综合性价比的,又想要兼顾品牌背景实力的,中意人寿擎天柱11号就是超级适合的选择啦!


1、12月百万医疗推荐



(1)太平洋蓝医保好医好药版



(2)人保金医保3号


(3)复星联合星相守


2、重疾险



(1)达尔文12号——保费能返还

(2)超级玛丽15号——基础保障比较扎实

(3)哪吒2号


3、附加疾病关爱金,赔付比例拉满

4、癌症津贴三次赔付,首次赔付更高
5、投保职业更广,1~6类都能投。


(2)少儿重疾险,我只推荐这2款

1)大黄蜂16号(旗舰版)——综合性价比之王


2)招商仁和青云卫6号——大品牌,性价比


3、意外险推荐


1、儿童意外险,我只推荐这一款


2、成人意外险

(1)个人买,首选——人保大护甲7号

(2)如果是夫妻一起买,首选——大护甲7号夫妻版
3、老人意外险榜单


1、大护甲 7 号(高龄版)
适合人群

2、孝心安 5 号:
核心亮点
适合人群

4、定期寿险



①华贵大麦2026——综合性价比之王

②中意人寿擎天柱11号——品牌实力首选
如果您对本站有任何建议,欢迎您提出来!本站部分信息来源于网络,如果侵犯了您权益,请联系我们删除!
微信客服