一文说清,什么是年金险?年金险到底值不值得买?
“养儿防老” 这句流传了几千年的老话,放在今天,它正在加速失灵。
最新发布的《2025中国养老金金融白皮书》里,有一个刺眼的数据:86% 的受访者把养老希望寄托在养老金体系上,而非子女。
换句话说,十个准备养老的人里,近九个都在说 “我不指望孩子养我”。
不是不想指望,是时代早变了!现在的年轻人,光是应付一线城市的房贷、996 的工作压力就够大了,有的还要面对 “上有四老下有一小” 的困境。就像我身边一个朋友,夫妻俩每月还完 2 万房贷,再扣掉孩子的教育费,手里能自由支配的钱不足 5000,他妈妈总说 “不用你管我养老”,不是客气,是真怕给孩子添负担。
既然 “养儿防老” 的旧思路走不通,大家自然把目光聚焦到养老金上,可仅靠社保养老金,真的能撑起体面晚年吗?
答案可能更扎心:目前我国社保养老金替代率(养老金 / 退休前工资)大概在 40% 左右,远低于国际公认的 70%体面退休线。打个比方,退休前每月挣 1万,退休后可能只能领 4000,别说旅游、养生,连日常生活都得精打细算。
也正因如此,商业年金险受到越来越多人的青睐,它能在社保之外,给退休生活再添一笔 “每月固定收入”,活多久领多久,不用操心市场波动,稳稳托住生活质量。但问题来了:市面上的年金险五花八门,普通人根本分不清好坏,一不小心就可能踩坑。
今天这篇,三文直接把市面上主流的年金险一次性讲清楚,不整那些专业的术语,纯大白话告诉你咋选、哪款更靠谱,最后再送你一份2025年实测过的TOP级年金险榜单!跟着我这篇文章的思路走,哪怕你是没碰过理财的小白,也能顺顺当当选对适合自己的年金险。
“年金” 就是 “年年能领现金”,就是一份“现在存钱,未来领钱”的合同。那养老年金险,就是专门为养老准备的、能年年领钱的储蓄型保险。
它最特别的地方是,除了社保,只有它能给我们提供一辈子的现金流,而且这笔钱和我们的寿命绑在一起,活多久,就能领多久。
咱们年轻时把一笔钱交给保险公司,到了约定的退休年龄,保险公司就会按合同给咱们打钱,就像发工资一样,每月或者每年给你打钱,写多少就给多少,雷打不动。
举个例子大家更清楚:35 岁女性,每年交 10 万,交 5 年(总保费 50 万),从 60 岁开始领钱:
45 岁时,也就是保单第 10 年,账户现金价值就超过了交的总保费,实现回本;
60 岁起,每年稳稳领 41222 元,相当于每月约 3435 元。领到 72 岁时,累计领的钱就超过自己交的 50 万了;
领到 85 岁,总领取是已交保费的 2 倍;领到 95 岁,差不多是 3 倍;
总之,活多久领多久,越长寿越划算。
就像小品《不差钱》里说的,“人最痛苦的事,人活着,钱没了”。而养老年金险,就是帮咱们避免这种尴尬,一辈子有钱花,踏实养老。它就像一个“会下蛋的母鸡”,你前期投入(喂养),等它长大了,就能持续给你带来收益(下蛋)。
咱们年轻时多存点钱,退休后就能有一笔稳定的养老金,补充社保,提高晚年生活质量。
那么具体该怎么选?接下来就给大家拆解,从类型匹配到优秀产品,一步步教你配置到位。

PART.01
一、什么是年金险?

PART.02
二、年金险有哪些分类
为了便于大家理解,三文把它们的区别用表格列举出来,如下表:

0
1
固收型年金险
简单来说,固收型年金险就是一种收益写进合同、非常确定的保险产品。你可以把它理解成一份“铁饭碗”式的长期储蓄,让你的钱像存银行一样,但利率可能更高,而且能活多久领多久。
-
收益确定:合同里白纸黑字写明了利率,比如当前预定利率2.0%的复利,不管市场跌成什么样子,银行利率再降多少,这个收益都是 100% 保证的。没有波动,没有惊喜,也没有惊吓。
-
活多久领多久:到了约定的年龄,比如60岁,保险公司会像发工资一样,每年或每月给你打一笔钱,只要人还在,这笔钱就一直领,帮你解决“人活着,钱没了”的长寿风险。
-
强制储蓄:帮你把钱存下来,避免乱花,特别适合用来规划养老金这类长期、刚性的资金需求。
对于临近退休、极度风险厌恶型朋友来说,它就像“养老金定存”,稳稳的幸福。
但在这个利率不断下行的时代,稳定的背后,是一眼望到头的上限。
特别是随着保险行业预定利率,从当年的4.025% → 3.5% → 3.0% → 2.5%→ 2.0%,一路跌到现在的 2.0%,固收年金的确定收益早就从 “香饽饽” 变成了 “聊胜于无”。
固收型年金险,适合临近退休(50+)、极度怕风险,只想要稳稳领钱的人。
0
2
分红型年金险
分红型年金险,可以理解为你和保险公司签的一个“长期合伙投资协议”。你交的保费,保险公司会拿去投资,你不仅能拿到合同里写明的保底收益,还有机会分享到公司投资的额外分红。
核心逻辑很简单:确定的保底收益 + 不确定的浮动分红
保底收益:这是写进合同里的,比如1.5%或1.75%的固定利率,这部分收益是100%确定的,哪怕公司经营拉胯,这笔钱也 100% 能拿到,给你一个安全的下限。
浮动分红:这部分是不确定的,是额外惊喜,取决于保险公司的实际经营状况和投资收益。保险公司会把部分利润以分红的形式分给投保人,所以有“博取更高收益”的可能。如果公司经营得好,后期收益可能远超固收型。
分红型年金险,适合30-50 岁、想稳健为主,又希望养老收益能对抗通胀的人。
0
3
快返型年金险
快返型年金险,就是一种“存本取息”的保险产品,它不像传统年金险领钱要等十几年,它投保后最快第 5 年就能领钱,领的钱相当于 “长期储蓄的利息”,主打一个早存钱早见利,同时本金还一直留在保单里,随时可以退保取出。
我把它比成“金融包租婆”:你一次性或分期投入一笔钱,之后每年都能收到一笔稳定的租金,而且房子(本金)还在你手里。
快返型年金险,适合40-50 岁想要提前退休领钱的朋友,快的话5年就能开始领钱;或者用作强制储蓄,每年都能产生一笔利息,给孩子准备终身现金流;亦或是不想长期锁死资金的人。
为了便于大家理解,每种年金险我都找了一款代表产品来做对比,大家可以参考参考:

咱们拿30岁男性投100万买年金险的情况举例,重点看哪类更适配实际需求。
(1)先来看固收型年金险:
退休前主要就是慢慢攒现金价值,钱在账户里逐步累积,60岁开始领钱,之后每年固定拿83200元,一辈子都是这个数,多一分没有,少一分也不可能。
这种设计虽然稳定,能给养老一个基础保障,但缺点也很明显,那就是收益没任何弹性,不管未来物价涨多少、生活成本多高,领的钱都不会变,长期来看可能很难跟上实际开销的涨幅。
(2)再看分红型年金险:
我想说,分红型才是更进阶的养老选择!同样 60 岁退休领钱,但它的领取金额是逐年上涨的:60 岁能领 12.216 万,70 岁涨到 14.3 万,真要是活到 100 岁,一年能领 25.376 万,相当于越老越有钱。
这个设计太戳养老痛点了,年纪越大,医疗、护理开销越贵,通胀也会慢慢侵蚀购买力,而分红型后期递增的金额,刚好能对冲这些压力,比固收型的死工资强太多。
(3)最后是快返型年金险:
快返年金,本金一直在账户躺着,第5年开始每年给你一笔零花钱,资金灵活度很高,多美。但这恰恰是养老规划的大忌。
人性是经不起考验的,账户里躺着一大笔随时能取的钱,意味着什么?意味着它随时可能“借给”孩子买房,被“挪去”炒股翻本,被“应急”给了哪个不靠谱的亲戚。
快返年金的灵活性,等于给这笔未来几十年的保命钱,装上了轮子,随时可能被推走。真到了七八十岁急需用钱看病时,本金还在吗?难说。
养老的钱,最怕的就是不专款专用。
其次,快返年金前期返的钱,本质上是用牺牲后期多领换来的,所以,代价就是“领得早=领得少”。
因此,快返型的定位很清晰,它更偏向短期用款,不太适合纯养老。
它投保后第 5 年就能领钱,初期一年能领 1.9 万,看着反馈快,但这个领取节奏和养老需求不太匹配,35岁正是赚钱的黄金期,根本用不上养老钱;等真到 60 岁退休,一年也才领 3.37 万,远不如分红型的 12.216 万、固收型的 8.32 万,很难支撑起退休后的稳定生活。
但它的优势也很突出:领钱快、不锁死。适合规划孩子几年后的学费、家庭旅游基金,或者给养老前期添点零花钱。不用把钱绑在账户里十几年,既能享受储蓄的稳健,又能保留灵活度。
最终结论:分红型为主,快返型为辅,固收型可不考虑
-
纯养老规划:分红型年金险绝对是首选!它越领越多的设计,才是对抗通胀和长寿风险的关键,比固收型实用太多,所以现在已经不推荐把固收型作为主力养老工具了;
-
中期需求 + 养老补充:快返型年金虽然不适合当纯养老主力,但胜在领取灵活、领钱快,适合搭配分红型一起用!比如用分红型扛住长期养老的核心需求,用快返型覆盖中期开销或养老前期的补充现金流,兼顾长期稳定和短期灵活;
简单说,想拿到 “越老越值钱” 的第二份养老金,分红型是主力;想灵活规划中期开销,再补一款快返型,完美适配大多数人的需求!
PART.03
三、2025年,我最推荐的年金险
结合前面聊的养老刚需和产品特性,2025 年,三文重点给大家推荐两类主流年金险 —— 分红养老年金险和快返年金险,两者的用途分工特别明确,完全能覆盖不同需求:
分红养老年金险的核心就是纯养老,领取起点偏晚,贴合退休节奏,大多要等到 55 岁(女性)或 60 岁(男性)才开始领,每一笔钱都精准对接退休后的生活开销,是专门给晚年托底的 “第二份养老金”;
而快返年金险的优势在 “灵活”,不用熬十几年等领钱,一般投保后第 5 年就能开始拿钱,不用长期锁死资金,更适合打理短期闲置资金,或者补充中期开销,比如孩子学费、养老前期的零花钱等。
话不多说,我们直接上 2025 年最新整理的产品榜单。
0
1
养老年金,我只推荐这 3 款
围绕分红养老年金的挑选标准 ,我把当前市场上的产品筛了一遍,最终只精选出 3 款:

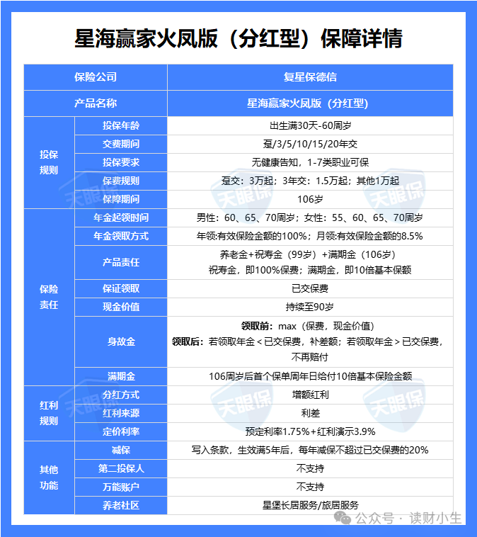
(1)收益TOP1——复星保德信星海赢家火凤版
星海赢家,这是年金险市场的热门IP了,此次升级归来,依然凭借高收益拿下年金险榜单的榜首位置:

① 收益天花板:以30岁男性,每年交10万,交3年为例,80岁时累计领取年金86万,此时现金价值还有35万,生存总收益达到了3.42%;90岁时累计领取年金139万,此时现金价值还有24万,生存总收益达到了3.79%;相比于其它产品,是遥遥领先的。
② 祝寿金和满期金:被保险人年满99周岁后的首个保单周年日仍生存,将返还已交保费作为祝寿金;年满106周岁后的首个保单周年日仍生存,将给付10倍基本保额作为满期金。
③ 公司品牌大:很多朋友买年金险会担心公司大小的问题,那三文也重点介绍介绍,复星保德信人寿成立于2012年,总部在上海,注册资金高达33.62亿元,是一家中外合资的保司;
-
中方股东是上海复星集团,持股比例50%;复星集团,大家应该并不陌生,毕竟是我国的医药龙头,120万一针的car-t疗法——奕凯达,就是它家搞出来的。
-
外方股东是美国保德信集团,持股比例50%;保德信集团,1875年就成立了,至今已有一百多年的历史,美国“大到不能倒”的保险集团之一。
④ 能对接养老社区:总保费≥50万,可享受首年月费98折优惠,但不保证入住;总保费≥100万,可获得优先入住权,优先选择房源(包括朝向、楼层、面积等);总保费≥150万,可获得全国范围内星堡养老社区的保证入住权。
复星集团的养老社区叫“星堡”,目前已经在北京、上海、天津、宁波、苏州、佛山投入使用,其它地方也在积极筹建中,居住环境如下:

对于未来来说,养老形势肯定是越来越严峻的,养老院更是一床难求;所以,如果有么一款养老年金险,既能每月领取高额的养老金,还能入住重金打造的养老院,一箭双雕,岂不美哉。
总之,如果你想交同样的保费,领更多的养老金,那星海赢家火凤版分红型这款产品就是最优选。
(2)保司经营稳,分红能力强——恒安标准幸福到老2.0

这款产品的优势如下:
① 分红能力断档领先,到底有多强呢?去年监管发布限高令后,恒安标准人寿依旧达到了97%,接近满分答卷,而排名第二的也就只有83%;今年最新的分红实现率也已公布,年度红利平均值95%,终了红利平均值113,仍然是一骑绝尘的。
② 承保公司经营能力稳健,恒安标准人寿,连续13个季度获得风险综合评级AAA级,是行业内极少数长期保持最高评级的公司之一,而且这纪录仍然在持续至创造。
③ 年金领取金额高,以30岁男性,每年交10万,交3年为例,比如同样按100%分红,幸福到老2.0每年能领取36131,而星海赢家火凤版每年能领35036,泰享年年每年只能领22028,都比他们高;并且90岁后的生存总收益也会逐渐超过另外两款。
注意事项:这款产品的保证收益是1.5%,所以保证收益是不如星海赢家火凤版的;另外,幸福到老2.0有三个投保方案,分别是不保证领取、保证领取20年、保证领取30年,不保证领取计划领取养老金最多,但开始领取之后就没有现金价值了,这点我们要注意下。
总体来说,这款产品最大的优势是承保公司比较给力,不管是经营能力、投资能力、分红能力都是一流;在产品收益上,每年领取金额也是遥遥领先的,90岁后的生存总收益会更加突出。所以,这款产品比较适合追求极致收益,以及有长寿基因的朋友,越往后领钱会越多,老年生活更安逸。
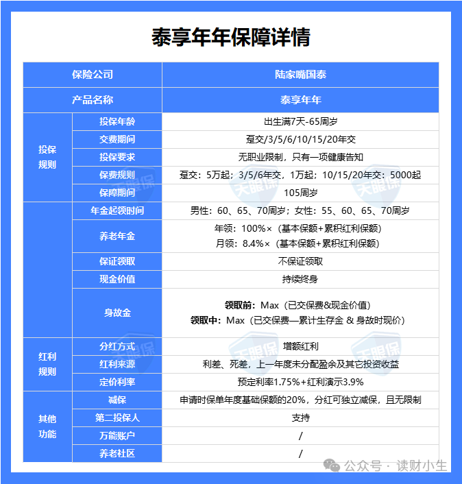
(3)现金价值持续终身,能对接万能账户——陆家嘴国泰泰享年年

① 现金价值持续终身,年金险的生存总收益分为累计已领年金+现金价值两部分,现金价值主要在退保和身故时会用到;活着能领养老金,身故后还能领一笔现金价值,可以说是双重保障。而星海赢家火凤版的现金价值只能持续到90岁,幸福到老2.0(不保证领取)开始领取年金后,现金价值就归0了。
② 保司投资能力高,陆家嘴国泰10年来的投资收益率都高于行业水平,就连口罩期间最艰难的3年都风雨无阻,最低都有4.75%!最关键的财务投资收益率,近 3 年来平均为5.03%!

③ 分红实现率优秀,18-22年,连续 5 年分红实现率 140%,这意味着,保司一直是在超出承诺的给到客户更多,而且也是去年突破限高令的 5 家保司之一;今年最新的分红实现率也已公布,均值能达到87%,没有让人失望。
注意事项:这款产品虽然现金价值能持续终身,也比其他产品的现金价值高,但是每年领取金额要低于其它产品;鱼和熊掌不可兼得,如果大家更在意身故保障的话,可以优先考虑这一款。
0
2
快返年金,我只推荐这2款
从短期收益来说,快返年金会更优秀,可以做大额存单平替。通过对比全网热门快返年金,当下最值得买的,我推荐这 2 款:

(1)收益天花板——复星保德信星颐朱雀
星颐朱雀版,是一款既可以做快返年金用,也可以做养老年金用的产品,市场销量也非常的高。
领取方式,可以按照约定的年龄,即第5个保单年度开始领取;
也可以选择第5年领交清增额,设置为第5年开始领,但第5年发放的年金,和每年派发的红利,不直接领取出去,而是选择“交清增额”的方式,让年金作为新的保费继续投入到账户中,账户保额增加,未来,可以在任何一个年龄段开始,正式领取,同样,可以活到老、领到老。

比如,三文按照30岁男性,一次性存100万,给大家演示了两种领取方式:
-
第一种领取方式:常规领取,第5年开始领取
正常第5年领取,每年保证领取金额为17750元,保证+红利,预期每年可领33000+,相当于第5年开始,每年预期可领总保费的3.3%,而且,本金一直还在,需要用钱,可随时取出……
-
第二种领取方式:进阶领取,交清增额领取
将年金转换成保额,再用于未来某个时间领取,可以通过交清增额的方式实现领取时间选择自由。
最早第5年开始领取,最晚可选择70岁开始领取,无论哪个时间段开始领取,都可以活到老、领到老,领的越晚,每年领取的金额越高
比如,30岁,一次性存100万,从60岁开始,每年就可以领取6.6万固定年金+部分红利,预计每年实际可领8-10万元,作为自己的养老金补充;
等到80岁,张女士已经累计领取204.1万,同时,账户预期剩余价值为194.5万,此时预期复利IRR为3.18%
如果身体健康、长寿,活到90岁,就可以累计领取299.1万,同时账户内还有163.2万的现金价值,随时可取出;
比起投入的本金,翻了4倍多;
这收益,在目前的养老年金市场中,可以说是超级优秀啦!
此外,达到一定保费规模,星颐朱雀版还可以享受养老社区入住权,以及其他健康管理增值服务,真正让养老退休无忧。
星颐朱雀版这款产品,既可以用来做闲散资金打理用,每年存本取息,也可以做提前退休养老用,只要钱存够了,随时可以提前退休养老,退休时间完全由自己来决定,可以说,这款产品,在全网中,都是独一份的存在。
(2)保司实力强——中英人寿悦活人生

① 公司投资盈利强,90家保司行业TOP2
中英人寿,近3年平均(财务)投资收益率为5.56%;近3年综合投资收益率为8.50%,行业TOP2的存在,包括近十年的平均投资收益率,也都是前几名的水平,可见中英的投资能力,是非常优秀的,说明,中英人寿,是有分蛋糕的实力的;
② 分红实现率数据优秀,平均实现率破100%
24年,在“限高令”的强监管模式下,中英人寿平均实现率也达到了77%+,属于仅有的5家突破“限高令”的保险公司之一,而2025年,中英人寿的分红数据,可以说更加漂亮:
56款分红险中,除了其中两款分红险产品已到期,不再参与分红,所以无分红数据披露,其余产品中:
按照中英人寿这次披露的红利实现率,代入到历史销售的产品中,几乎所有产品,都突破了监管之前定的3.2%的限高,绝大多数产品,实际给到客户的分红收益,都是在3.5%附近。
③ 产品演示收益棒,复利 IRR可破2.9%
30岁女性,每年存10万,一共存3年,虽然第7年才回本,但回本时,预期复利IRR就已经达到了1.93%;第20年,预期复利IRR就达到了2.69%。
PART.04
四、写在最后
我们配置年金险,核心目的是通过强制储蓄和锁定长期利率,为未来的养老生活搭建稳定的资金保障。
但要注意,年金险不提供人身保障,没法转移重疾、意外等风险带来的经济压力。
因此,在规划养老年金之前,建议大家先把基础的人身保险配置齐全,有了基础保障兜底,才能更安心地为养老储备资金。
如果您对本站有任何建议,欢迎您提出来!本站部分信息来源于网络,如果侵犯了您权益,请联系我们删除!
微信客服