欢迎访问美华保险销售有限公司网站!
  • 微信客服微信客服
预约咨询

扫描二维码

咨询专业老师

您现在的位置是:首页 > 内容精选 >

我劝你不要轻易买分红险,除非你能避开分红险这 3 大误区!

内容精选 2025-12-29    人阅读  
9月开始,彻底是分红险的天下了!毕竟既有1.75%保底收益,又能有更高分红的理财工具,你全网找不到第二个。 但是恕我直言!搞不懂买分红险的这 3 个真相,入手分红险你就是那韭菜坐等被

9月开始,彻底是分红险的天下了!毕竟既有1.75%保底收益,又能有更高分红的理财工具,你全网找不到第二个。
 
但是恕我直言!搞不懂买分红险的这 3 个真相,入手分红险你就是那韭菜坐等被割!
 
近两年,随着利率一路下行,基金、股票、房产、银行存款等各种投资理财的扑街,固收增额终身寿的收益也是刷到新低,但分红险若选到高性价比的产品,收益接近3.0%,真的是现在这个利率下行的大环境里,给自己钱袋子最好的去处了~
 
不过,林子大了什么鸟都有,面对鱼龙混杂的保险业务员,分红险的这 3 个销售陷阱可能误导了很多人。
所以,在买增额终身寿之前,我强烈建议你花 5 分钟时间,先看看这篇爆肝 1 周打磨出来的宝藏文。
我会为你揭秘增额终身寿的 3 大误区,也会分享增额终身寿的 5大挑选要点,以及目前市面上入手最热的分红险大盘点,相信我!这篇文章绝对是你买分红险的百科全书。
提前剧透一下本文主要内容:
第一、避坑篇——分红险三大常见误区;
第二、鉴别篇——高性价比分红险必备点;
第三、产品篇——全网分红险大盘点。
 

Part 01

一、避坑篇——分红险必知三大误区

 
 
 
 
 
在讲分红险三大误区的时候,大家要先知道分红险的四个关键利率:预定利率、演示利率、分红实现率和实际收益率的解释。
(1)预定利率:是保险公司在定价时根据未来投资回报的假设,它决定了保险产品现金价值的最低保证收益。
通俗点说,预定利率是你买这份保险后,在不考虑任何红利的情况下,每年能够稳定增加的收益部分。
举个例子:比如现在预定利率是1.75%,这意味着在购买该产品后,不考虑任何红利的情况下,至少可以获得1.75%的保底部分。
(2)演示利率:演示利率是在预定利率的基础上,考虑了未来可能的红利收益,由保险公司给出的一个估算值。这一利率用来向客户展示预期收益,但并不是实际保证会实现的收益。
举个例子:如果保险公司对一款产品的演示利率是3.75%,保底利率1.75%,(100%分红实现率情况下)客户可以获得最高收益为:1.75%+(3.75%-1.75%)*70%=3.15%
目前大部分产品分红险的演示利率上限是3.9%,也有产品做到了更高的4.25%,不过这就是凤毛麟角了。
(3)分红实现率:分红实现率是指保险公司实际派发的红利与向客户演示或承诺的红利之间的比率。  这个比率反映了保险公司实际分红与预期分红的接近程度。
举个例子:如果保险公司演示的红利金额是100元,而实际给付的红利是150元,那么分红实现率就是150%。
(4)实际收益率:产品的分红实现率公布之后,根据预定利率、分红实现率算出该产品最新的真实收益率有多少,产品的实际收益水平也能反映出保司整体分红险产品的收益如何,有没有突破限高,大家也可以通过老产品的收益表现,来判断这家公司的产品值不值得买。
 

了解这些专有名词后,我们来看具体看一下买分红险最常见的三大误区

 

 

误区一:保证收益不是越高越好

 
 
我们直接对比一下,目前保底1.75%的分红险和保底1.5%的分红险收益差距,先看保底,这部分是写入合同、确定能拿到的:
 
图片
 
预期收益(IRR)这部分不确定能拿到多少,也不写入合同:
 
图片
 
很明显,蓝色这款产品保底收益高,但是作为分红险,分红收益却没另一款产品高。
有朋友觉得,既然保证收益是确定的、预期收益是不确定的,是不是就要选保证收益高的更好?
答案:肯定不是!
我们买分红险是奔着预期收益去的,保证收益只是兜底。如果要100%高确定性,应该买固收增额寿。相反,分红险的保证收益过高,会影响后期收益的增长潜力。
接下来我们具体说说。
 

(1)首先要清楚我们为什么要买分红险?

 

我有一个在金融市场部做交易员的朋友,他的工作常年要和利率、汇率打交道。之前找我配置储蓄险,来向我咨询,我给他讲了固收增额寿和分红险的区别后,他选了分红险,为啥呢?
 
他说,储蓄险都是10年以上的长期配置,虽然从1990年以来,保险利率总体是都是下行趋势,但中间也会有阶段性加息。
 
现在我们是降息周期,但也说不好降息周期还会持续多久,万一哪天利率回升了,固收增额寿的收益已经固定不变了,但分红险会吃到市场上涨的红利,还可以抵抗通胀。
 
所以,分红险的本质是,不去判断趋势,而是在任何趋势中都有稳稳增值的能力。
 

(2)为什么高保底的产品,后期增长乏力?

 

同样一笔保费交给保司,保司需要承诺的保证收益越高,那决定分红收益的投资的钱就会越少,投资人都知道如果本金少,那收益率再高也没有用,扩大本金,才是提高收益的关键。
 
如果保司设计分红险产品的保证收益高,保险公司为了保证确定性的保底收益,会把大部分的资金去配置债券, 盈亏是同源的,固收资产高,权益、商品这类更有收益弹性的资产占比就低,产品后期增长潜力就小。
 
而保证收益下降后,保险公司分红相关的投资空间更大,分红收益上限就会更高,演示利率也就可以“激进”一些。
 
跟大家说句掏心窝子的话,既然买了分红险,就不要按保证收益选产品,这样选不出最优秀的产品。
 
 

误区二、演示收益不是越高越好

 
 
这绝对是保险小白们最容易踩的坑,觉得分红险预期收益越高越好。
 
虽然分红险预期收益很重要,要选第一梯队的,但绝对不是越高越好,绝对不能单独只看这一个指标。
 
分红险的演示收益,就像是保险公司给我们画的“大饼”,有些保司真的有能力把这个饼画得又大又圆,但是也有些保司还有待考量。
 
我们以2款产品为例:
 
图片
 
比如光大永明光明至尊这款产品,演示利率目前是所有分红险中最高,如果你只看演示利率他能碾压目前所有产品,但是我们结合2023年光大永明的平均分红实现率来看,就没有中英福满佳2.0这款产品高。
 
因为分红演示利率高,只说明保司分红意愿高,但是意愿绝对不代表能力,分红能力高不高,还要看保司自身的投资水平,和历史分红数据。
 
所以,想要预期收益尽可能更高,前提一定是结合分红实现率、保司运作分红险经验、保司投资水平三大因素都OK的前提下,预期收益高才有参考价值,否则就是画大饼。
 
 

误区三、分红实现率高,不代表分红收益就高

 
 
分红实现率 = 客户拿到的实际红利 / 保单演示利益
 
客户来咨询分红险时,基本都知道要看【分红实现率】,但都觉得分红实现率越高越好,分红实现率高的产品一定好过分红实现率低的产品。
 
要真的照这个标准去选,那你绝对踩坑。
 

(1)分红实现率是信息差最多的地方

这是目前几款热销的分红险新品,以30岁女性,每年10万交5年为例,我们来看不同分红实现率情况下,分红的情况,是不是分红实现率高,分红就高呢?
老规矩,还是先看图:
图片
 
图片的 3 款产品,
 
盈尊优享A保底 1.75%,演示利率为 3.5%;
鸿利鑫享3.0保底 1.75%,演示利率为 3.9%;
一生中意福享版保底 1.5%,演示利率为 4.25%;
 
很明显,分红实现率高,并不代表到手收益就拿的多。它们不是简单的对应关系。
 
分红险的实际收益,是保证收益+分红演示收益×分红实现率。
 
这之中,3个变量:产品的保证收益不一样,分红演示收益不一样,分红实现率不一样,自然不会因为一个指标高,实际收益就肯定高。
 
所以,即使中意一生中意福享版分红实现率只有80%,但收益却比另外两款分红实现率为90%和100%的产品收益要高的多。
 

(2)要结合产品预定利率看分红实现率

 

假设客户的实际收益相同,预定利率不同的时候,对应的分红实现率也是不同的。
分红实现率的公式为,
 
分红实现率 =(客户收益率 - 预定利率)/ [ 70% ×( 演示利率 - 预定利率 )]
 
我们假设客户实际收益率相同,都为 2.9%,而演示利率为 3.9% 时:
 
客户收益率 2.9%、预定利率 2.0% 时,
分红实现率=(2.9%-2.0%)/ 70% ×(3.9%-2.0%)=67%;
客户收益率 2.9%、预定利率 1.75% 时,
分红实现率=76%
客户收益率 2.9%、预定利率1.5%时,
分红实现率=83%
也就是说:
预定利率2.0%的产品,红利实现率67%;
预定利率1.75%的产品,红利实现率76%;
预定利率1.5%的产品,红利实现率83%;
 
根据以上测算,分红险预定利率 2% 的产品,只要分红实现率到67%,就可以实现2.9%的综合收益;预定利率1.5%的产品,分红实现率达到83%,实际收益才能达到2.9%。
 
能说分红实现率67%的产品就不如83%的产品好吗?
 
肯定不能!
 
所以,保司公布的分红实现率,如果仅看这一个数值,不能代表任何东西。
 
只有锁定预定利率,比如看预定利率都是2.5%的产品,红利实现率越高越好。
 
总结:不是分红实现率高的产品,就一定比分红实现率低好。要结合产品预期收益(演示利率)看,还要看产品预定利率是多少。
 

Part 02

二、鉴别篇——教你分红险怎么选?

 
 
 
 
 
了解了购买分红险常见的误区后,为了能一次性买分红险防止踩坑,我把挑选到高性价比分红险的宝藏攻略都分享给大家,如果你是想买分红险,这一趴比必须看。
 
废话不多说,直接进入正题。
 
 

1.第一轮PK:演示利率是否属于第一梯队

 
 
演示利率高低代表着保险公司的分红的意愿,虽然意愿不代表能力,但如果一家保险公司连分红的意愿都没有,我们选他干啥呢,所以在选择分红险第一步,就是选择分红演示利率属于第一梯队的产品。
 
刚经历了预定利率下调,所以9月各家保司还在陆续上新产品,我总结了目前比较热门的37款产品,如下表:
 
图片
从上表可以看出分红险演示收益处于第一梯队的分红险有这么几款:
(1)如果单从演示利率来看,第30年分红演示收益排名第一梯队
 
第1名:中意一生中意福享版,第30年复利收益可达2.96%,折合单利4.51%;
第2名:招商信诺信享传世尊享版,第30年复利收益可达2.86%,折合单利4.30%;
第3名:陆家嘴国泰鸿利鑫享3.0,第30年复利收益可达2.74%,折合单利4.05%;
第4名:中意一生中意鑫享版,第30年复利收益可达2.68%,折合银行单利3.92%。
 
(2)结合2025年各保险公司平均分红实现率来看第一梯队分红险
第1名:招商信诺信享传世尊享版,第30年演示利率可达2.80%,折合银行单利4.18%;
第2名:中意一生中意福享版,第30年演示利率可达2.79%,折合银行单利4.14%;
第3名:陆家嘴国泰鸿利鑫享3.0,第30年演示利率可达2.58%,折合银行单利3.72%;
第4名:中意一生中意鑫享版,第30年演示利率可达2.55%,折合银行单利3.66%。  
分红型保险的魅力在于它不仅仅是一个保障工具,还是一种资产配置方式。分红的多少,取决于保险公司经营成果的分配,而保险公司的实力、投资能力,以及过往的分红运营经验,直接决定了你能不能真正享受到分红的红利。
 
挑选分红险时,“选对公司”比“选对产品”更重要,因为公司是分红险背后真正的“发动机”。
 
 

2.第二轮PK:股东实力是否强大

 
 
这玩意就相当于是拼爹了,如果股东背景牛逼,实力强,就可以撬动更多的资源。
毕竟我们买分红险, 相当于把钱给保险公司去投资,股东背景好的公司才能够把钱投到收益更高的项目中。目前保险公司按股东大概分成三类,国资,外资,民营!   
挑选分红险,具有【国央企+外资】背景一定是我们优先选择的公司。
央企国企背景:这类股东通常在国内具有强大的政治和资源优势,能够更容易地参与到国家的大型基础设施建设项目中,如西气东输、京沪高铁等,这些项目通常具有高投资收益率。
其次有外企背景, 外资股东一般都是国外老牌金融集团,都经历过多个经济周期, 有很强的风险管理和投资经验, 同时在分红险的操盘和运作上,也积累了丰富的经验。   
我把87家保险公司都列举出来了,如下表:
 
图片
从上表可以看出大多数保险都是国资;令人意外的中国平安和泰康竟然属于民营企业;合资保险公司中,像中英、中意、恒安标准、招商信诺都属于非常优秀的合资公司。
 
首先中方股东都是属于正经的国企、央企,甚至是国资背景,为这些保险公司能拿到优质投资项目提供了强有力的支持,其次外方股东都是有几百年历史的老牌金融集团,因为历史悠久都经历过多个经济周期, 有很强的风险管理和投资经验, 同时在分红险的操盘和运作上,也积累了丰富的经验。
 
所以,如果既有百年外资保险背景,又有大型央企背景,这类公司,既有投资天然壁垒,又兼具国际视野,是非常佳的组合。
 
 

3.第三轮PK:保司投资收益率是否大于4.5%

 
 
一般情况下分红险的来源于三差,死差,费差和利差
 
但不是所有的分红险都有死差和费差,所以利差是分红险分红的主要来源,所以保险公司投资收益率超级重要,因为保险公司都赚不到钱,就不可能给大家分红。
 
因此,分红险投资收益越高越好,因为目前监管要求分红演示利率上限是4.5%,所以在我看来挑选分红险的时候建议投资收益率最好4.5%及以上的,这样分红实现率达到100%比较容易,
 
毕竟如果保险公司自己都不赚钱,会给我们分钱,这不是白日做梦吗?
 
我列举出了 90 家保险公司,近三年的投资收益率,在4.5%以上的保司,我都标红了,如下表:
 
图片
 
6月,金融监管总局下发《关于分红险分红水平监管意见的函》,核心划定五条红线。
 
图片
 
所以,大家参考投资收益率的时候,近三年财务投资收益率低于3.2%的保司,建议就不要考虑了!
 
 

4.第四轮PK:保司偿付能力和风险系数是否ok

 
 
评价一家保险公司的经营稳健程度,最常见的指标就是三个:
①综合偿付能力;②核心偿付能力;③风险评级。
这三个指标,保险公司每个季度都会公布。
偿付能力,字面理解,就是偿还债务的能力。当然,对保司而言,债务的大部分是给投保人的理赔和储蓄的现金价值给付。
如果有一天保司连投保人申请理赔或退保的钱都拿不出来,那真的离倒闭不远了。
综合偿付能力:看的是保险公司的全部资本,包括股票、债券、基金、现金、银行存款等;
核心偿付能力:看的是保险公司的核心资本,也就是在所有资本中找到那些流动性高、能及时拿出来偿还债务的部分,最典型的就是现金、银行存款等。
所以偿付能力和风险评级是监管的核心,也是我们去判断一家保司抗风险能力的重要指标。
监管规定的合格标准
①综合偿付能力充足率不低于100%;②核心偿付能力充足率不低于50%;③风险综合评级在B类及以上(包括B/BB/BBB/A/AA/AAA)。
对于分红险,我们必须要标准提高:
①综合偿付能力充足率不低于150%;②核心偿付能力充足率不低于100%;③风险综合评级在BB类及以上(包括BB/BBB/A/AA/AAA)。
为什么分红险的标准要提高呢?
因为偿付能力不仅代表保险公司的兑付能力,也会影响它们的投资占比,这对于保险公司能否在波动的经济周期中赚到钱有直接关系。  
根据2020年7月发布的《中国银保监会办公厅关于优化保险公司权益类资产配置监管有关事项的通知》,保险公司权益类资产配置比例跟上季末综合偿付能力充足率的关系。
图片
简而言之,保险公司的综合偿付能力充足率越高,能投资的权益类资产比例就越高。  
例如,综合偿付能力充足率达到200%以上时,权益类资产能占到总资产的30%。权益类资产包括股票、基金、股权投资等,通常风险更高,也可能获得更高的潜在收益。  
跟权益资产相对的就是固收类资产,包括银行存款、债券等,这类资产的特点是低风险,但收益相应也低。  
保险公司在投资中,两类资产都会配置,如果固收类资产占比高,虽然比较稳健,但权益类资产占比低,在经济上升周期,获得超额回报的可能性低,投资收益也不会特别高。  
但最后,需要提一嘴:保险公司偿付能力绝对不是越高越好,有些刚成立的公司动辄都是百分之五六百几千的,这说明钱都在账上没地方投其实就是资产投资运营不良的表现,那分红能好吗?
说实话这年头,要有合理的投资方向,这意味着,这家保司的背景,人脉,都是很厉害的。尤其是在经济下行的时候。钱,能投出去,并产生收益 ,这是一件很重要的事情。
我这里整出 60 家保险公司的偿付能力和风险评级数据,如下表:
图片
 
大部分保司,综合偿付能力都超过150%,优秀的甚至达到200%以上,核心偿付能力除了 2 家保司以外,都达100%以上。
 
图片
从上表看可以看出:
风险评级达到最高级3A,的保险公司有7家:国民养老、中意人寿,中国人寿,同方全球,恒安标准、中英人寿和工银安盛
 
当然了,像风险评级为AA、BBB、BB的,保险公司的经营能力也没啥问题。
 
哪些情况需要警惕呢?
 
如果保险公司的风险评级小于BB,综合偿付能力充足率不到150%,或者核心偿付能力充足率不到100%,买分红险时就需要谨慎了。
 
 

5.第五轮PK:历史分红意愿兑现是否强

 
 
评价一家保险公司的分红意愿,就这一个直接指标:分红实现率
 
简单来说,就是当初说好给我们的分红,到底给了我们多少。
 
如果说好给100,最后只分了80,那分红实现率就是80%;如果说好给100,最后给了我们120,那分红实现率直接突破100%,达到了120%。
分红实现率的高低,最直接的,会受到保险公司的投资能力、分红意愿决定,限高令规定:大型险企最终的结算利率不能超过3.1%,中小险企最终的结算利率不能超过3.2%。
限高令的出发点,是为了降低保险公司的偿付压力,希望保险公司回归到自身的实际情况,投资收益不好或者利润不高,就不要强行去做高分红了。
但是,如果说保险公司可以提交证明材料,证明自己有能力分给客户更多,也是可以突破限高令的。
 
相比去年只有 5 家保司突破限高,今年有不少公司都表现的不错,我这里罗列了66家保险公司最新的分红实现率:
 
图片
 
从客观数据来看:
 
中英人寿最新的分红实现率,两种分红方式都平均在100%以上
 
中意人寿最新的分红实现率,平均是88.82%,而且中意主动公开了从2013年往后所有年份的分红实现率,在限高令之前,全部大于或者等于100%。
 
像陆家嘴国泰、恒安标准、招商信诺、复星保德信的分红实现率数据都表现非常不错,大家可以更多关注。
 
老七家看起来就非常惨淡了:
 
平安最近一期的分红实现率平均是47.31%
中国人寿集中在54%-65%;
太平洋人寿三种分红方式的分红实现率在55%-70%
太平、泰康人寿分红实现率均值是40%+;
新华人寿表现相对好一些,增额红利突破了100%,但是其他两种也没超过80%。
 
今年虽然整体比去年呈现上升趋势,但是也不得不承认,大公司的分红意愿确实不如中小公司
 
因为大公司有品牌效应,即便分红实现率不高,依然有客户愿意为之买单。
 
不需要做到很高的收益,依然有大批的客户追着买,那他们有什么动力去提高自己的分红实现率呢?
 
对于明智的消费者来说,老七家的分红险真的不是首选。
 
在2023年那么难得情况下,中英、中意、友邦、陆家嘴国泰、恒安标准都能突破限高,如果大家想配置的是分红型增额寿,建议大家重点在能突破限高的这 5 家保险公司当中选。
 

Part 03

三、推荐篇 —— 分红险我只推荐这3款

 

 

 

 
 
根据上边的5个鉴别步骤,目前,关于分红险,我就只推荐大家重点关注以下3款了!
 
 

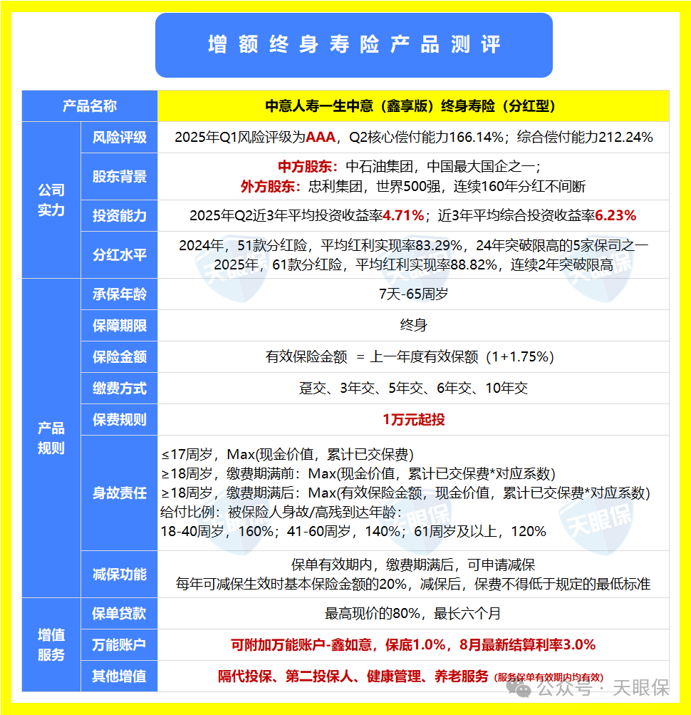
1)中意人寿一生中意鑫享版

 
 
中意人寿的一生中意系列,一直以来就热度极高,为什么呢?接下来带大家了解一下,这款产品的优劣势:
 
图片
 
一生中意鑫享版,有哪些核心竞争力呢?
 
①股东背景实力强,中外合资大保司
 
属于中外合资保险公司,中方股东中石油,基本是常年维持世界500强前4名的企业;外方股东是意大利忠利集团,也是世界500强,是意大利最大的保险公司,1831年成立的,至今已有194年的历史;被G20组织(二十国集团),评价为世界九大不能倒的保险公司之一;
 
中意人寿,是中国加入WTO之后,成立的第一家中外合资公司,而且,保持着目前,世界单张保单最大保额的,吉尼斯世界纪录,单张保单保额200亿,即使经历过两次世界大战,中意也保持着160年分红不间断的优秀成绩,实力可以说是超级强劲了。
 
②投资策略稳健,历史投资收益率优秀
 
  • 2025年第2季度,风险评级为AAA,最新披露的偿付能力报表中显示,近3年平均投资收益率为4.71%;近3年平均综合投资收益率6.23%
 
要知道这款产品的演示利率3.75%,远低于中意的投资收益率,可以说,这款产品的未来分红实现率100%达成是大家心照不宣的事了~
 
当然,很多朋友,也非常关心,未来中意人寿的分红险,是否能长期都有不错的表现呢?
 
这,我们就要从中意的投资团队和投资策略来说了:
 
中意有自己的资管资管公司,在整个保险行业中,也是属于头部资管公司的,不仅帮自己打理保险资金,也帮其他公司打理资金,加上,依托中石油项目资源优势,积极参与国家级基建投资,有先天的投资优势。
 
图片
 
比如:“西气东输” 项目、京沪高铁项目,还有高端制造投资项目、绿色产业投资项目、交通基础设施建设等项目,都属于可持续发展项目,由于有这一系列的优质项目在手,也给中意的投资收益率提供了稳健的支持。
 
所以,在24年,强监管的压力下,中意人寿,才能脱颖而出,成为突破“限高令”的5家保险公司之一。
 
整体来说,我对中意人寿未来的投资表现,还是非常看好的~
 
增值服务丰富,保单有效期内均有效
 
投保后,按照不同保费等级,可享受星级增值服务,包含(健康咨询、预约挂号、国内二诊、就诊绿通等),悦养老居家康养服务(康养评估、照护援助等)
 
图片
 
综合上边来看,一生中意鑫享版有诸多优势,但是确实也有一点需要注意:
 
那就是从收益角度看,其实它在目前的分红险市场上,并不拔尖。
 
因为它的演示利率相比于其他几款高收益的产品来说,定的比较低,是按照3.75%的演示利率来设计的。
 
当然,对中意来说,演示低其实也意味着实现起来是轻轻松松的,
 
所以论收益稳健性,一生中意鑫享版就是Top1的存在~
 
如果你非常在意分红水平稳定性,想做中长期闲散资金打理,和想给自己做养老金储备的的朋友,这款产品就是目前最好的选择了!
 
 

2)陆家嘴国泰鸿利鑫享3.0

 
 
陆家嘴国泰的分红险,也一直是很被看好的:
 
图片
 
接下来,我们来看看鸿利鑫享3.0,有什么核心优势:
 
①保底收益+预期收益都棒
 
保底收益就非常高,如果说加上分红收益,中长期趋近2.74%,还是以30岁女性,5年交,每年10万为例,60岁时,现金价值已经100万+,翻了两倍多,直接碾压两大顶流分红增额寿!
 
②投资盈利能力强,近10年平均综合投资收益率NO.1
 
图片
 
陆家嘴国泰,近10年平均综合投资收益率为8.35%,90家保险公司中的NO.1,比中英、中意都要更胜一筹,可见,投资盈利能力也是超强的了。
 
③保司分红实现率优秀:
 
18-22年,连续 5 年分红实现率 140%!这意味着,保司一直是在超出承诺的给到客户更多,即使是在23年有限高令的影响下,分红实现率依然有 73%,也是上边提到的去年突破限高令的 5 家保司之一!
 
④支持附加万能账户,8月最新结算利率3.3%
 
有2个万能账户,可选择附加,分别是金管家4.0终身寿险型万能账户和福掌柜4.0年金保险型万能账户。
 
2个万能账户,8月披露的最新结算利率为3.3%,市场结算利率最高的产品,也就是3.3%了,而且,无论是转入手续费,还是前5年的领取手续费,都是市场最低,可以说,在万能账户中,已经市场无敌手了~
 
【适合人群】
 
整体来说,陆家嘴国泰鸿利鑫享3.0,各方面表现都非常的优秀,既有分红的能力,也有分红的意愿,产品也是绝佳,尤其还支持万能账户,对于有万能账户诉求的朋友来说,或者对于不想要外资背景保司的朋友来说,这款就是首选产品了~
 
 

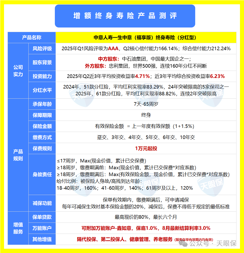
3)中意一生中意(福享版)

 
 
一生中意福享版和上边的鑫享版有点不一样,因为它是按照保底1.5%,分红演示利率4.25%来设计的产品,所以,一生中意福享版收益超优秀:
 
图片
 
这款产品的优势如下:
 
①低保低+高分红,预期收益超优秀
 
要知道现在市面上大部分分红险,都是1.75%的保底,所以一生中意福享版的保底收益不占优势。
 
但是保底收益低,文章第一点我们也讲了:这就意味着保险公司分红相关的投资空间更大,分红收益上限就会更高,演示利率也就可以“激进”一些。
 
按照30岁女性,年交10万交 5 年来计算,中长期收益复利2.96%,折合银行单利可以达到4.51%!
 
在利率下调之前的某次保险行业闭门会上,监管要求之后分红险的演示收益上限定在3.9%,而这样的情况下,一生中意福享版的演示收益4.25%说明这款产品以及保司的实力都是获得了监管的认可,才能够有机会挑战更高收益的!
 
这种产品,在现在的市场上真的不多见了!
 
②超牛自家资管团队 投资项目具有发展性
 
上边我们介绍过中意有自己的资管团队,而且在业内也是顶尖的存在,团队不仅是给自家公司做资管,也会给别家公司进行资管。
 
有句话说得好,同行都认可的专业,就是真的专业。所以中意的投资团队,是业内人都认可的存在!
 
图片
 
而且,中意的重点投资项目,基本上都是国家级基建项目,也依托外资股东的优势,进行国际投资和矿产资源投资。
 
这样的投资实力给产品做背书,我只能说,一生中意福享版的分红收益未来可期!
 
③分红实现率高
 
中意人寿最新分红实现率,61款产品,最高133%,最低56%,平均值约为88.82%,仍然突破限高处于高分红水平。关于中意的分红实现率盘点,我专门写过相关文章,感兴趣的朋友可以点:中意人寿分红实现率公布!中意vs中英vs陆家嘴国泰vs恒安标准vs友邦,哪家分红更强?_美华保险销售有限公司
 
④可以附加万能账户
 
可以附加鑫如意万能账户,8月最新结算利率为3%,分红险一般10年以后用才划算,对于即想要长期闲散资金打理,又想兼顾短期资金规划的,一部分放分红险主账户,追求长期较高收益;另外一部分,放万能账户,短期薅羊毛,还是非常不错的。
 
增值服务丰富:投保后,按照不同保费等级,可享受星级增值服务,包含(健康咨询、预约挂号、国内二诊、就诊绿通等),悦养老居家康养服务(康养评估、照护援助等)。
 
图片
 
所以,如果你真的认可分红险,不在意这保底0.25%的差距,而是想要在利率下行的期间里,找到一款真正能给你更高收益惊喜的产品,一生中意福享版就是首选。
 

Part 04

四、写在最后

 
 
 
 
 
分红险的挑选,真的很都多门道,是技术活。不能像以前选择普通型增额寿一样,谁的现价高就选谁。
 
要选出一份好的分红险,还真不容易。但能抓住这几点,综合考虑,都不会差!
 
一、先看公司层面
 
1,看股东实力,要有国企央企背景才强;
2,看公司运营管理能力,风险评级高的稳定;
3,看公司的投资能力,投资能力不能拉垮。
二、后看产品层面
 
1,看过往产品的分红实现率,这是成绩单;
2,演示利率虽然不是越高越好,但也要选择第一梯队分红演示利率。
最后,因为目前除了分红险你真找不到比分红险更好的中长期理财,如果你有一笔闲钱,既想在低利率时代,获取长期稳定的收益;又想通过保险公司这个途径参与国家级投资、分享高新技术红利,博取高回报。
 
趁现在上车分红险,无论是作为强制储蓄,还是教育金规划、养老金补充,都是不错选择。
 
因为不同的人需求不同,适合的产品也不同,如果你想知道哪款产品更适合自己,欢迎来跟我聊一聊。

如果您对本站有任何建议,欢迎您提出来!本站部分信息来源于网络,如果侵犯了您权益,请联系我们删除!

相关标签: 分红险(85)