2026年,我最推荐的养老年金榜单!
大家去跨年了吗?周而复始,元旦始然。
新的一年,就这么到来了,那么在年初,想为自己挑一款安全实用的养老年金,到底该选择哪款产品呢?
其实目前的主流产品,大家都知道分红的养老产品为主,毕竟这个利率也是有目共睹的,那么在2026年有哪些必须必须要入手的呢?
咱们来看看吧 !


1、养老年金该如何挑选?

在对比各类产品之前,我想先分享一下,对比养老年金险的几个要点;
首先是养老年金的领取金额。

(1)同等保费,领取金额越高越香

(20万趸交,60岁领取)
比如这几款产品,同样是从60岁开始,同样的保费,领取金额却大不相同。
这里说的领取金额,就是从你约定的 55 岁 / 60 岁 / 65 岁开始,每年实打实能拿到手的钱。
判断标准也比较简单,同一预算下,每年领的钱越多,产品越值得冲!

(2)现金价值:
指的是如果将来退保可以拿到的钱,养老年金险的现金价值一般都不高,不过有现金价值的养老金灵活性更好,可以应对一些着急用钱的场景。

而且有现金价值的肯定多一重保障,目前市面上产品大多数:保证领取30/20/15/10年这样的设计。

(3)身故保险金:
指的是如果太早身故,养老年金险可以一次性赔付的金额。因为养老年金险的设计一般是活的越长领的越多,自然有人会担心万一领的年份太少,岂不是亏了。
有的产品是保证拿回20年的年金,有的产品是保证领回本金,但是有的就没有没有的更适合对自己的寿命有信心的。

身故保险金的设计就可以避免这种情况,一次性把后面十几年的养老金赔付了。
但是这三个要素构成了养老年金险的不可能三角,想要其中一项更高,必定要牺牲其他的要素。
说到底,养老年金险的 “不可能三角”,从来不是产品的缺陷,而是我们养老需求的取舍命题。
没有一款产品能同时满足 “领得多、保证久、灵活高”,你纠结的每一次选择,本质上都是在为自己未来的养老生活投票。
到底该优先抓哪一项?
其实没有标准答案,只看你更在意 “活多久领多久” 的安全感,还是 “当下能多领一笔” 的实在,或是 “急需用钱能周转” 的灵活。


2、全网百款产品对比


1)领取排名对比
先来看看产品的领取金额,我们以30岁为例:

从上表目前养老金领取金高的前三款产品分别是:
第一、恒安标准幸福到老2.0养老金保险(无保证领取)
第二、复兴保德信星海赢家火凤版
第三、恒安标准幸福到老2.0养老金保险(保证领取20年)
第四、恒安标准幸福到老2.0养老金保险(保证领取30年) 第四、长城紫荆关福寿版养老年金计划4
理论上,一定是养老金领取金额越高越好,但养老金领取金额不是唯一标准,我们还要结合,万一意外身故能拿回多少钱,至少不能亏本吧,其次还有万一我们急用钱,能拿回多少钱,已经衡量养老金长期收益IRR.
(2)生存总收益IRR
IRR是用来综合考虑养老年金的生存总收益,生存总收益=年金领取+现金价值。
对养老年金来说,【年金领取】的重要性排在第一位,其次是现金价值,毕竟也是人活着的时候可以用的钱。挑选养老金的时候,一定要在领取高的里面选择IRR最高的,且最好现价持续时间比较长,起码80岁左右都有现价。
寿命越长,生存收益越高。我国人均寿命目前79岁,大部分医疗健康领先的地区人均寿命在80岁以上,像上海女性平均寿命已经在86岁,所以我们取80岁来对比irr:
我这里把目前热销28款养老生存收益IRR做了如下排名:

从上表生存收益对比,得出排名前三的产品:
第一、星海赢家火凤版,同时现金价值能持续到90岁;
第二、泰享年年养老年金保险,现金价值能持续到90岁;
第三、国民养老美好生活,现金价值能持续到90岁;
第四、幸福到老2.0养老金保险(无保证领取),一旦领取现金价值为0,但IRR能持续这么高,得益于这款产品养老金领取金额高。 第五、大锦之家(稳赢版)现金价值能持续到90岁;
(3)身故金——提前离开能留多少钱
理论上,身故保障优先级:有保证领取 > 长期高现价 > 无保证且现价归零。当然,保证期限非唯一标准,需结合年领金额和综合判断。
我这里也把28款产品的身故保险金,都列举出来:

从身故赔付来看,身故赔付责任比较好的几款产品:
第一、保证领取30年,幸福到老2.0养老金保险(保证领取30年)
第二、保证领取20年,比如幸福到老2.0养老金保险(保证领取20年),新华福盈金生,德华安顾鑫福年年计划,长城紫荆关福寿版计划3。
第三、星海赢家火凤版,泰享年年,现金价值都是持续时间很长的。




看10年以上的分红实现率(比如某公司连续10年分红实现率100%+),别信只看1到2年的(新公司可能先“贴钱”冲数据,长期不一定行);
② 综合偿付能力充足率:至少150%以上(比如中英中意外,说明公司有钱抗风险,分红能力稳);
③ 风险评级:最好A级(银保监会评的,A级=经营稳、不容易出问题),B级也及格,C/D级别碰。
就算公司倒闭,银保监会会让其他公司接盘,你的保底年金和已确定的分红不会不分!
那么看到文章中的对比,我们不难发现,其实优秀的就这几款,那我就直接带大家进入今天的榜单推荐吧!


3、我最推荐的2款产品


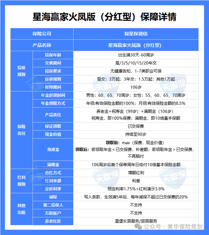
(1)收益TOP1——复星保德信星海赢家火凤版
星海赢家,这是年金险市场的热门IP了,此次升级归来,依然凭借高收益拿下年金险榜单的榜首位置:

① 收益天花板:以30岁男性,每年交10万,交3年为例,80岁时累计领取年金86万,此时现金价值还有35万,生存总收益达到了3.42%;
90岁时累计领取年金139万,此时现金价值还有24万,生存总收益达到了3.79%;
相比于其它产品,是遥遥领先的。
② 祝寿金和满期金:
被保险人年满99周岁后的首个保单周年日仍生存,将返还已交保费作为祝寿金;年满106周岁后的首个保单周年日仍生存,将给付10倍基本保额作为满期金。
③ 公司品牌大:
很多朋友买年金险会担心公司大小的问题,那三文也重点介绍介绍,复星保德信人寿成立于2012年,总部在上海,注册资金高达33.62亿元,是一家中外合资的保司;
-
中方股东是上海复星集团,持股比例50%;复星集团,大家应该并不陌生,毕竟是我国的医药龙头,120万一针的car-t疗法——奕凯达,就是它家搞出来的。
-
外方股东是美国保德信集团,持股比例50%;保德信集团,1875年就成立了,至今已有一百多年的历史,美国“大到不能倒”的保险集团之一。
④ 能对接养老社区:总保费≥50万,可享受首年月费98折优惠,但不保证入住;
总保费≥100万,可获得优先入住权,优先选择房源(包括朝向、楼层、面积等);总保费≥150万,可获得全国范围内星堡养老社区的保证入住权。
复星集团的养老社区叫“星堡”,目前已经在北京、上海、天津、宁波、苏州、佛山投入使用,其它地方也在积极筹建中,居住环境如下:

对于未来来说,养老形势肯定是越来越严峻的,养老院更是一床难求;所以,如果有么一款养老年金险,既能每月领取高额的养老金,还能入住重金打造的养老院,一箭双雕,岂不美哉。
总之,如果你想交同样的保费,领更多的养老金,那星海赢家火凤版分红型这款产品就是最优选。

(2)幸福到老长寿2.0(分红型)
前面两款,都是更加推荐比起分红,更关注保底部分收益的人群,而对于真正认可分红险的收益潜力的朋友,额最最最推荐的,就是幸福到老长寿2.0这款产品了
固收型年金险,我们核心对比产品即可,而对于一款真正意义上的分红型年金险,到底值不值得买,就不仅要看产品实力,更要看公司综合实力啦~

为什么真正认可分红险的朋友,我超级推荐的是幸福到老长寿2.0这款产品呢?
优势一:股东背景,中外合资实力强
恒安标准人寿,是一家中外合资保司,各持股50%
中方股东:天津泰达国际控股,天津市国资委牵头背景,旗下控股多家上市公司
外方股东:英国安本集团,精算圈流行着一句名言:世界精算看英国,英国精算看标准。而恒安标准的外方股东就是这句名言的主角了
优势二:风险评级,业内妥妥NO.1
比起股东背景,恒安标准人寿,让人眼前一亮的是:
自2022年一季度,保险行业偿二代二期全面实施开始,截至到目前披露的共13期偿付能力数据报表,其中,13期中,风险评级曾经有过AAA的公司,共有14家保险公司。

而在这14家公司中,有且仅有1家保险公司,连续13年,都保持着 “AAA” 的评级标准,而这家公司,就是恒安标准人寿。
从这个数据来看,可以说,恒安标准人寿经营的稳健性,比市场上任何一家公司,都要强的多
优势三:红利数据,连续2年破限高
-
24年以前:没有限高令,分红实现率最低100%,最高甚至达到了455%
-
24年:强监管下,也是突破了限高的5家公司之一,而且,平均红利实现率达到了97.25%,5家中表现最好的一家;
-
25年:最新披露的数据,年度红利平均值达到了89.53%;终了红利平均值98.89%;
不仅如此,恒安标准,更是国内唯一公开披露开业至今,所有分红产品16年以上分红实现率的一家公司;
监管直至22年底,才发文要求各家保险公司,自23年6月30日起,在官网披露自己分红险产品的红利实现率,但恒安标准从2008年经营分红险的第一年开始,就一直自发披露红利实现率,截止目前,已经披露了16年
不得不说,从分红数据板块,相比于整个行业,恒安标准,真真是做到了无可挑剔。
优势四:产品表现,预期收益创新高
以40岁男性,一次性交50万为例,60岁开始,每年保障保证领取29690元,同时,每年派发红利,年龄越大,派发的红利占比越高,100%实现率的情况下,60岁可领44266元,领取金额逐年递增,70岁可领53416元,80岁可领64456元,90岁可领77778元,越老越值钱~,90岁预期复利IRR可达到3.80%
当然,这款产品,也有两点需要注意:
第一、这款产品,一旦开始领取,现金价值就降低为 0 ,所以,领取后,就没法退保了,即便退保,也是一分钱也拿不到的,只能每年固定领取,活到老、领到老
当然,现金价值降低为零,也有隐藏的好处,可以有效规避债务风险、资产分割风险,也可以防骗、防忽悠,任何情况下,我们的养老金都不会被其他人动用,可以确保我们有一辈子源源不断的养老金
第二、这款产品,精算模型为“预定利率1.5%,演示利率4.25%”,演示利率确实是行业顶尖,但,保底收益是偏低的,所以,看重保底收益,没法接受收益浮动的朋友,这款就建议绕行啦~
所以,恒安标准幸福到老长寿2.0这款养老年金,更适合专门做养老金储备,不会有退保领现价需求,同时,看好恒安标准的投资实力和分红表现的, 真正认可分红险的朋友,这款就超级适合啦~
如果您对本站有任何建议,欢迎您提出来!本站部分信息来源于网络,如果侵犯了您权益,请联系我们删除!
微信客服