重疾险的选择,一直是很多朋友的心病毕竟又贵又复杂。 即使花费了大量的时间,也不一定能选出心仪、合适的产品。 尤其是9月重疾险大洗牌之后,很多朋友都不知道,现在还有哪些优秀的产
重疾险的选择,一直是很多朋友的心病……毕竟又贵又复杂。
即使花费了大量的时间,也不一定能选出心仪、合适的产品。
尤其是9月重疾险大洗牌之后,很多朋友都不知道,现在还有哪些优秀的产品值得选,于是我耗时一周,对比上百款重疾后,第一时间整理出最新10月份重疾险榜单。
重疾险是什么东西,大家应该都知道吧,就是得了保险合同约定的大病,保险公司就会赔你一笔钱,买30万赔30万,买50万赔50万。
下面这张图,是我在对比了上百款重疾险之后,为大家精心整理出来的重疾险挑选指南:

我按照重要程度由重到轻排序,给大家解读一下。
1、看保额
保额,就是万一患病,保险公司能赔付我们多少钱。
一般来说,建议配置到3-5年的家庭开支。有个说法叫:「30万起步,50万凑合,100万小康」预算有限,在高保额和重疾多次赔付,优先选择高保额。因为第一次有足够的钱治病,第二次患病的概率才会足够小。
2、看保障期限
预算足够的,优先选保障终身的,一般不要低于70岁。
一年期的重疾险,最好不要买,因为一年期的重疾险续保不稳定,很可能今年能保,下一年因为身体小问题就不保了,而且一年期的重疾险随着年龄增长会越来越贵,总费用远高于长期重疾险。
如图,重疾患病50岁以后明显走高,80岁达到顶点(80岁后,重疾可能还没治呢,就嘎了)。对应的50岁以后也不建议买重疾,太贵了!有能力30岁之前就配好,因为每个阶段都会对应有价格的陡升。
儿童时期买最便宜,且保障全,建议有孩子,在孩子0岁就买上!
3、看重疾赔付次数
重疾赔付次数越多越好,一般互联网重疾产品都只赔付一次,所以它便宜。为什么要买多次赔付的?
举个例子:小张早些年买了一款互联网重疾险,只赔付一次,去年不幸患甲状腺癌(2020年前的产品甲状腺癌是重症,2020年后更改为轻症),重症赔付50万。但后期想再买重疾险的时候,发现癌症有扩散,大部分保司已经不给保了,现在买不上,很着急。
所以,重疾险预算充足的情况下,最好选择重疾多次赔付的产品。
4、看重疾保障范围
中保协会制定了新版重疾定义标准,规定28种常见高发的重疾,一律采用统一定义,各家保司都一样。其中25种就占理赔的95%以上。
所以市面上大部分产品基本重疾保障范围都够用了。
某些产品卷到140种以上重疾,和保110种重疾产品差不多,与其花那个冤枉钱不如把重疾保额做到足够高。
5、看能保的轻症/中症
优先选择带有能保轻/中症的。
所谓轻/中症,保的病,大多都是重疾的前兆,但本身也是很严重的病。
针对高发轻/中症,国家只统一规定了 3 种:恶性肿瘤·轻度、轻度脑中风后遗症、较轻急性心肌梗死,所以需要我们重点去关注,很多产品会在高发病种上暗藏猫腻。
根据公司历年理赔数据得出,重疾险的高发轻/中症有如下12种:
我在测评上百款产品之后,发现最容易缺失的是“慢性肾功能衰竭、慢性阻塞性肺病”,两项疾病,所以在购买的时候要格外留意,因为一旦得了这些常见轻症,再得重疾几率就是正常人的7到8倍。
这里需要特别提醒一下,如果是给孩子买重疾险,一定要看高发少儿特定疾病是否齐全,根据这些年保险公司孩子理赔的数据来看,要特别关注这 15 种高发疾病是否包含:
因为大人和小孩的高发病种有本质的区别,大人的高发重疾一般有肝癌、肺癌、乳腺癌,孩子的高发重疾通常为白血病、重症手足口病等;而且针对一些特定疾病还能额外赔付100~150%,所以务必得保证高发病种齐全。
买重疾险到底要不要附加身故责任,这个问题在大多数客户投保时都会遇到,我这里直接说结论:不建议附加!
第一、重疾和身故,只赔一个附加身故责任的重疾险,虽然重疾和身故都能保,但两者是 共用保额 的。只要赔了其中一项,另一项责任就会失效。
很多担心万一生病前身故了就亏大了,这个好办,可以单独买一份寿险呀,目前高性价比的定期寿险,100万保额一年也就1000多元,最主要的是不论重疾理赔与否,都不影响身故后寿险拿钱。
此外,关于附加功能,有预算的情况下,可以附加疾病关爱金、癌症津贴、癌症/心脑血管二次赔等附加赔付。
疾病关爱金:指在一定的年限内,对重疾、轻症和中症进行额外赔付,多赔一笔钱。
癌症津贴:得了癌症赔了,1年后仍未治愈,还在继续治疗,每年可赔30%或40%保额,最多给付3年。
癌症/心脑血管二次赔:得了癌症,理赔了,几年后癌症复发、持续或新发,还能再赔。 考虑到癌症作为最高发的一类重疾,有癌症多次赔就会很实用。 得了心脑血管疾病,理赔了,几年后再次确诊该心脑血管疾病,还能再赔。
如果家里有心脑血管病史,建议加上,尤其对高发男性而言,比较实用。 一般孩子买的,如果能加,我都会建议加上,因为加上之后保费也不算贵,又能加强保障。
成年人买,视情况而定。
投保人豁免:被保人豁免一般产品都有,投保人豁免需要加钱才会有。如果投保人和被保人是同一人,这个不需要。如果投保人和被保人不是同一人,比如妈妈给孩子买,这个看投保人是否要加。
等待期:这个是买了重疾险之后,多久生效。理论上等待期越短越好。
有的产品是等待期内生病,退还保费,合同终止。有的产品是等待期内生病,这种病不保,合同依旧生效。
以上,是怎样选择一款重疾险最基础的几条,都是干货,收藏起来!
掌握方法论之后,我们来到重头戏,看看我的推荐清单都有哪些高性价比产品。
买重疾险就是买保额,建议把保额买到年收入的 3~5 倍。万一得了大病,这笔钱就能有效补充患病期间的收入损失。
而预算不同,买法也不同,以 30 岁成人,30 年交为例:
-
预算不多,可以缩短保障时间,比如保 70 岁,每年只需要 3~4 千;
-
预算充足,可以保终身,老年时也能有保障,每年需要 5~6 千。
成人重疾一直是重疾险的重灾区,毕竟价格贵,我从全网热门的重疾险中筛选出了最值得买的2 款,供大家参考:
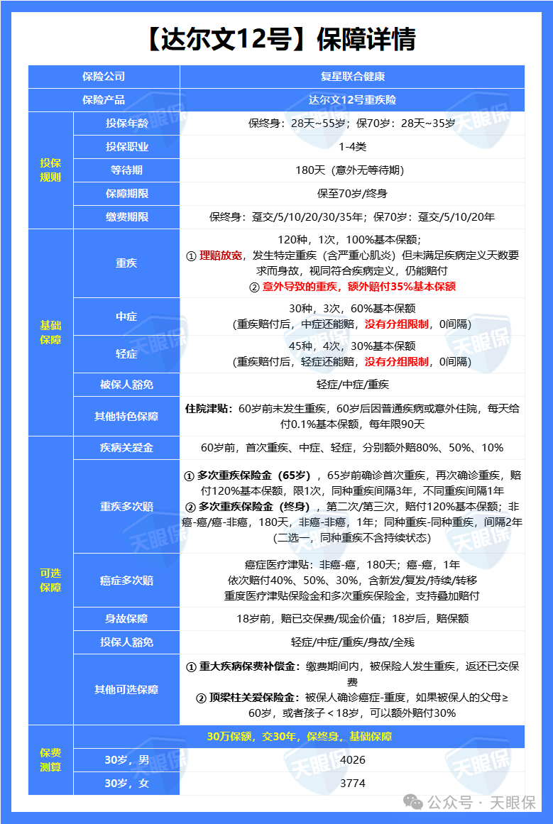
(1)极致性价比——达尔文12号
首先,达尔文系列的重疾险一直是重疾界的扛把子,核心保障方面没得说,依然保持第一梯队的水准,该有的都有:
达尔文12号除了延续了11号优势责任外,还对一些责任做了史诗级的升级。
亮点1、自带重疾保障有升级、有创新,赔付比例更高 首次重大疾病保险金:
因意外原因导致首次重疾,符合条款约定的条件下,额外赔35%基本保额。比之前的11号能多赔5%的基本保额!
并且发生特定重疾(比如严重心肌炎、严重慢性缩窄性心包炎,严重原发性心肌病、肺源性心脏病等疾病)但未满足疾病定义天数要求而身故,视同符合疾病定义,仍赔付重疾相关责任。
该责任为市场首创,首次突破了行业内对特定重疾赔付天数的限制,减少了理赔争议,更容易获得赔付,也赔得更快。
达尔文12号的疾病关爱金:60周岁前,首次确诊重疾/中症/轻症 额外给付80%/50%/10%基本保额。针对中症的赔付比例,比之前的高出10%!
亮点3、新增市场首创责任——顶梁柱关爱保险金,更加人性化 顶梁柱关爱保险金:
被保人在保险期间,初次确诊合同中约定的“恶性肿瘤-重度”,被保险人的子女<18周岁或父母≥60岁,额外给付30%基本保额,限1次。
投保时不需要填写及校验子女、父母的信息,这里的“子女”包含亲生子女、养子女、继子女;“父母”包含亲生父母、养父母、继父母。
要知道孩子18 周岁前,在教育、生活方面花销比较大;父母年满60 岁后,身体机能也逐渐下降,在医疗、养老方面支出显著增加,对“上有老,下有小”的朋友来说,正是最需要风险保障的时候,该项责任非常人性化,无疑是雪中送炭。
达尔文12号的保终身版本针对重大疾病多次给付保险金责任设计了65周岁之前和保终身两种选择。 之前的11号只能选65周岁之前的保障,现在升级后多了一个保终身的选择,客户可以根据自身情况和预算来考虑,满足多样化的需求。
达尔文12号将原位癌的定义标准从以前的“手术治疗”改为“积极治疗”,意味着相比之前来说,理赔条件更宽松。 通常来说,“积极治疗”通常包括手术、化疗、放疗等多种治疗方式,比 “手术治疗” 覆盖的范围更广泛,极大降低了理赔门槛。
随着医疗技术的发展,原位癌治疗方法也越来越多样化。除了传统的手术治疗外,新的治疗手段如靶向治疗、免疫治疗等也在不断涌现,将条款中的治疗方式改为 “积极治疗”,也能更好地适应医学发展的趋势。
“ 积极治疗”允许客户根据病情选择更适合的治疗方式,例如对于一些不适合手术的患者,若采用其他有效治疗手段,也可能符合理赔条件,获得理赔的机会更多。
优化癌症持续定义: 达尔文12号不要求必须首次病变部位“恶性肿瘤--重度”仍然存在或继续接受相关治疗。
若被保险人由于治疗方案调整或身体状况暂未进行手术、化疗、放疗等,无法提供正在接受治疗的证据,但能证明肿瘤仍存在时,也可以申请理赔,理赔成功率大大增加!
重大疾病保费补偿金:缴费期满前确诊重疾,给付已交保费。若符合条件,相当于白嫖保额不花钱,终身重疾保障“免 费 享”!
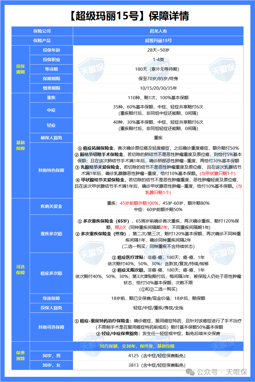
(2)癌症赔付超级多——超级玛丽15号
新上线的超级玛丽15号重疾险这次直接把保障拉满! 老规矩,还是先看图:
超级玛丽15号除了延续了超级玛丽13号的优势还做了升级,比如必选责任和可选责任都有新增的保障,乳腺结节、甲状腺结节也能保,以往责任也有所升级,最高保额也提升至100万。
亮点1、可选保至85周岁,最高保额提升至100万!
超级玛丽15号提供了前所未有的保障期间——保至85周岁。
国家卫健委最新统计出我国人均预期寿命为 79岁,保至85周岁这个选项刚好覆盖了这个年龄段,这个保障期间还是值得考虑的。
买重疾险,其实就是买保额,从以前的最高50万保额提升到100万,直接翻倍,有机会赔得更多!
亮点2、高发疾病“甲状腺结节/乳腺结节”也能保!癌症再加码!
(1)必选责任上:新增乳腺结节关爱保险金、甲状腺结节关爱保险金 现代人生活压力大,乳腺结节和甲状腺结节逐渐成为高发疾病,国内统计数据表明,乳腺结节在成年女性中的检出率约为10%至20%,而甲状腺结节在中国社区居民中的患病率高达18.6%,即每5人中就有近1人存在甲状腺结节。(数据来源:上海市卫健委)
乳腺结节关爱保险金:进行乳腺结节切除手术,且结节不符合“恶性肿瘤——重度”或“原位癌”,手术之日起满365天后,确诊“乳腺恶性肿瘤--重度”,给付10%基本保额。
甲状腺结节关爱保险金:进行甲状腺结节切除手术,且结节不符合“恶性肿瘤——重度”或“原位癌”,手术之日起满365天后,确诊“甲状腺恶性肿瘤--重度”,给付10%基本保额。
超级玛丽15号的这两项责任,针对成年人高发的“甲乳结节”提供了相应的保障,是不是超级贴心。
(2)可选责任上:新增一项“恶性肿瘤-重度特药”治疗保险金
超级玛丽系列的重疾险产品一直都有“癌症高保障”之称,此次升级再次针对癌症保障加码。
“恶性肿瘤-重度”特药治疗保险金:确诊癌症,服用癌症特药,且针对该癌症进行了手术治疗(不限制手术是在服用癌症特药前或后)赔付50%基本保额。
45岁前,首次确诊合同中约定的重疾,额外赔 100% 基本保额;60岁前,首次确诊合同中约定的重症/中症, 额外赔付 80%/50% 保额,各1次。
相比13号版本,多了一个45岁前的重疾赔付,进一步加强了对重疾的保障力度,含金量更高!
责任好、服务好,超级玛丽15号还有一个最大的优势就是核保宽松;
当今都是牛马人,谁的体检报告没点小结节,小异常,年纪轻轻30来岁,报告一大把的异常,这款产品就很适合,并且支持前置核保,核保无痕,即使不通过,也不影响投保其他产品,2年后还有保单复议功能(写进合同)。
例如:肺结节、肺磨玻璃结节和胸膜结节核保宽松,大部分重疾险,肺结节达到6mm都是直接拒保,无法投保。
而这款放宽了肺结节的大小,超过6mm,并且小于等于8mm都有机会正常承保,小于等于10mm有机会除外承保,体检有肺结节的人群可重点关注。
过往投保时,如果有甲状腺结节、乳腺结节这类疾病,大多会被除外承保,也就意味着这项责任再也没有承保的机会;但超级就有可能再次承保,即超级玛丽15号支持次标体复核:已经投保的且生效满2年的重疾险,投保的时候是加费或除外承保的情况,可以申请重新核保,有可能可以标体承保。
少儿重疾险的挑选逻辑,和成人基本一致:优先买高保额,比如 50 万。预算不高可以保 30 年,预算充足则可以保终身。
此外,孩子未来路还很长,保终身时可以附加上重疾多次赔,保障会更加全面。
我依旧秉承着“客观公平”的原则,对比了市面上热门的少儿重疾险,因为表格能呈现的内容有限,我只把目前市面上热销的几款少儿重疾险保障详情列举出来了,如下表:
综合测评下来,选出了 2 款性价比最高的产品推荐给大家,分别是:
这 2 款少儿重疾险的基础责任,包括轻、中、重症,少儿特定疾病、罕见疾病额外赔都有覆盖。
另外各位家长朋友都能根据需求,额外附加疾病关爱金、重疾多次、癌症二次、和身故责任等保障。可以说,儿童重疾险的关键要素,4款产品都面面俱到啦。
而每款产品的具体保障内容,更是能让咱们眼前一亮!我们接着往下看:
(1)极致性价比——大黄蜂16号旗舰版
大黄蜂系列一直是少儿重疾险市场的佼佼者,如今已经升级到了16号,性价比依然抗打。
升级后的大黄蜂16号旗舰版保障责任丰富、性价比高,保司实力强劲,是一款优秀的少儿重疾险产品,家长们值得考虑。
亮点1、新增 2 种先天性疾病、3 种 特定传染疾病保障
先天性疾病保险金:如果3周岁前确诊合同约定的 5 种先天性疾病,赔付20%保额,其他责任继续有效。
其中, 5 种先天性疾病包括:法洛四联症、先天性脑积水、先天性白内障、先天性大脑发育不全、先天性室间隔缺损--手术治疗。
保障的病种从原来的 3 种疾病增加到 5 种,新增了先天性大脑发育不全、先天性室间隔缺损--手术治疗 2 种先天性疾病,给孩子提供了更高的保障。
特定传染疾病保险金:18周岁前发生合同约定的 15 种特定传染疾病, 并在认可的机构住院3天及以上,给付5%基本保额,限2次。
像脊髓灰质炎(俗称“小儿麻痹症”)、流行性脑脊髓膜炎(简称“流脑”)新生儿破伤风、狂犬病、肺结核、痢疾等常见的少儿传染病都包括在内。
保障的疾病从以前的 12 种增加到现在的 15 种,新增了 3 种常见传染病:登革热、肺结核、细菌性痢疾和阿米巴性痢疾,扩大保障范围,提高了赔付率。
在交费期内(除趸交)确诊合同中约定的重疾或中症,赔付已交保费。
这项责任相当于给客户白嫖保额不花钱的机会,若符合条件,可实现重疾、中症保障 “免 单”!
除了刚才说的疾病保费补偿金,大黄蜂16号旗舰版还新增了一项特定手术关爱津贴保险金可选责任:
30周岁前,住院且进行了合同中约定的 4 种特定手术, 赔付2%-5%基本保额,最多赔3次(不赔同种)。
其中,4种特定手术包含:髋关节发育不良手术、意外导致的骨折手术、肠套叠复位术、阑尾炎手术。
像阑尾炎、意外导致骨折等,在生活中还是蛮常见的,朋友们觉得需要这项保障预算也够的话可以考虑加上。
大黄蜂16号旗舰版的保30年版本,将重大疾病多次给付保险金归纳到产品的必选责任,不用多花钱进行附加操作就能享受保障。
①第二/三/四次重大疾病保险金:分别赔120%/140%/160%基本保额, 不分组,非癌一癌间隔期180天; 癌-癌间隔期1年(意外导致的无间隔期)。
②特定疾病多次给付保险金:第2/3/4次-130%基本保额。
③罕见疾病多次给付保险金:第2/3/4次-210%基本保额。
保至70周岁和保终身版本将该项责任作为可选责任,想给孩子附加重疾多次赔、特定疾病和罕见疾病多次赔保障的,有预算可以考虑。赔付比例高,还是挺有含金量的,而且一项责任就能同时给小朋友多加几层保护罩。
(2)大品牌+保障全面——青云卫6号
很多人看保险公司都是看知名度,但是知名度是可以通过宣传获得,一家公司大不大要看的股东实力是否强大,如果不强大,跑路分钟的事。
招商仁和虽然知名度不如平安,人寿,太平洋等公司,但是他背后的股东可以吊打目前市面上95%的保险公司,其股东是由招商局、中国移动、中国民航信息央企,联合多家企业共同发起设立。
招商局集团 :其前身为"轮船招商局",是中国近代史上第一家轮船运输企业,是中国民族工商业的先驱,被誉为"中国民族企业百年历程缩影" 。
中国移动:就不用我说了妥妥的垄断型央国企,你现在可以三天不吃饭,你可以没有网络吗?
中国民航信息集团:属国务院国有资产监督管理委员会管理的中央企业,总部设在北京。公司注册资本为15亿元人民币,资产总额为105亿元人民币。现有员工超过4000人。 其主营业务是提供航空客运业务处理等服务,是航空旅游行业领先的信息技术及商务服务提供商。
亮点2、0元购重疾险即交费期内初次确诊重/中症给返还交保费
交费期内初次确诊重/中症给返还交保费,这是青云卫5号的新增特色新保障责任;
对于一般少儿重疾险产品来说,如果交费期内初次确诊重疾、中症或轻症,一般最多可以触发两个保险责任:重疾/中症/轻症保险金,获赔对应的重疾或中症、轻症保额;被保人首次确诊重疾/中症/轻症,豁免后续每期应交保费,视为已交;
而招商仁和青云卫6号,不仅享有以上两个保障,还增加:交费期内初次确诊重疾或中症,返还累计已交保费。
对于父母来说,孩子交费期内确诊重中症已经是一件难以接受的事,但是如果此时不仅能有重疾保险金赔付,还能赔付已交保费,算得上一个贴心的安慰,能帮助提供更有力的经济支持。
亮点3、白血病保障加码,多重守护最高可享 818% 保额
不仅保留了之前的白血病骨髓移植保险金,这次升级后的青云卫6号,还新增了一项白血病骨髓移植医疗津贴保险金: 18周岁前因治疗白血病接受了骨髓移植治疗, 并自该骨髓移植治疗日及之后每月接受治疗、随诊或复查, 按 2% 基本保额/月给付该月白血病骨髓移植医疗津贴, 最高赔付 48% 基本保额。
假如投保了50万保额,符合条件则每个月可获得1万元的赔付,累计最高可赔付 24万! 而且,经过计算,青云卫6号针对白血病的多重保障累计最高赔付比例可达818%!
举个例子:如果是给0岁小朋友,投保青云卫6号,买50万保额,并附加疾病关爱金、重疾多次赔及癌症多次赔保障。
若孩子在16周岁时不幸确诊合同中约定的白血病,间隔1年后进行骨髓移植治疗,骨髓移植后经过2年的治疗或随诊后不幸复发,赔付金额如下:
① 首次确诊白血病:首次重疾50万+特定疾病60万、首次重疾增长保险金50万+重疾关爱金50万+被保人豁免=210万+已交保费。
② 间隔1年后进行白血病骨髓移植治疗:白血病骨髓移植保险金50万+第二次重疾65万+白血病骨髓移植医疗津贴最高24万=139万。
③ 骨髓移植后经过2年的治疗或随诊后不幸确诊复发(即首次确诊白血病间隔3年后):第一次“恶性肿瘤—重度”关爱金60万。 综合上述三项,累计可获得409万,并额外给付已交保费。层层有力的保障,为患儿家庭极大地减轻了经济负担。
亮点4、具备市场独家责任——首次重大疾病增长保险金
新增的首次重大疾病增长保险金:若被保险人在18周岁前首次确诊重疾,按照【基本保额的6%×首次确诊重疾时所处的保单年度数】最高给付100%基本保额,限1次。
传统的固定保额重疾险可能难以满足人们日益增长的医疗支出需求和生活成本。而该项独特的责任,让重疾保额随着孩子的成长逐步提升,使重疾的保障力度与实际需求相匹配。
亮点5、行业首创——严重中枢性性早熟保障
新增的严重中枢性性早熟关爱保险金:男性9周岁前或女性8周岁前,初次确诊合同中约定的严重中枢性性早熟,赔付10%保额,限1次。
(注:要求投保时被保险人年龄为0周岁至3周岁) 2021年,在国际内分泌权威杂志Endocrine上发表的《中山市肥胖与性早熟机制研究》显示,中国广东省中山市儿童的性早熟患病率为6.19%(女童11.47%,男童3.26%), 这意味着每15个儿童中,大约就有1个性早熟。
性早熟容易给孩子带来“三大隐形危害”——终身矮小;焦虑、抑郁等心理创伤;脑瘤、肾上腺肿瘤、卵巢囊肿等肿瘤风险。
鉴于逐渐升高的患病率以及危害,青云卫6号设计了行业首创的严重中枢性性早熟关爱保险金责任,能在孩子不幸遭遇性早熟状况时,减少经济负担,让家长安心为孩子寻求专业治疗。
亮点6、疾病关爱金、重疾多次赔保障加码,赔得更多 疾病关爱保险金:
60周岁前,初次确诊合同中约定的重疾/中/轻症,额外赔付100%/40%/20%基本保额。针对中症保障的赔付比例比以前提升了10%!
重大疾病多次给付保险金:重疾第2/3/4次,从以前给付120%/130%/150%保额,升级为130%/150%/170%保额,分别提升了10%/20%/20%!
综上,青云卫6号整体保障还是很优秀的,特别是在病种覆盖的广度和癌症赔付的次数上进行了显著提升,该产品形态上与市场上主流少儿重疾保持一致,加之其背后依托的知名保险公司的品牌实力,可以说是一款超级优秀的产品。
以上就是我本次推荐的所有榜单,大家按需选择,丰俭由人。
重疾险保费贵,产品错综复杂,买错多花冤枉钱不说,关键时刻用不上就亏大了!
我直接给大家整理了一份可以几乎避开市面上所有大坑,挑出好产品的秘籍: