买年金险的最好时机,就是当下了!
“明年买同样领取的年金险,可能要多花 3 万块钱”,这不是危言耸听,而是第四套生命表落地后,所有打算规划养老的人都躲不开的现实。
2026 年 1 月 1 日起,新生命表全面启用,保险行业内部已经在传:养老年金险的 “涨价潮” 已经箭在弦上,现在能买到的费率,很可能是未来 5 年里的 “地板价”。
更扎心的是:你以为 “等有钱了再买” 是稳妥,其实是在眼睁睁错过 “用更少的钱,锁定一辈子现金流” 的机会。
毕竟对养老来说,“晚一年” 不是 “多等一年”,而是 “多花一笔钱”。
今天就把话撂这:看完这篇,你会明白,现在不买年金险,明年可能真的 “买不起” 了。
一、什么是生命表?
它为啥能影响年金险价格?
可能有朋友会疑惑:“生命表听起来这么专业,跟我买年金险有啥关系?”
其实一点都不复杂,我们用大白话讲清楚:
生命表的核心作用:生命表又称 “死亡表”,是统计不同年龄、性别人群未来一年身故概率的表格,堪称保险定价的 “核心标尺”。
精算师靠它计算:寿险要赔多少钱、年金险要给多少生存金,进而确定产品的保费价格。
年金险的定价逻辑:养老年金险的核心是 “活多久、领多久”;你活得越长,保险公司需要支付年金的年限就越长,它的给付成本就越高。
而生命表的数据,直接决定了保险公司对 “你能活多久” 的预判,进而影响保费定价。
简单说:生命表数据变了,年金险的定价基础就变了;基础变了,保费自然会跟着变。
二、第四套生命表来了,
为什么年金险一定会涨价?
这次第四套生命表的更新,有两个关键变化,直接戳中了年金险的定价核心:
意味着大家活得更久了;
第四套生命表中,养老类业务表(CL1,专门对应年金险、两全保险等)的死亡发生率平均只有第三套的 80%。
这不是凭空调整,而是基于我国居民预期寿命持续提升的现实:
国家卫健委数据显示,2024 年我国居民人均预期寿命已达 79 岁,较 2014 年的 76 岁提高了 3 岁;
按第四套生命表测算,刚出生男性预期寿命 85.2 岁、女性 89.2 岁,较第三套表又分别提高了 2 岁和 1 岁。
对保险公司来说,“大家活得更久”= 未来要支付年金的年限更长 = 给付成本大幅增加。
成本涨了,产品价格自然会跟着上调。
根据国家金融监督管理总局的通知,保险公司从明年起计算产品价格、预留赔付准备金等,必须采用第四套生命表。
这意味着:无论保险公司愿不愿意,都得按新的成本标准重新定价年金险。
具体到消费者身上,变化只有两种可能:
要么是 “交同样的保费,未来每年能领到的年金金额明显减少”;要么是 “想领到同样金额的年金,现在需要交的保费大幅增加”。
本质都是年金险变贵了,消费者的投保成本上升。
而且这种调整是全行业性的,不存在 “某家保险公司不涨价” 的例外,因为所有公司都要遵守统一的监管标准,按新生命表核算成本。
第四套生命表带来的涨价,还不是孤立事件。
近年来,保险行业的另一核心定价因素 —— 预定利率,也在持续下调,形成了 “成本上升 + 收益下降” 的双重压力:
回顾 2019 年,市场上还能轻松买到预定利率 4.025% 的养老年金险,这类产品凭借稳定的高收益,成为当时养老规划的 “香饽饽”;
但随着行业利率下行、监管要求趋严,预定利率也在逐步走低;在售的年金险预定利率也在逐渐创新低,产品的收益空间被大幅压缩。
可能有朋友不懂预定利率的意义,简单说,预定利率是保险公司承诺的 “收益天花板”,预定利率越高,消费者能拿到的年金回报就越高;预定利率下调,意味着年金险的长期收益会直接缩水。
所以,现在的情况是:第四套生命表让年金险的 “成本端” 上涨,预定利率下调让年金险的 “收益端” 下降。
一升一降之间,年金险的 “性价比” 正在持续走低,投保成本则越来越高。
现在不入手,未来不仅要花更多的钱,还可能拿到更低的收益,相当于 “双重吃亏”。
在明确 “要抓紧当下窗口期” 后,很多朋友会纠结 “选哪款年金险才靠谱”。
结合当前市场情况和不同人群需求,推荐 2 类高适配度的产品方向,大家可根据自身情况选择:
恒安标准幸福到老长寿2.0养老年金的核心竞争力,主要体现在以下几个方面:
① 收益潜力:侧重长期,越老越高
产品优势在于长期持有的复利效应,预期IRR有机会突破3.5%。以40岁男性一次交50万为例,60岁起每年保证领取29,690元,加上分红后,在100%实现率假设下,60岁预计可领44,266元,领取金额随年龄递增,至90岁可达77,778元,预期IRR有望达到3.80%,真正实现“养老收入越老越高”。
② 分红实现:历史优异,兑现力强
2024年前:实现率均不低于100%,2024年:在行业强监管下,成为少数突破限制的保司之一,平均红利实现率高达97.25%,在同批公司中表现最佳。
2025年最新数据:终了红利实现率平均值仍保持在98.89%的高水平,体现了其稳健的分红兑现能力和意愿。
③投资能力:提供分红底气
强大的投资收益是高分红的基石。2024年公司财务投资收益率达6.14%,近三年平均收益率5.29%,在90家寿险公司中排名第三,稳居行业第一梯队,为其实现分红预期提供了有力支撑。
④经营稳健:风控最优级别
恒安标准人寿是业内唯一一家连续14个季度风险综合评级均获AAA(最优)的保险公司,并已连续40多个季度维持A类以上,经营稳健性极为突出。
不过需要注意的是:该产品开始领取后,现金价值将降为零。这意味着养老金专款专用,无法中途退保取现,但反过来也起到了资产隔离、防范风险的作用,确保为您提供一份终身不变的稳定现金流。
综上所述,这款产品适合寻求长期、专属养老金规划的投资者,要求您认同分红险逻辑,并信赖保险公司背后的投资与风控实力。
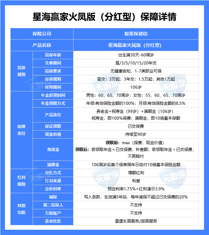
接下来,我就给大家说一说,星海赢家火凤版,究竟有什么优势:
① 中外合资,股东实力雄厚
复星保德信由中方复星集团与外方美国保德信集团共同成立。
复星集团在医药、消费、金融等领域布局深入,其旗下复星医药为国内医药龙头企业,曾联合推出120万元/针的CAR-T疗法,研发实力国际领先;
美国保德信成立于1875年,是美国最大的人寿保险公司之一,连续多年入选《财富》世界500强。双方股东背景坚实,为产品长期稳健运营提供有力支持。
② 保证收益扎实,分红潜力可观
以40岁男性一次性交费50万元为例,60岁起每年保证领取32,360元。在分红实现率100%的设定下,预计领取金额随年龄递增:60岁:约43,325元,70岁:约50835元,90岁:约70935元,至90岁时,预期IRR可达3.91%。
即便不考虑分红,仅看保证部分,该产品依然具备竞争力:80岁时保证部分IRR约1.89%,与顶尖固收类产品持平;90岁时可达2.36%,若寿命更长,IRR有望突破3%。这意味着,即使在极端情况下分红为零,该产品仍能提供可靠的保底收益。
③ 配套养老社区,入住门槛亲民
总保费达30万元可享旅居养老入住权,达150万元可获长居养老保证入住权,权益覆盖配偶及双方父母。复星旗下“星堡”养老社区已在北京、上海等多地投入运营,未来还将持续扩展,为投保人提供高品质养老生活选择。
需要注意:尽管复星保德信2025年分红实现率也突破“限高”,但与中英、恒安标准等第一梯队公司相比,其长期分红稳定性仍需观察。不过,由于产品保证收益已属行业第一梯队,即便分红实现率仅20%-50%,综合收益仍有望优于多数纯固收产品。
星海赢家火凤版特别适合两类人群:不满足于传统养老年金2.0%左右的收益上限,希望争取更高回报;对分红险的实现率有所顾虑,但看重产品扎实的保底收益和增值服务。如果您希望在稳健基础上适度博取收益,这款产品值得考虑。
养老这件事,最忌讳的就是 “等” 和 “拖”。
很多人总觉得 “退休还早,以后再规划也不迟”,但现实是,养老成本只会越来越高,好的投保时机只会越来越少;
尤其对这几类人群来说,当下出手更是刻不容缓:
①30-50 岁的职场中坚,正处于收入稳定期,现在投保能享受最长的增值周期和最低费率;
②追求稳健养老、想提升晚年品质,或是上有老下有小的家庭责任承担者,年金险带来的 “终身稳定现金流”,更是抵御未来不确定性的底气。
当然,抓紧时机不代表盲目跟风,这几个坑一定要避开:
①别抱着 “新规落地后再看看” 的侥幸,涨价是必然结果,等下去只会错失红利;
②别只看短期收益,忽略年金险 “活多久领多久” 的核心价值,它的确定性才是养老保障的关键;
③别超出自身能力缴费,要根据收入合理选择缴费方式,不影响当下生活质量;
④也别忽视保险公司的偿付能力和服务,毕竟年金险是伴随一辈子的合同,稳定靠谱才最重要。
养老的体面,从来不是靠临时拼凑,而是靠当下的远见和果断;别等涨价了才后悔,也别等退休了才发现养老钱不够。












如果您对本站有任何建议,欢迎您提出来!本站部分信息来源于网络,如果侵犯了您权益,请联系我们删除!
上一篇:2025增额寿最全盘点!大品牌、银行系、互联网产品PK,哪款值得买?
下一篇:没有了
微信客服